
About the Cover:
Conceptual representation of AI-accelerated superconductivity research. A superconducting cube levitates via the Meissner effect above a platform integrated with an artificial neural network. This visualization symbolizes the synergy between AI and physics, creating avenues to predicting hitherto unknown superconducting phases and materials. The image was in part created using AI.
View the article.Viewpoints

Integrating Molecular Pathogenesis and Host Response into a Digital Twin Framework for Predicting Therapeutic Outcomes in Balamuthia mandrillaris Encephalitis
Ruqaiyyah Siddiqui *- ,
Sutherland K. Maciver - , and
Naveed Ahmed Khan *
This publication is Open Access under the license indicated. Learn More
Balamuthia mandrillaris is a free-living amoeba that causes granulomatous amoebic encephalitis, a rare but devastating central nervous system infection with mortality exceeding 95%. Treatment relies on empirical, multidrug regimens lasting several months, yet prognostic indicators and optimal dosing strategies remain undefined. Advances in computational biology now permit the creation of digital twins, data-driven and patient-specific virtual replicas that integrate clinical, imaging, molecular, and pharmacological data to simulate disease dynamics and therapeutic response. By incorporating molecular mechanisms of Balamuthia pathogenesis and host susceptibility into such a model, it becomes possible to forecast treatment trajectories, personalize drug dosing, and predict toxicity in real time. This paper outlines the molecular and immunological underpinnings of Balamuthia infection and proposes a digital twin framework that bridges mechanistic biology with predictive analytics to improve management and survival in this neglected infection.
Reviews

A Comprehensive Review of the Characteristics Associated with Lightweight Cement
Seyyed-Mohammad-Mehdi Hosseini *- ,
Mohammad Ranjbar - ,
Hasan Maroof - ,
Reza Zabihi - ,
Mehdi Ostadhassan *- , and
Mahin Schaffie
This publication is Open Access under the license indicated. Learn More
Effective cementing in deep and weak formations is crucial for maintaining good integrity, particularly when the fracture pressure margin is minimal. This work explores both experimental and practical applications of various lightweight cements and presents key findings. The achieved slurry densities range from 1000 to 2200 kg/m3, with compressive strengths reaching up to 72 MPa. The inclusion of zeolite at levels of 5% to 25% by weight of cement (BWOC) consistently reduces the clinker content by at least 30%. Additionally, zeolite increases water demand, enhances the gel structure, and facilitates the rapid development of strength. Metakaolin, utilized at concentrations ranging from 10% to 20%, improves mechanical properties and durability; however, higher dosages may prolong thickening time, requiring optimization of cobinders. Vermiculite retains strength at high temperatures (up to 1650 °F), reduces thermal conductivity, and enhances plugging efficiency in fractured rock. Gilsonite provides waterproofing, stability, and long-term durability with minimal water requirements. Using perlite at approximately 4% BWOC reduces plastic viscosity by about 30%, increases yield point by around 330%, and can enhance compressive strength by up to 88%. Furthermore, waste expanded perlite can boost strength by roughly 50% while decreasing CO2 emissions. Ground granulated blast-furnace slag (GGBS) at 30% BWOC optimizes the density-strength balance and reduces the permeability by approximately 50%, with field trials reporting a 33% reduction in CO2 emissions. Hollow glass microspheres and cenospheres achieve densities of about 1200–1600 kg/m3, with a moderate strength reduction (10–15%) beyond 30% inclusion. Silica fume (5–15%) enhances long-term strength and resistance in CO2-rich or marine environments. Foamed cement systems allow for extreme lightweighting (approximately 1000–1300 kg/m3), decreasing gas migration rates by about 60%. Cross-comparisons identify optimal blends such as SF + GGBS or MK + zeolite for creating stable, lightweight matrices. The adoption of these additives supports sustainability by reducing cement use and CO2 emissions by 25–40%, aligning lightweight cementing practices with both performance and environmental objectives.

Advances in Leaching Agents for Indirect CO2 Mineralization
Zhicheng Liu - ,
Feng Jin *- ,
Hao Pan - ,
Shijian Lu - , and
Jieqiong Mei
This publication is Open Access under the license indicated. Learn More
Industrial solid waste contains various metal elements that react with CO2. Its utilization for CO2 mineralization, an important part of CCUS technology, enables permanent CO2 storage and solid waste resource recovery, while delivering significant environmental and economic benefits. As a key CO2 mineralization method, indirect mineralization uses leaching agents to selectively extract Ca2+ from solid waste and convert it into high-value light calcium carbonate with both leaching and mineralization reactions occurring in the leaching medium. Leaching agents are central to this technology, directly affecting Ca2+ leaching efficiency/selectivity, CO2 mineralization rate, reagent recovery, and regulating CaCO3 particle size, crystal type, and morphology, critical for industrial implementation. Leaching agents are categorized into three types-acid–base, ammonium salt, and multifunctional organic-based on their properties and functions. This paper systematically reviews the research progress of indirect mineralization, focusing on the mechanism, advantages, and limitations of each type of leaching agent. Acid–base agents exhibit high efficiency in leaching calcium from alkaline solid wastes, but they suffer from strong equipment corrosion, low selectivity, and poor recyclability, which increase process costs. Ammonium salt agents are low-corrosive, high-selective, and recyclable; however, they react with alkaline components in solid waste to emit ammonia, leading to reagent loss and higher industrial application costs. Multifunctional organic leaching agents exhibit advantages in Ca2+ leaching, CO2 mineralization, cyclic stability, equipment corrosivity, and crystal form regulation. Among them, amino acids and protonated amines enhance Ca2+ dissolution and mineralization reactions through proton transfer. The –NH2 functional group provides an additional reaction pathway by interacting with CO2, forming carbamate intermediates to accelerate the CO2 mass transfer. Chelating agents, such as sodium citrate and sodium gluconate, facilitate Ca2+ dissolution through the formation of soluble complexes with Ca2+. They further enable in situ regeneration of the leaching agents via pH self-regulation throughout the leaching and mineralization processes. However, organic agents are limited by high synthesis costs and insufficient environmental safety evaluation, and high exogenous reagent costs generally hinder indirect mineralization industrialization. Future research should optimize organic agent molecular structures to reduce costs while retaining functions and strengthen environmental safety assessments to support industrial applications. This review provides a comprehensive reference for improving the leaching agent performance, cutting costs, and advancing the industrial implementation of indirect CO2 mineralization.

Emerging Trends and Future Prospects of the Catalytic Conversion of Syngas to Higher Alcohols
Biswajit Shown *- ,
Pranjal Gogoi - ,
Shouvik Mitra - ,
Indrajit Shown *- ,
Rajib Bandyopadhyay *- , and
Asit Kumar Das
This publication is Open Access under the license indicated. Learn More
The catalytic conversion of syngas, a mixture of carbon monoxide (CO) and hydrogen (H2), into higher alcohols (C2+OH) in a single step holds great promise for sustainable fuels and chemical production. These higher alcohols (HAs) serve as value-added and versatile intermediates for a wide range of industries. This is one of the promising pathways to produce green energy and chemicals if syngas is generated from lignocellulosic biomass. Despite four decades of research in the direct conversion of syngas to HAs, many challenges remain in the stability of the catalyst, achieving high selectivity for the desired C2+ alcohol yield, and CO conversion, owing to an intricate reaction network and contending pathways. Recent advances in catalyst design, particularly multifunctional catalyst systems, active metal–support interactions, and nonconventional promoters, have significantly improved catalytic performance. In addition, novel support materials and nanostructured catalysts have unlocked new avenues for tuning catalyst activity, HA selectivity, and stability. Beyond materials, developments in reactor design, process intensification, and computational modeling also provide deeper mechanistic insights, enabling the development of desired catalyst systems to produce HAs in a single pot. This review highlights recent progress across all four primary catalytic systems─Rh-based, Mo-based, modified FT (Fischer–Tropsch), and modified MS (methanol synthesis). Emerging trends in catalyst design, the use of multifunctional catalyst systems, tandem and single-atom catalysts, catalysts based on MOF (metal–organic framework), zeolites, and nonconventional carbonaceous materials are discussed. Additionally, the understanding of reaction mechanisms and the role of AI–ML (artificial intelligence–machine learning) in fast-track catalyst screening and formulation have also been briefly discussed. Finally, our insights and perspectives on the topic to inspire further exploration in this emerging field are provided.

Biomolecule Detection Methods Based on Nanoparticle Approaches
Tiexin Li - ,
Zane Datson - ,
Nadim Darwish - , and
Francisco J. Lopez-Ruiz *
This publication is Open Access under the license indicated. Learn More
The analysis of biomolecules using chemical-free techniques such as surface-enhanced Raman spectroscopy (SERS), surface plasmon resonance (SPR), mass spectrometry, chromatographic techniques, fluorescence methods, and electrochemical techniques is widely used for detecting DNA, RNA, and proteins. Nanoparticles have been extensively applied in biomolecule detection owing to their high sensitivity, specificity, rapid detection capabilities, cost-effectiveness, and high throughput. This review specifically focuses on nanoparticle-enabled biomolecular diagnostics for plant and agricultural applications. In this review, we will summarize the advances in DNA, RNA, and protein detection methods that utilize nanoparticles. The progression from techniques like surface-enhanced Raman spectroscopy and surface-enhanced infrared absorption spectroscopy, originally used only for large biomolecule detection without defined detection limits, to methods such as surface plasmon resonance, mass spectrometry, chromatographic techniques, and fluorescence methods, which enable label-free sensing and real-time monitoring of biomolecular interactions with high sensitivity, will be discussed.

Zinc-Based Adsorbents for Low-Temperature H2S Removal: A Review on Mechanisms, Material Design, and Regeneration
Xixiong Zhang - ,
Shijie Cao - ,
Yingying Yong - ,
Jun Chen - ,
Hua Pan *- , and
Chunli Zheng *
This publication is Open Access under the license indicated. Learn More
Efficient removal of hydrogen sulfide (H2S) at low temperatures represents a critical challenge for clean energy production and environmentally friendly chemical processes. Among various desulfurization materials, zinc-based adsorbents have shown significant potential due to their excellent sulfur affinity, high desulfurization precision, and tunable surface properties. This review systematically elucidates the mechanisms, material design, and regeneration behavior of zinc-based materials for low-temperature H2S adsorption. It begins by examining the fundamental adsorption mechanisms, including the ion diffusion-based inward growth model and the cation migration-dominated hollow outward growth mechanism, while revealing how key parameters such as grain size, pore structure, and lattice defects govern desulfurization performance. Furthermore, the review comprehensively assesses four primary material design strategies: enhancing active site dispersion and mass transfer efficiency through supports like carbon materials, zeolites, metal–organic frameworks, and silica; tuning electronic and geometry structure via doping with transition metals, rare-earth elements, other promoters; and morphology control of nanostructure. The regeneration mechanisms of spent adsorbents are critically analyzed, including oxygen concentration and the formation of a spinel structure. Finally, the review outlines future research directions addressing atomic-level mechanistic understanding, byproduct control, cost-effective manufacturing, and green recycling of deactivated adsorbents, aiming to guide the design of high-efficiency zinc-based adsorbents.
Articles

Hydrogeochemical Evolutionary Mechanisms and Irrigation Suitability of Phreatic Water in a Cherry Cultivation Zone of China
Hao Zhan - ,
Lian Liu *- ,
Zhenhua Fan - ,
Qiwei Feng - ,
Yanling Cao - ,
Fan Yang - ,
Wenlong Liu - ,
Su Cui - ,
Xuyong Leng - , and
Benhua Liu
This publication is Open Access under the license indicated. Learn More
Groundwater serves as the primary water source for irrigation in cherry cultivation areas in northern China, where rainfall is scarce. A comprehensive investigation, discrimination of hydrogeochemical evolutionary mechanisms, and assessment of irrigation water quality are of great significance for ensuring the stability and safety of water use in the plain cultivation region. This study systematically investigates the integrated performance regularity of major factors controlling their evolutionary processes and the relationship between mineral saturation index (SI) and burial depth of quaternary rock based on the groundwater samples and surface water samples by multivariate analysis approaches, including correlation analysis, principal component analysis, Piper trilinear diagram, Gibbs diagrams, Gaillardet diagrams, geochemical ratio bivariate diagrams, the chloride alkalinity indices, and SI. The results reveal that water–rock interactions are the primary process of ion concentrations in the study region, primarily driven by the dissolution of minerals, such as silicate, halite, and gypsum. In addition, cation exchange and human activities, such as the application of fertilizer and pesticide, are also important factors altering the major ion chemistry of groundwater. No evident correlation was found between the SI and the depth of the phreatic aquifer within the 0–50 m depth range. While groundwater in the study area is generally suitable for agricultural irrigation with respect to sodium hazards, appropriate drainage systems should be established prior to irrigation to mitigate salinity hazard.

U–Pb Detrital Zircon Geochronology and Its Tectonic Implications for the Middle Devonian at the Northwestern Margin of the Yangtze Block
Tao Guo *- ,
Wen fu Yang - ,
Ling Zeng - , and
Cong Wang
This publication is Open Access under the license indicated. Learn More
The tectonic nature of the Yangtze Block during the Middle Devonian and its paleogeographic relationship with Gondwana are critical for understanding the mid-Paleozoic tectonic evolution of East Asia. We present an integrated study of detrital zircon U–Pb geochronology, sedimentary petrology, and structural analysis of the Middle Devonian Yangmaba and Guanwushan formations at the northwestern margin of the Yangtze Block. Detrital zircon age spectra show three major peaks: 1000–900 Ma (Grenvillian), 850–720 Ma (Rodinia breakup), and 650–500 Ma (Pan-African–Caledonian). These age patterns correlate strongly with those of pre-Devonian strata within the Yangtze Block but differ significantly from Gondwanan terrains (e.g., Tethyan Himalaya and Western Australia). This distinct signature clearly indicates that the provenance of the Yangtze Block during the Middle Devonian was not directly derived from the synchronous detrital input from Gondwana. Paleoproterozoic (∼1600 Ma) and Archean (∼2500 Ma) zircons were derived exclusively from the Yangtze Craton basement, indicating dominant sediment recycling from underlying strata. Tectono-sedimentary analyses indicate that the Early Paleozoic foreland basin was transformed into an intracratonic depression during the Middle Devonian. Regional uplift led to extensive erosion of Silurian strata, forming a “recycled sediment system” that shifted provenance from orogenic input to intracratonic reworking. Sedimentary evidence supports this transition: sandstones exhibit high textural maturity and high compositional maturity, distinct from typical foreland basin fills. Our study demonstrates that Middle Devonian sediments were mainly sourced from intracratonic recycling, with Gondwana-type zircon ages representing inherited records from early Paleozoic external inputs that were subsequently reworked during the Middle Devonian. These findings not only provide evidence that the Yangtze Block was not directly derived from Gondwana during the Middle Devonian but also offer key geological constraints for clarifying the Mesozoic evolutionary history of the Yangtze Block and reconstructing its tectonic affinity with Gondwana. In summary, this study reaches a clear conclusion: during the Middle Devonian, the Yangtze Block received no synchronous detrital input from Gondwana, and its detrital materials were not directly sourced from Gondwana but originated from the sedimentary recycling of underlying strata.

Experimental and Numerical Analysis of Thermal-Electrical Performance and Cell Temperature Distribution in a Novel Multi-Fluid Coupled Flow-Regulated PVT System
Ning Liu - ,
Denghui Jiang *- ,
Qian Gao - ,
Shuzhan Bai - , and
Ke Sun
This publication is Open Access under the license indicated. Learn More
Photovoltaic-thermal (PVT) systems, which harness the full solar spectrum, are attracting substantial research attention. By integration of electrical power generation with thermal energy extraction, these systems enhance overall energy efficiency. However, existing studies often focus on individual parameters, lacking a comprehensive investigation of the combined effects of nanofluids, channel geometries, and coolant volumetric flow rates. This study presents a novel PVT system tailored for high-rise residential applications featuring a lightweight aluminum alloy structure and a parallel full-channel collector configuration. Thermoelectric performance and photovoltaic (PV) cell temperature distribution were analyzed experimentally and via CFD-FLUENT simulations using water, a 40% ethylene glycol solution, and a 3% Al2O3-water nanofluid across volumetric flow rates ranging from 0.02 to 0.20 L/s. Experimental results demonstrate that increasing the volumetric flow rate significantly improves the convective heat transfer effectiveness. The 3% Al2O3-water nanofluid exhibits superior thermal conductivity, achieving a combined thermoelectric efficiency of 76.97% at 0.20 L/s, followed by water (74.09%), while the 40% ethylene glycol solution yields the lowest efficiency (70.62%). Simulation results indicate that the collector’s flow channel geometry constitutes the intrinsic physical mechanism governing PV cell temperature field uniformity, whereas the volumetric flow rate serves as the key external parameter modulating this mechanism’s efficacy. Higher flow rates enhance cell cooling and improve temperature uniformity across the PV module, albeit at the expense of reduced coolant exergy. A significant synergistic effect exists between coolant type and flow rate: under high volumetric flow conditions, the 3% Al2O3-water nanofluid, leveraging intensified turbulence and high thermal conductivity, achieves both the lowest cell temperature and minimal standard deviation in cell temperature. However, its application is limited in subzero environments due to its freezing point (−1 to −2 °C). Although the 40% ethylene glycol solution delivers lower thermoelectric overall efficiency, it offers broader operational temperature tolerance. This work establishes a theoretical foundation for coolant selection and operational optimization of PVT systems, providing valuable insights for advancing renewable energy utilization.

Boosting Hydrogen Evolution Kinetics with MoS2-Decorated TiO2 Nanotubes
Leonardo J. L. Maciel - ,
Denilson V. Freitas - ,
Felipe L. N. Sousa - ,
Luana B. C. Oliveira - ,
Otávio A. L. Alves - ,
Francisco de A.S. Ribeiro - , and
Giovanna Machado *
This publication is Open Access under the license indicated. Learn More
The development of efficient and durable nonplatinum-based electrocatalysts for the hydrogen evolution reaction (HER) remains a key challenge. This study explores the heterojunction between titanium dioxide nanotubes (TiO2 NTs) and molybdenum disulfide quantum dots (MoS2 QDs) as a viable alternative to platinum-based HER electrocatalysts. TiO2 NTs were synthesized via anodization, while MoS2 QDs were electrosynthesized chronopotentiometrically, followed by heterojunction formation via immersion/adsorption. The optimized TiO2 NTs/MoS2 QDs electrocatalyst exhibited significantly enhanced HER activity, achieving an overpotential of 617 mV at 100 mA cm−2 (η100), a notable improvement over 927 mV observed for bare TiO2 NTs. Electrochemical impedance spectroscopy (EIS) revealed a dramatic reduction in charge transfer resistance from 475 to 9.9 Ω after MoS2 QDs deposition. A Tafel slope of 106 mV dec−1 indicated a Volmer−Heyrovsky HER mechanism with second-order kinetics, as confirmed by kinetic modeling. Structural and morphological characterization (XRD, SEM, TEM, and EDX) confirmed the successful heterojunction formation. This work highlights the potential of TiO2 NTs/MoS2 QDs as scalable and efficient electrocatalysts for sustainable hydrogen production, offering a promising alternative to platinum-based systems.

Elimination of Aniline from Aquatic Solution through Activated Carbon Prepared from Phoenix Dactylifera Kinetic and Thermodynamic Studies
Ali Y. Alzahrani *- and
Dulail Nasir Hassan Algabary
This publication is Open Access under the license indicated. Learn More
This study explores the kinetic and thermodynamic aspects of aniline adsorption on activated carbon produced from result fruit seeds (Phoenix dactylifera). The carbon material (ACPD) was developed using two distinct activation methods: chemical activation with sulfuric acid (ACPD + H2SO4) and physical activation using nitric acid (ACPD + HNO3). Description of the equipped adsorbents was attained via X-ray diffraction (XRD), Fourier-transform infrared spectroscopy (FTIR), and thermogravimetry analysis (TGA). Adsorption performance was evaluated under various conditions, including changes in dosage of adsorbent, contacting time, solution temperature, pH, and initial adsorbate concentration. The results shown that sulfuric acid activation significantly enhanced aniline removal efficiency, raising it from 12.27% to nearly complete removal (≈100%). Moreover, the chemical activation improved the initial adsorption rate, suggesting a greater affinity and capacity of ACPD + H2SO4 for the aniline uptake. The adsorption procedure was further analyzed through kinetic modeling via pseudo-first-order and pseudo-second-order models. The experimental information aligned extra closely by the pseudo-second-order model of both types of activated carbon, as evidenced by higher correlation coefficients and close agreement with the calculated equilibrium adsorption capacities (qe). Thermodynamic parameters confirmed that aniline adsorption onto ACPD + H2SO4 is a spontaneous and exothermic process, demonstrated by the negative value of ΔG°, ΔH°, and ΔS°. In contrast, adsorption onto ACPD + HNO3 was characterized by positive values of these parameters, indicating an endothermic nature, where higher temperatures favored increased adsorption. The adsorption isotherm results were assessed by Langmuir, Freundlich, and Temkin modeling. The Temkin isotherm had the maximum correlation coefficient (R2 = 0.9675).

Microwave-Assisted Synthesis and Enzyme Stabilization Study of N-Alkyl Praziquantel Analogs for Arylsulfatase B: Possible Leads for Mucopolysaccharidosis VI Therapy
Lee S. Cantrell - ,
Bret DeGraaff - ,
Jack Hostetler - ,
Rachel Koentopp - ,
Karna Terpstra - ,
Sarah Weissinger - ,
Sarah M. Zeitler - , and
Trisha A. Russell *
This publication is Open Access under the license indicated. Learn More
Mutations in the lysosomal enzyme arylsulfatase B result in the genetic disorder mucopolysaccharidosis VI. Current treatment for mucopolysaccharidosis VI requires intravenous enzyme replacement therapy which suffers from incomplete biodistribution. Alternative therapeutic approaches based on small molecules acting as enzyme stabilizers or pharmacological chaperones facilitate the transport of mutant enzymes to the lysosome and may offer improved biodistribution. Herein we describe the development of a facile microwave-assisted reductive amination to synthesize N-alkyl substituted analogs of praziquantel. The analogs were then tested for their ability to stabilize wild-type arylsulfatase B against thermal denaturation. We identify one analog that does not inhibit recombinant arylsulfatase B but can stabilize it against thermal denaturation as a potential lead compound in the treatment of mucopolysaccharidosis VI.

Melanin Building Block as Scaffold for Dynamic Submicromolar Galectin Inhibitors
Emanuele Carrella - ,
Luciano Pirone - ,
Rita Russo - ,
Martina Filocaso - ,
Sonia Di Gaetano - ,
Alfonso Iadonisi - ,
Emilia Pedone *- ,
Domenica Capasso *- , and
Alessandro Pezzella
This publication is Open Access under the license indicated. Learn More
Galectins, β-galactoside-binding soluble proteins, are involved in a multitude of biological functions and several diseases, so numerous galectin inhibitors, from small molecules to multivalent glycoconjugates, have been developed and investigated as tools for therapeutic applications. Notably, multivalent ligands on a biocompatible backbone offer a promising perspective for creating high-performance selective inhibitors with nanomolar affinity. Leveraging the oxidative polymerization of 5,6-dihydroxyindole (DHI), a key intermediate of eumelanin pigments, here, we present the synthesis and complete nuclear magnetic resonance characterization of a submicromolar multivalent ligand of galectin-3 based on a naturally biocompatible eumelanin backbone. The integration of several complementary techniques, namely, UV–vis spectrometry, dynamic light scattering, isothermal titration calorimetry, and biolayer interferometry, in the investigation of galectin-3–eumelanin-related ligand interactions, allowed us to calculate the KD and to propose a model for the protein–polymer interaction.

Cytotoxicity and DNA Damage Ability of Isomeric meso-Tetra(cisplatin)porphyrins in Keratinocytes and Melanoma Cells Treated with Photodynamic Therapy
Níckolas P. Peranzoni - ,
Altevir R. Viana - ,
Luana B. Trentin - ,
Bernardo A. Iglesias - ,
Erdi C. Aytar - , and
André P. Schuch *
This publication is Open Access under the license indicated. Learn More
In this study, we evaluated and compared the cytotoxicity and DNA damage-inducing effects of two porphyrins conjugated with cisplatin at two different positions on the pyrrolic rings (3-cis-PtTPyP and 4-cis-PtTPyP) with free cisplatin after exposure to white light. Both porphyrin molecules induced DNA damage and cytotoxic effects at lower concentrations (0.5–5 μM) when exposed to light. These molecules were more cytotoxic than free cisplatin to the human melanoma cell line exposed to white light since the observed IC50 values were 2.02 μM (3-cis-PtTPyP), 2.12 μM (4-cis-PtTPyP), and 13.25 μM (cisplatin). In addition, the results indicate that the treatment with these cisplatin-porphyrins followed by white light exposure was more cytotoxic to the melanoma cell line than to the keratinocyte cell line. Furthermore, both porphyrins presented higher DNA damage ability than free cisplatin, with 3-cis-PtTPyP being the most genotoxic. It was also observed that both cisplatin-porphyrins significantly denatured egg albumin under light exposure, indicating a potential protein denaturation ability. Additionally, in silico analyses generated significant insights regarding the toxicological characteristics of both cisplatin-porphyrin compounds and their safety regarding clinical use. These findings demonstrate the effects of these cisplatin-conjugated porphyrins and highlight their differences from the conventional chemotherapeutic cisplatin.

Derived UV–Vis Absorbance Spectra for Facile Analysis of Optically Dense Samples
Suraj Kumar Panigrahi *- and
Madhumita Tarai *
This publication is Open Access under the license indicated. Learn More
The UV–vis absorption bands of optically dense samples are broad, overlapped, saturated, nonlinear, and have minor peaks suppressed; often, the minor peaks are representative of the analytically noteworthy lowest-energy electronic transitions (S0 to S1). Conventional UV–vis methods limit the accurate analysis of optically dense samples. This study introduces the use of derived UV–vis absorbance spectra (AD = A × 10–A) as a tool for the facile analysis of highly absorbing optically dense samples in their original form, without any pretreatment or alteration. The derived UV–vis absorbance spectrum (AD) is obtained by multiplying the function 10–A with the absorbance data (A) of the sample. The AD spectral profile rises in the interval 0.001 < A < 0.434 due to the increasing function A, then decreases in the interval 0.434 < A < ∞ due to the function 10–A. A maximum is obtained at 0.16 in the AD spectrum, representing an absorbance of 0.434. The AD spectra amplify obscured spectral features, behave well in the linear regime of the Lambert–Beer law, suppress noise- and saturation-dominated regions of the original absorbance spectra, and eliminate the need for dilution (which may introduce errors) or for specialized cuvettes with reduced path lengths. Especially, the AD peak at 0.16, corresponding to a 0.434 absorbance value, serves as a robust and quantifiable spectral descriptor.

Suspect Screening for PFAS in Groundwater with an Accessible LC–MS Workflow
Bianca F. da Silva - ,
Kya N. Bruckner - ,
Sonia C. N. Queiroz - ,
Carla B. G. Bottoli *- ,
Jon Chorover - , and
Leif Abrell
This publication is Open Access under the license indicated. Learn More
Groundwater in North America is contaminated with per- and polyfluoroalkyl substances (PFAS) at more than 9500 locations. A major source of this contamination is aqueous film-forming foam (AFFF), widely used for fire suppression at military facilities and airfields. Many of the thousands of PFAS remain poorly characterized and are not amenable to targeted quantitative analytical methods, which allow them to remain undetected. Suspect screening, an analytical strategy that searches for potential or likely compounds from a predefined list without requiring analytical reference standards, combined with liquid chromatography-high resolution tandem mass spectrometry (LC-HRMS/MS), has emerged as an alternative or complementary approach to classical targeted analysis. Herein, an accessible suspect screening workflow was developed using data-dependent acquisitions and the NIST suspect list of 4712 PFAS, processed with TraceFinder software, followed by FreeStyle MS2 spectral management. Eleven PFAS were identified in AFFF-impacted groundwaters, including six compounds previously undetected by targeted experiments: 1H-perfluoropentane, 1H-perfluoroheptane, perfluorobutylsulfonamide (FBSA), perfluorohexanesulfonamide (FHxSA), perfluoropropanesulfonamide (FPrSA), and perfluoropropanesulfonic acid (PFPrS). Direct sample injection imposed sensitivity limitations, likely preventing the detection of additional PFAS present at lower concentrations. Nevertheless, the simplicity and reduced software investment requirements of this workflow make it a promising approach for broad adoption by the scientific community.

Associations between Environmental Persistent Free Radicals, Reactive Oxygen Species, and Oxidative Potential in Atmospheric Aerosols
Sutong Wang - ,
Yihan Guo - ,
Fanyi Wei - ,
Huibin Guo *- , and
Sijing Huang *
This publication is Open Access under the license indicated. Learn More
Environmentally persistent free radicals (EPFRs) and reactive oxygen species (ROS) play critical roles in the oxidative toxicity of atmospheric particulate matter (PM). This study analyzed size-resolved PM from four functional zones─ocean, traffic, construction, and canteen─in Xiamen to investigate the characteristics of EPFRs, ROS, and oxidative potential (OP). Research results show that the canteen zone exhibited the highest EPFR concentrations (9.12 × 1013 spins/m3), which is related to cooking fume emissions and gas combustion. EPR results showed oxygen-centered radicals (g > 2.0040) dominating traffic and ocean PM, whereas construction and canteen samples contained mixed radical types with broader line widths. Aqueous extracts of PM generated substantial amounts of hydroxyl radicals (·OH) and organic radicals (·R). OPmDTT for samples in the four areas is 24.22(±4.90) nmol/min/μg (canteen), 5.90(±2.13) nmol/min/μg (traffic), 6.24(±2.60) nmol/min/μg (construction), 22.21(±13.69) nmol/min/μg (ocean). Canteen and ocean aerosols exhibited relatively high OP despite lower transition-metal content, indicating the involvement of EPFRs and organic components beyond classical metal-driven pathways.

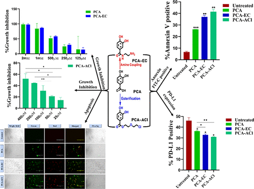
Design and Synthesis of Protocatechuic Acid Derivatives for Potential Tumoricidal Effect against Hematological Malignancies
Sumit Maurya - ,
Pratima Chaudhary - ,
Avinash Chaudhary - ,
Mala Singh - ,
Sajida Banoo - ,
Arunava Manna *- , and
Partha Pratim Manna *
This publication is Open Access under the license indicated. Learn More
We have investigated the tumoricidal potential of derivatives of protocatechuic acid (PCA) against tumor cells of hematological malignancies (lymphoma and myeloma). PCA (3,4-dihydroxy benzoic acid) belongs to the class of phenolic acids that naturally occur in many plant-derived foods, including olives and white grapes. PCA is a major metabolite of anthocyanin and shows strong in vitro and in vivo antioxidant activity. Novel derivatives of PCA were synthesized by adopting several different strategies, including the formation of amide derivatives, conjugation of carbohydrate moieties employing click reaction, and esterification of PCA with the inclusion of chlorine to form additional derivatives. PCA and its derivatives significantly reduced the viability and long-term growth of the myeloma cells in a dose-dependent manner. Furthermore, the PCA and its derivatives demonstrated dose-dependent tumor cell death via the significant release of lactate dehydrogenase following exposure. The PCA chloride derivative was significantly more effective compared to the other derivatives tested. PCA and its derivatives induce apoptosis of the lymphoma cells and downregulate the expression of PD-L1, suggesting its possible role in disrupting the signaling of the checkpoint pathway, thus regulating the growth of the tumor cells of hematological malignancies. Together, our data demonstrated that PCA and its novel derivatives have therapeutic applications against hematological malignancies.

Hydrophobic Deep Eutectic Solvent in Vortex-Assisted Liquid–Liquid Microextraction for Pesticide Analysis by Gas Chromatography
Nalinee Taweetanawikai - and
Suthasinee Boonchiangma *
This publication is Open Access under the license indicated. Learn More
A green and practical method was developed for the screening of pesticide residues in fruit juice samples using a deep eutectic solvent (DES)-based microextraction technique coupled with gas chromatography–flame ionization detection (GC-FID). The DES, synthesized from thymol and octanoic acid at a 1:2 molar ratio, was employed in a vortex-assisted dispersive liquid–liquid microextraction (VA-DLLME) system, with ethanol serving as a sustainable dispersive solvent. This method enabled efficient extraction and preconcentration of six organophosphates and two pyrethroid pesticides. Complete chromatographic separation was achieved within 11 min. To ensure accurate quantification in complex matrices, matrix-matched calibration (MMC) was employed for each fruit juice type. Calibration curves were constructed using blank matrix extracts spiked with standard pesticide solutions, allowing compensation for matrix effects, such as signal suppression or enhancement. The use of MMC, combined with matrix-specific blank corrections, significantly improved analytical reliability and accuracy. The method exhibited excellent analytical performance, with limits of detection ranging from 0.6 ng L–1 to 0.06 mg L–1, enrichment factors between 56 and 168, and acceptable precision (RSD < 4.3% for repeatability; < 6.7% for reproducibility). The simplicity, affordability, and reliability of GC-FID render the method highly suitable for routine testing in industrial and service laboratories. Although ideal for rapid screening, confirmatory MS analysis is recommended for complex or unknown matrices. Representative chromatograms support the method’s reliability and validate its practical utility for pesticide residue analysis in fruit juice samples.

Green-Hydrogen Energy Share: An Intuitive Metric to Compare Energy Density and H2 Efficiency in Biofuels and E-Fuels
Ada Robinson Medici - ,
Aristide Giuliano *- ,
Nicola Pierro - ,
Isabella de Bari - , and
Stavros Papadokonstantakis
This publication is Open Access under the license indicated. Learn More
This communication proposes two indices to quantify hydrogen utilization efficiency and compare biofuels and e-fuels on a common energy basis: Hydrogen-Energy Share coefficient, HES [MJH2/kgfuel], and its complementary, Hydrogen Energy fraction, HES% [MJH2/MJfuel]. Mass- and energy-balanced data sets are normalized to 1 MJ of produced-fuel (lower heating value). External-energy demand is disaggregated into feedstock provision, synthesis-plant operation, and renewable power for green hydrogen (G-H2) electrolysis. Then, the metrics are applied across 11 industrially relevant pathways, 5 e-fuels, and 6 biomass-to-liquids biofuels, as a compact demonstration data set. The analysis is restricted to liquid fuel routes; hydrogen storage vectors (e.g., ammonia and LOHCs) are outside the present scope. Total energy input spans an order of magnitude, from 0.19 MJH2/MJHVO to 2.62 MJH2/MJe-FT. In e-fuel pathways, most input is the electricity used to produce G-H2 (1.6–2.0 MJH2/MJe-fuel) with HES up to 60 MJH2/kge-CH4 and HES% ≥ 100%. Bioroutes use little electrolytic hydrogen but depend on sustainable biomass y (0.08–1.06 MJbiomass/MJbiofuel); HES ranges 3–38 MJH2/kgbiofuel and HES% ≤ 80%. Defined purely from energy balances, HES/HES% are proposed as first-order hydrogen-energy metrics to be used alongside, rather than instead of, detailed techno-economic and environmental assessments. These indexes make the electricity-versus-biomass trade-off explicit and intuitive in the deployment discussion: bioroutes where low-carbon power is scarce but biomass is available, electrofuels where cheap clean power and concentrated CO2 are colocated.

Chitosan-Stabilized Silver–Nimesulide Coordination Complex with Enhanced Anti-Inflammatory and Redox-Modulating Activity
Luis Eduardo M Narvaez - ,
Kely C. N. Lima - ,
Roseane G. Ferreira - ,
Silvia Letícia de F. Gaspar - ,
Victor Ricardo C. Sousa - ,
Rayane Caroline dos S Pereira - ,
Jaqueline D. N. Martins - ,
Lucas da S. Gato - ,
Sávio M. dos Santos - ,
Lisa Maria M. de A. Souza - ,
Carla Carolina F. Meneses - ,
Paulo Robson M. de Sousa - ,
Cláudio N. Alves - , and
Marta C. Monteiro *
This publication is Open Access under the license indicated. Learn More
Inflammation and oxidative stress are central mediators of acute and chronic diseases. Here, we present a chitosan-stabilized silver–nimesulide coordination complex engineered to enhance anti-inflammatory and redox-modulating performance while enabling controlled drug release. Spectroscopic and crystallographic analyses confirmed the formation of an Ag–NMS coordination core embedded within a polymeric chitosan matrix. The biocomposite significantly reduced carrageenan-induced edema, MPO activity, and lipid peroxidation, while modulating thiol-dependent redox responses. These findings demonstrate that coordination-driven polymeric stabilization improves the therapeutic profile of nimesulide and supports further preclinical investigation of this multifunctional biocomposite.

Structural and Physical Properties of Chitosan Films Containing UV-Driven In Situ Growth of Silver Nanoparticles
Daniele Costa - ,
Mariafrancesca Cascione *- ,
Valeria De Matteis *- ,
Riccardo Di Corato - ,
Nunzia Gallo - ,
Stefania Villani - ,
Christian Demitri - ,
Pietro Alifano - ,
Alessandro Sannino - ,
Gianaurelio Cuniberti - , and
Rosaria Rinaldi
This publication is Open Access under the license indicated. Learn More
Chitosan (CS), a naturally abundant biopolymer mainly sourced from marine crustacean waste, has emerged as a sustainable alternative to conventional, nonbiodegradable synthetic polymers in food packaging due to its intrinsic biocompatibility, nontoxicity, higher sustainability, biodegradability, and excellent film-forming ability. Furthermore, CS exhibits a remarkable dual role as both a reducing and capping agent in the green synthesis of silver nanoparticles (AgNPs). In the present work, CS-based nanocomposite films embedded with green AgNPs were produced via a straightforward one-step UV photoreduction method. CS simultaneously acted as a reducing and capping agent for AgNPs obtained in situ and as a rigid matrix for their confinement. By varying the UV exposure times (15, 45, and 90 min), the morphology and size of the NPs were characterized using transmission electron microscopy (TEM), revealing a predominantly spherical shape with an average diameter of ∼60 nm. In parallel, each resulting film was thoroughly analyzed using different techniques to evaluate the impact of UV radiation and in situ AgNP formation on the polymers’ physical and structural properties, including wettability, moisture content, swelling degree, water solubility, surface morphology, roughness, and mechanical behavior. In addition, antibacterial efficacy was assessed against both Escherichia coli and Staphylococcus aureus, demonstrating inhibition of both Gram-positive and Gram-negative strains. Moreover, the silver ion release in aqueous media (pH 7) was quantified via ICP-OES. The simplicity, scalability, and effectiveness of the proposed method underscore the potential of the AgNPs@CS film as a sustainable antibacterial material for next-generation food packaging solutions.

Miniaturizing Sensor Active Areas to Enhance Analyte Surface Densities by Increasing “Effective” Analyte Concentrations
Aruna Chandra Singh - ,
D. Balakrishnan - ,
P. Grysan - , and
Sivashankar Krishnamoorthy *
This publication is Open Access under the license indicated. Learn More
The drive to miniaturize sensing footprints to the micro- and nanoscale has been motivated by reduced sensor real estate, lower sample consumption, and quick response times. However, there remains a limited understanding of how reducing sensor active areas impacts analyte–sensor interactions at fixed analyte concentrations. Using gold nanoparticles as a model analyte, we demonstrate that diminishing sensor active areas are associated with a nonlinear enhancement of analyte surface densities without changing the solution concentration. This behavior is rationalized by correlating the reduced sensor dimensions to an increase in the “effective” analyte availability per surface site. Consequently, sensors with reduced footprints would require substantially fewer analyte molecules to achieve surface densities comparable to those of macroscopic sensors. The resulting increase in nanoparticle surface density further translates into enhanced signal intensities in surface-enhanced Raman detection, arising from the higher density of nanoparticle–substrate plasmonic hotspots within a fixed optical measurement footprint. Overall, the work highlights how micro- and nanoscale sensors with active areas approaching the dimensions of the measurement footprint of highly sensitive transducers (e.g., nanowires or plasmonic hotspots) maximize the benefits of sensor miniaturization.

A Chimeric LBT-GFP Biosensor Exhibits Antithetical Fluorescence Responses to Ca2+ and Dy3+ Binding
Jingyao Li - ,
Sandra Oloketuyi - ,
Li-Wei Hung - ,
Nilusha Sudasinghe - ,
Sang-Min Shin - , and
Ramesh K. Jha *
This publication is Open Access under the license indicated. Learn More
Rare earth elements (REEs) are critical components in emerging technologies, but their mining and refining processes are often laborious, costly, and environmentally damaging. Developing green and efficient separation methods for REEs is crucial. Biomolecular approaches using lanthanide-binding proteins and peptides show promise for selective REE extraction and separation. In this study, we present the design and characterization of a genetically encoded fluorescence indicator (GEFI) construct that combines a superfolder green fluorescent protein (sfGFP) with a dual lanthanide-binding tag (2×dLBT). The 2×dLBT insert induces conformational changes in sfGFP upon lanthanide binding, modulating the fluorescence intensity. The sfGFP-2×dLBT biosensor exhibited distinct fluorescence responses to different lanthanide ions, with the highest dynamic range observed for heavy REEs like dysprosium (Dy3+). Interestingly, the sensor displayed an antithetical response, where low concentrations of lanthanides initially quenched the fluorescence, but higher concentrations led to a significant fluorescence increase (1.5-fold). The Ca2+ ion on the other hand showed only a dose-dependent quenching of the fluorescence response. Based on these observations, the biphasic response of the biosensor to lanthanides was eliminated by pretreating the sensor with calcium, which further expanded the dynamic range up to 3-fold for Dy3+. The lanthanide-selective and concentration-dependent fluorescence changes of the sfGFP-2×dLBT biosensor demonstrate its potential as a platform for developing specific sensors for various REEs. These sensors could enable rapid and cost-effective determination of REE composition in complex mixtures, facilitating the separation and recovery of critical REEs from electronic waste and other REE-containing sources.

Photophysical Properties of Free, Zinc-, and Pyridine- Chlorin e6 Trimethyl Ester: A Computational Study with Vibrational Effects
Marlon D. Suárez Ruiz - ,
Martha C. Daza - , and
Markus Doerr *
This publication is Open Access under the license indicated. Learn More
Chlorophyll derivatives, such as chlorin e6, are natural products with promising properties as photosensitizers (PS); they are highly abundant, and their extraction is a relatively straightforward process. Therefore, they serve as an ideal starting point for the rational design of new photosensitizers with enhanced properties. In this project, the photophysics of chlorin e6 trimethyl ester (TMEe6), along with its derivatives with zinc (ZnTMEe6) and pyridine (PyrTMEe6), have been computationally characterized. Spectra and transition rate constants for absorption, fluorescence, phosphorescence, and intersystem crossing were computed using the implementation of the analytical solution of Fermi’s golden rule via the path integral formalism including vibrational effects. The Adiabatic Hessian model was employed in conjunction with TDDFT CAM-B3LYP/def2-SVP geometries, Hessians, and energies of the involved singlet and triplet states. The Tamm–Dancoff approximation (TDA) was used to optimize the triplet states due to triplet instabilities. The computed spectra are reasonably close to the experimental ones, with some differences in vibrational bands, but good agreement with (0–0) bands, with deviations of less than 0.05 eV in band maxima, and up to 0.2 eV if TDA/TDDFT is used. Calculated rates for fluorescence and ISC are of the same order of magnitude as the experimental data available, which is approximately 108 s–1. Our results suggest that the main intersystem crossing (ISC) channel for TMEe6 and PyrTMEe6 involves coupling between S1 ⇝ T2, and for ZnTMEe6 between S1 ⇝ T3. Particularly, the addition of zinc leads to a destabilization of the T3 state, making the S1 and T3 states almost isoenergetic. This change results in an enhancement of the ISC rate by a factor of 2.19 when compared to TMEe6. Pyridine addition enhances ISC rates for channels S1 ⇝ T1 and S1 ⇝ T3, but not for the main channel S1 ⇝ T2. This ultimately increases the total ISC rate by 41%. This methodology provides a better understanding of the photophysics of these molecules that could not be observed with the usual energy gaps and spin–orbital coupling matrix elements. It could therefore aid in the development of a rationally designed synthetic protocol for porphyrinoid photosensitizers.

Relationship between Intrinsic Properties and Homogeneity of Ionic Conductivity of CMCh/Paracrystalline ZSM-5 Zeolite/LiClO4 Composite Solid Electrolyte Membranes
Bibiana Dho Tawa - ,
Rino R. Mukti *- ,
M. Miftahul Munir - ,
Endah Purwanti - ,
S. T. C. L. Ndruru *- , and
I Made Arcana *
This publication is Open Access under the license indicated. Learn More
Evaluating the intrinsic properties of various compositions of composite solid electrolyte (CSE) membranes to determine their suitability for further development in electrochemical cells is a challenging process. In this study, the inherent characteristics of CSE membranes related to the homogeneity of their ionic conductivity were assessed by using Nyquist plots and the relative standard deviation (RSD) of ionic conductivity measurements. Among six combinations of carboxymethyl chitosan (CMCh, C), paracrystalline ZSM-5 zeolite (Z5AH, Z), and LiClO4 (L), the two membranes CZL10 (10 wt % LiClO4) and CZL25 (25 wt % LiClO4) displayed similar Nyquist plots across three regions of each membrane. These two samples also exhibited relatively low RSD values of ionic conductivity, 31.06% and 40.48%, respectively. The relatively low conductivity RSD reflects the membrane homogeneity. The uniformity of ionic conductivity of the CZL10 membrane with the lowest RSD value was further confirmed by the surface homogeneity observed through AFM analysis. Continuous incorporation of CMCh–Z5AH in the CZL10 membrane contributes to the surface uniformity. Meanwhile, the DSC data and water contact angle of CZL25 supported its conductivity uniformity. The uniformity of the surface arises from consistently spaced misfit dislocations. The approach offers a simple, cost-effective, and efficient method to identify suitable CSE compositions for further evaluation in battery and fuel cell applications.

Bisamidine Derivatives as Candidates for Tegumentary Leishmaniasis Therapy: Phenotypic Screening in Infection of Macrophages and Mechanistic Insights with Dual RNA-seq
Joice Agripino - ,
Ana C. Tahira - ,
Luciana Ângelo de Souza - ,
Matheus Silva e Bastos - ,
Benjamin Sauer - ,
Matthias Schmidt - ,
Gustavo Costa Bressan - ,
Raphael de Souza Vasconcellos - ,
Wolfgang Sippl - ,
Raymond Pierce - ,
Murilo Sena Amaral - ,
Sergio Verjovski-Almeida - , and
Juliana Lopes Rangel Fietto *
This publication is Open Access under the license indicated. Learn More
Leishmania braziliensis is the primary causative agent of American tegumentary leishmaniasis (ATL), a critical parasitic tropical neglected disease. The chemotherapeutic arsenal has limited efficacy and significant toxic effects that lead to an urgent need to develop new medicines. Using the “drug repurposing” approach, histone-modifying enzyme inhibitors have been the subject of developing new drugs against neglected parasitic diseases. In this work, furamidine, a known diphenyl furan inhibitor of human Protein Arginine Methyltransferase (PRMT), along with a library of 31 developed analogues, was tested for leishmanicidal activity against L. braziliensis in the in vitro infection of macrophage assay. The most active and selective leishmanicidal analogue, BSF2 (EC50 of 0.64 μM (95% CI: 0.56–0.72), SI of 17.36), was further investigated by dual RNA-seq at 0.16 μM BSF2. The dual-transcriptome detected only 10 genes with significant differential expression (FDR ≤10%) in L. braziliensis related to ubiquitination, chromatin remodeling, and peroxisomal membrane transport pathways, following BSF2 treatment of infected macrophages. In addition, BSF2 had a significant effect (FDR ≤5%) on the expression of 577 genes in the infected macrophages, including the downregulation of TNF, IL-17, NF-κB, and Toll-like receptor pathways. This work opens new venues for developing new chemotherapy for leishmaniasis based on BSF2 or derivatives and highlights the dual transcriptome as a valuable phenotypic assay tool to investigate host–parasite interactions for antileishmanial drug discovery.

Surface-Modified Nickel Foam Cathodes for the Electroflotation of Multi-Component Batik Wastewater
Muhammad Miqdam Musawwa - ,
Muhammad Sarkawi - ,
Desi Arrunillah - ,
K. S. Shalini Devi - ,
Kazuto Sazawa - ,
Akira Taguchi - ,
Masatoshi Majima - ,
Junichi Nishimura - ,
Hitoshi Tsuchida - ,
Rudy Syah Putra - , and
Hideki Kuramitz *
This publication is Open Access under the license indicated. Learn More
Wastewater from the batik textile industry contains diverse pollutants, including dyes, heavy metals, inorganic salts, and organic compounds, which are challenging to treat. Electroflotation has attracted increasing interest as a potential solution owing to its environmental friendliness and effectiveness against a wide range of pollutants. However, most previous studies have focused on improving electroflotation performance through anodic processes, while optimization of cathodic materials has received limited attention. In this study, nickel foam (NF) was investigated as a cathode material for the electroflotation treatment of batik wastewater. The NF cathode outperformed commercial electrodes due to its high electrical conductivity, large surface area, and low hydrogen evolution overpotential. Surface modification of NF via electrodeposition of nickel (NF/Ni) and nickel hydroxide (NF/Ni–OH) further enhanced electroflotation performance. Using an NF/Ni–OH cathode and a carbon rod anode in a NaCl electrolyte, the electroflotation process effectively removed dyes (Methyl Orange, 98.82%; Reactive Black 5, 99.87%; Methylene Blue, 97.75%), heavy metals (Cd, 58.7%; Cu, 45.3%; Zn, 91.4%; Cr(VI), 9.3%), and silicate (21.0%) at – 0.8 V vs Ag/AgCl over 60 min. The removal mechanisms of dyes, heavy metals, and silicates were elucidated, and the large surface area of NF-based cathodes was shown to enhance hydrogen bubble generation and floc flotation, thereby improving pollutant separation. These findings indicate that NF-based cathodic electroflotation is suitable for the simultaneous removal of dyes, silicates, and heavy metals such as Cd, Cu, and Zn from batik wastewater under optimized conditions, with good reproducibility and reusability over repeated cycles.

Self-Assembly of Alginate-Grafted Penicillanic Acid Derivatives into Antibacterial Micelles for Controlled Drug Delivery
Xiuqiong Chen - ,
Jiayi Liu - ,
Jiji Fan - ,
Yanan Bu - ,
Qian Wang - ,
Huiqiong Yan *- ,
Changjiang Yu - , and
Qiang Lin
This publication is Open Access under the license indicated. Learn More
The self-assembly and drug release of amphiphilic polymers are critically controlled by synergistic molecular forces and polymer architecture. Therefore, elucidating the self-assembly behavior of amphiphilic polymers, based on the entropy effect mediated by water molecules, is of significant importance for designing functional nanomicellar carriers. To advance the design of functional nanomicellar carriers, this work innovatively exploited the dual functionality of 6-aminopenicillanic acid (6-APA), a key semisynthetic penicillin intermediate, by grafting it onto alginate via acylation, creating an amphiphilic alginate-grafted penicillanic acid derivative (AM-Alg-APA). This molecular design uniquely integrates inherent antibacterial activity with tunable self-assembly driven by entropy-mediated hydrophobic effects in aqueous systems. The synthesized AM-Alg-APA was able to autonomously form spherical micelles, displaying a hydrodynamic diameter of 568.69 nm with a polydispersity index (PDI) of 0.28 and a zeta potential of −34.8 mV in aqueous solution. This system further demonstrated responsive colloidal behavior to variations in the pH and ionic strength under simulated physiological conditions. Critically, micellar morphologies arose from synergistic intermolecular forces and segmental entropy optimization, enabling efficient encapsulation of hydrophobic triclosan (TCA) via high-shear processing and its controlled release via non-Fickian diffusion. Beyond demonstrating cytocompatibility with MC3T3-E1 cells, the micelles leveraged the grafted 6-APA to confer significant antibacterial activity against S. aureus and E. coli. The multifunctionality, including entropy-regulated self-assembly, stimuli-responsive drug delivery, intrinsic antimicrobial action, and biocompatibility, establishes AM-Alg-APA micelles as innovative platforms for wound-targeted drug delivery in advanced medical dressings.

Effect of Essential Oil Addition on PLA/PBAT Blend Properties for Biodegradable Packaging Applications
Murilo B. Valério *- ,
Ana Lúcia N. da Silva - ,
Priscila S. e Souza - ,
Marcelle M. Folena - , and
Eduardo La M. da Silva
This publication is Open Access under the license indicated. Learn More
This study explores the addition of thyme and cinnamon essential oils into poly(lactic acid) (PLA) and poly(butylene adipate-co-terephthalate) (PBAT) blends to enhance their properties for sustainable packaging applications. The essential oils were added at 5 and 10 wt % into PLA/PBAT blends (80:20, wt %), and their effects on melt flow behavior, thermal and rheological properties, mechanical performance, and morphological structure were evaluated. Results indicate that the addition of essential oils substantially alters the properties of PLA/PBAT blends. Cinnamon oil showed a marked increase in the melt flow index, indicating a pronounced plasticizing effect, while thyme oil promoted enhanced ductility, increasing elongation at break from approximately 101% for the neat blend to about 171% at 10 wt % without compromising structural integrity. Thermal analyses revealed slightly enhanced thermal stability, with Tmax shifting by approximately 5–8 °C, and modifications in dynamic crystallization behavior. Rheological assessments confirmed a reduction in complex viscosity, which decreased by roughly 40% at low frequencies, along with the predominance of viscous behavior in oil-containing samples. Mechanical tests showed that although essential oils generally reduce modulus and tensile strength─with Young’s modulus decreasing by about 15–25% depending on oil type─thyme oil contributes to higher elongation at break and improved toughness, increasing toughness by approximately 2.5-fold at 10 wt %. SEM analysis confirmed the immiscibility between PLA and PBAT and showed that essential oil incorporation alters the phase morphology. Overall, the findings highlight the potential of essential oils as functional additives capable of modulating the properties of biodegradable polymer blends for active packaging systems.

Elemental and Morphological Mapping of Enamel Surface to Predict the Potential Impact of Charcoal-Based Dentifrices
Marian P. Alvarenga - and
Luís Eduardo S Soares *
This publication is Open Access under the license indicated. Learn More
This in vitro study aimed to assess the effects of the inorganic elements in charcoal-based dentifrices on the bovine enamel in terms of surface morphology and composition. Enamel surfaces (n = 10/group) obtained from bovine incisors were brushed with the conventional toothpaste Oral-B Complete (OBC; negative control), the whitening toothpaste Colgate Luminous White Expert (LWE; positive control), and the activated charcoal-based dentifrices Colgate Natural Extracts Purifying (CNE), Curaprox Black Is White (CBW), and Oral-B 3D White Mineral Clean (OBW). Enamel samples were analyzed using microenergy-dispersive X-ray fluorescence spectrometry (μ-EDXRF), surface roughness (Ra), contact angle (CA), and scanning electron microscopy (SEM). FT-Raman and Fourier-Transform Infrared (FTIR) spectroscopy and SEM were used to analyze the particulate fractions of the dentifrices. Enamel Ra varied between 0.029 (0.006) and 0.037 (0.006) and demonstrated no significant between-group difference. The CA values ranged from 90.59 (13.16) in the OBC to 102.6 (13.32) in the CBW, with no significance. μ-EDXRF revealed significant mineral loss with the OBC and CNE, while SEM confirmed deeper abrasion patterns linked to larger heterogeneous particles. FT-Raman and FTIR spectroscopy validated the compositional profiles, identifying silica, carbonates, hydrogen peroxide, and charcoal that explain the observed changes. Overall, charcoal-based dentifrice CNE produced the greatest mineral depletion and heterogeneity, whereas LWE, CBW, and OBW maintained more intermediate or protective effects.

Acid Dissolution of Magnesian-Calcite Stromatolites from Lagoa Salgada: An Experimental Evaluation Using X-ray Microtomography
Vitor Felipe Hage Serra - ,
Jamilly Pina da Silva - ,
Ana Carolina Silva da Cunha - ,
Jair Rodrigues Neyra - ,
Cláudio Regis dos Santos Lucas - ,
Daniel Nobre Nunes da Silva - , and
Pedro Tupã Pandava Aum *
This publication is Open Access under the license indicated. Learn More
The dissolution behavior of carbonate rocks in acidic environments is a fundamental process in reactive flow through porous media, with key applications in reservoir stimulation and carbon storage. Although many studies have examined dissolution kinetics in homogeneous rocks dominated by calcite or dolomite, the influence of compositional and structural heterogeneity remains poorly constrained, particularly in microbial carbonates typical of Brazil’s Pre-Salt reservoirs. This study investigates the acid dissolution of a magnesian-calcite stromatolite, considered an analog of the Barra Velha Formation, and compares it with two reference materials: Indiana Limestone and Silurian Dolomite. Static dissolution experiments were performed using 0.5 M hydrochloric acid. Dissolution behavior was quantified through average reaction rates and complemented by high-resolution X-ray microtomography, which enabled visualization and quantification of internal morphological evolution during the experiments. Results reveal substantial variation among stromatolitic facies, with dissolution rates increasing from Layer A to Layer C despite an opposite trend in magnesian-calcite content. Layer C exhibited the most extensive structural alteration and greatest mass loss, whereas Layer A showed slower kinetics and minimal modification. Indiana Limestone displayed intermediate behavior, while Silurian Dolomite was the least reactive. These findings demonstrate that, under the experimental conditions investigated and considering the stromatolite samples and fluid system used, microstructure and pore architecture exert a stronger control on carbonate dissolution rates than mineralogical composition alone under conditions of negligible fluid movement.

Ionic Strength Impact on miR-141 Detection by bioFET
Francesco Lavecchia di Tocco - ,
Davide Atzei - , and
Anna Rita Bizzarri *
This publication is Open Access under the license indicated. Learn More
Detection of microRNAs (miRNAs), which are small noncoding RNAs whose deregulation is strongly associated with various diseases, represents a progressively more important issue in clinical diagnostics. Among other approaches, field-effect transistor biosensors (bioFETs), characterized by rapid, accurate, and label-free detection, provide powerful platforms to develop miRNA-devoted detection devices. Biosensing via bioFETs primarily depends on the ability of complementary probes, immobilized on electrodes, to specifically capture miRNAs and transduce the binding into a detectable electrical signal. A critical factor for bioFET performance is the ionic strength. On the one hand, it reduces electrostatic repulsion, facilitating the association between negatively charged strands; on the other hand, it increases charge screening, which affects the detection capabilities. The balance between these opposite effects remains poorly understood, limiting the optimization of assay conditions. Here, we investigate the impact of ionic strength on detecting the clinically relevant miRNA 141 (miR-141) by acquiring the electrical signals over time at progressively higher concentrations of target using a custom-made extended gate (EG) bioFET. We found that both the hybridization affinity and the detected charge of the target are slightly affected by the ionic strength, which essentially modulates the organization of the capturing layer. Optimal analytical performance is achieved at 200–300 mM ionic strength, providing useful insights into reliable label-free miRNA detection by bioFETs under different conditions and supporting their potential future application in clinical settings.

Selective Aqueous Chemical Solution Deposition Using Patterned Self-Assembling Monolayers
Karola Neeleman *- ,
Hung Quoc Nguyen - ,
Daniel Rettenwander - ,
Julia Glaum - , and
Mari-Ann Einarsrud *
This publication is Open Access under the license indicated. Learn More
Bottom-up fabrication techniques, such as Selective Area Deposition, have gained attention in the field of nanotechnology due to their ability to unlock novel structures as well as improve sustainability in fabrication; however, these techniques are incompatible with sustainable chemical solution deposition techniques. In this paper, a novel selective area deposition technique is introduced that is compatible with chemical solution deposition. This new technique combines the utility of selective area deposition with established solution-based film deposition. Using the deposition of barium titanate as a model system, an aqueous precursor solution with high selectivity for the hydrophilic regions was successfully deposited on a hydrophobic/hydrophilic patterned Pt/Si substrate. The substrate was coated with a hydrophobic 1-octadecanethiol self-assembling monolayer that was selectively oxidized by exposure to UV-generated reactive oxygen species. The oxidized molecules were dissolved in ethanol to recover the hydrophilic Pt surface before depositing the precursor solution. The spin-coated precursor solution showed great selectivity for the exposed regions of the substrate after a 25 min UV exposure. The deposited barium titanate test structures were recognizably stripe-like down to a feature size of 27.8 μm, and the smallest recognizable feature size achieved was 15.6 μm, offering potential as a sustainable micropatterning process for films deposited by CSD.

Binding of Steroid Hormones to the FA1 and FA6 Sites of Human Serum Albumin through Computational Biology and Quantum Biochemistry
Victor L. B. França - ,
André Hadad - ,
Jackson L. Amaral *- ,
Francisco R. X. Vieira - ,
Hernandes F. Carvalho - , and
Valder N. Freire
This publication is Open Access under the license indicated. Learn More
Human serum albumin (HSA) plays a significant role in the transportation of steroid hormones through noncovalent interactions of low affinity. The binding between HSA and estradiol and testosterone has been a subject of investigation through experimental tools. While some studies suggest that HSA carries sex steroid hormones through a unique binding site, others propose that this interaction occurs through two or three binding sites, indicating a lack of consensus regarding the mechanisms underlying these interactions. In view of this, the present study used molecular docking, molecular dynamics, and quantum biochemistry to obtain more insights into the binding of estradiol, dihydrotestosterone, and testosterone to HSA. Molecular docking indicated that fatty acid binding sites 1 (FA1) and 6 (FA6), located respectively in subdomain IB and between subdomains IIA and IIB, are particularly promising targets for more robust investigations. The hormones exhibited considerable flexibility within subdomain IB, with dihydrotestosterone showing the greatest structural stability. This hormone also demonstrated the highest stability within FA6, which was markedly greater than that observed at FA1. Quantum mechanics calculations suggested that the three hormones exhibit similar interaction energies for the FA1 binding site, with estradiol predicting a marginally lower energy of interaction. Dihydrotestosterone was the only hormone that exhibited both the highest structural stability and the lowest energy of interaction when bound to FA6. Overall, the results suggest that the FA1 and FA6 binding sites generally do not favor the formation of strong interactions, except in the HSA-FA6:Dihydrotestosterone complex, where the hydrogen bond LEU481(HN-main chain):DHT(O17) played a crucial role in stabilizing conformations of both high and low theoretical energy of interaction. This observation aligns with the established fact that the interaction between HSA and sex steroid hormones is weak. Moreover, the present study found that dihydrotestosterone exhibits a heightened tendency to bind to FA6 in comparison to estradiol and testosterone. This tendency may critically regulate DHT serum transport, bioavailability, and half-life, while also creating a pharmacologically relevant hotspot for competition with fatty acids and FA6-targeting drugs, with potential implications for hormonal homeostasis and drug-hormone interactions in physiological and pathological conditions.

Pharmacokinetic Prediction of Repurposed Drugs for PDAC Using Artificial Intelligence
Pragya Pragya - ,
Shashwat Singh - ,
Bhuvaneshwari Balasubramaniam - , and
Jac Fredo Agastinose Ronickom *
This publication is Open Access under the license indicated. Learn More
Pancreatic ductal adenocarcinoma (PDAC) is a highly aggressive cancer that accounts for 95% of cases of pancreatic cancer. It develops in the ducts and shows high drug resistance. In this study, we proposed a framework to predict the pharmacokinetic (PK) properties of repurposed drugs for PDAC using artificial intelligence (AI). Initially, the molecular features of repurposable drugs for PDAC were generated through three types of molecular descriptors: RDKit, MACCS, and ECFP6. Then, the corresponding absorption (Caco-2 cell permeability), distribution (volume of distribution), metabolism (CYP2C9 inhibitor), excretion (half-life), and toxicity (hERG) properties of the drugs were obtained from ADMETlab 3.0. We constructed AI models such as multilayer perceptron (MLP), random forest (RF), extreme gradient boosting (XGB), and one-dimensional convolutional neural network with different combinations of molecular descriptors as the input. The performance of the models was evaluated on an open-access data set, Therapeutics Data Commons (TDC), and using evaluation metrics. Our results show that the highest-performing molecular descriptor combination and AI models vary with respect to the PK properties. Models on the PDAC data set achieved a mean absolute error (MAE) of 0.18 (MACCS+XGB), Spearman correlation (SC) of 0.39 (MACCS+RF), area under the precision-recall curve (AUPRC) of 59.44% (MACCS+ECFP6+MLP), SC of 0.68 (RDKit+ECFP6+XGB), and SC of 0.77 (MACCS+RF) for absorption, distribution, metabolism, excretion, and toxicity, respectively. The corresponding values on the TDC data set are an MAE of 0.26 (RDKit+MACCS+MLP), an SC of 0.62 (MACCS+ECFP6+MLP), an AUPRC of 67.11% (RDKit+MACCS+ECFP6+1D-CNN), an SC of 0.39 (MACCS+RF), and an SC of 0.92 (RDKit+XGB/RDKit+MACCS+RF). These results suggest that combining molecular fingerprints with AI can effectively model PK properties. This approach supports the use of AI for accelerating drug repurposing, especially for disease conditions.

Fabrication and Characterization of Low-Mass and Flexible Heater for Lunar Applications
Maliha Marzana - ,
Qichen Fang - ,
Ayush Arun Raut - , and
Vesselin Shanov *
This publication is Open Access under the license indicated. Learn More
The conducted study reports fabrication and characterization of lightweight, flexible carbon veil (CV) heaters as potential low-voltage thermal management devices for lunar applications. Flexible heaters are crucial in aerospace systems for controlling component temperatures, ensuring operational reliability, and removing moisture from instrument panels, spacecraft, and satellites operating under extreme environmental conditions. Conventional heaters, typically constructed from metals such as stainless steel, CuNi44, or Inconel 600, are limited by their high areal density and weight, restricted operating temperature ranges, and significant thermal expansion. The CV heaters proposed and tested here offer significant advantages over these conventional metal-based heaters, including low areal density (∼17 g/m2), negligible linear thermal expansion (1.5 × 10−6 K−1), high flexibility, and cost-effectiveness, making them ideal for extraterrestrial environments. Such properties can also address the transport challenges associated with delivering heavy metallic heaters from Earth to the Moon. The studied CV heaters were fabricated by integrating nonwoven carbon fiber CV mats with copper foil electrodes and coating the heaters with a thin film of water-repellent silicone layer, thus enabling rapid, uniform Joule heating. Thermal performance was evaluated under near lunar temperature conditions: ambient (24.5 °C), elevated (+120 °C, simulating lunar daytime), and subambient (−18 °C, partly simulating lunar night). In all cases, the CV heaters rapidly achieved surface temperatures exceeding 400 °C, while the central heating zone in contact with the ice reached 280−340 °C. Under these conditions, ice specimens melted completely within 5.45−8.50 min, depending on the environmental temperature. The CV heaters demonstrated stable and repeatable thermal performance, maintaining structural integrity and electrical functionality throughout repeated heating cycles, mechanical bending, and cryogenic exposure to liquid nitrogen (−196 °C). These results represent terrestrial proof-of-concept validation. In a true lunar environment, where convective heat transfer is negligible and oxidation is absent, heater performance is expected to further improve due to reduced heat losses. Overall, the findings establish carbon veil heaters as promising low-mass, conformable, and energy-efficient thermal devices for future lunar infrastructure, including ice melting, harvesting water, thermal regulation of habitats and equipment, and protection of electronic and mechanical systems under extreme extraterrestrial conditions.

Identification and Geochemical Significance of Novel des-A-Triterpenoids and Mononuclear-Aromatic des-A-Triterpenoids in Tertiary Terrestrial Oils from the Northern of the South China Sea
Zichao Ran - ,
Meijun Li *- ,
Hong Xiao - ,
Zhiwei Gao - ,
Mingzhu Yuan - ,
Surui Dong - ,
Jianfeng Zhang - ,
Qing Zhao - , and
Haochen Chen
This publication is Open Access under the license indicated. Learn More
A series of mononuclear-aromatic des-A-triterpenoids (MADATTS) and des-A-triterpenoids (DATTS) were simultaneously detected in terrestrial oils from the Baiyun Sag, Pearl River Mouth Basin, South China Sea. Besides five previously reported MADATTS, i.e., C23 mononuclear-aromatic des-oleanane (C23MADAO), C23 mononuclear-aromatic des-ursane (C23MADAU), C24MADAO, C24MADAU, and C26MADAU, this study identified a novel molecular marker in these oil samples, namely C26 mononuclear-aromatic des-oleanane (C26MADAO). C26MADAO elutes before C26MADAU in m/z 187 and 352 → 187 chromatograms, with a molecular ion at M+·352, base peak ion at m/z 187, and diagnostic ion fragment at m/z 199, 213, and 337. MADATTS with the same carbon number and identical substitutions on the B-ring exhibit strong positive correlations in their chromatographic peak abundance but show no evident correlation with the DATTS counterparts that share corresponding similar molecular skeletons, indicating that the formation mechanisms of the two series of compounds are different. In addition, the chromatographic peak abundance of both MADATTS and DATTS shows strong correlations with the C29 diasteranes/C29 regular steranes (C29-DiaSt/C29-St) and C30 rearranged oleananes/C30 hopane ((I + II + III)/C30H), which possibly reflects that their formation process is jointly controlled by terrestrial organic inputs and the catalysis of acidic clay minerals. Based on the sedimentary facies characteristics, conventional biomarker parameters, and distribution patterns of MADATTS and DATTS, this study finely reclassifies the Baiyun Sag oils into five groups and provides a comprehensive interpretation of their origins across different subregions.

Mechanical, Thermal, and Morphological Properties of PBAT/PLA Biocomposites Reinforced with Jute and Banana Fibers
Md. Syduzzaman *- ,
Marzia Dulal - ,
Dilruba Yeasmin - , and
Tanvir Hassan
This publication is Open Access under the license indicated. Learn More
Increasing environmental awareness and the scarcity of nonrenewable resources have accelerated the development of biodegradable composites derived from natural materials. This work explores the influence of potato starch as a microscale biomodifier and jute and banana fibers as macroscale reinforcements on the mechanical, thermal, and morphological performance of poly(butylene adipate-co-terephthalate) (PBAT)/polylactic acid (PLA) biocomposites. Six distinct composite systems─raw and starch-coated jute, banana, and their hybrid combinations─were fabricated by using compression molding to evaluate the combined effects of starch coating and fiber hybridization. The experimental results reveal that starch modification significantly enhanced fiber–matrix adhesion, leading to increased density, crystallinity, and interfacial compatibility as confirmed by Fourier transform infrared and differential scanning calorimetry analyses. Starch-treated banana composites exhibited the highest compressive strength (5.12 MPa) and modulus (691 MPa), while hybrid jute–banana systems showed an improved balance between stiffness and ductility. Tensile and flexural results followed similar trends: the starch-coated banana composites attained the greatest tensile strength (41.33 MPa) and bending strength (26.71 N/mm2), while the hybrid composites presented superior flexural modulus (1492 N/mm2) and impact energy absorption (41.08 kJ/m2). The overall improvement in strength, modulus, and toughness highlights the synergistic effect of starch treatment and fiber hybridization on interfacial bonding and load transfer efficiency. These biocomposites exhibit the potential for sustainable applications such as biodegradable packaging, automotive interior components, and structural panels where environmental compatibility and mechanical reliability are essential.

Chelator Conjugation Chemistry Matters: Squaramide Linker Enhances Tumor Contrast in 68Ga-labeled Anti-CEA Nanobody Tracer
Jelena Saliën *- ,
Sam Floru - ,
Michiel Van Hove - ,
Tessa De Pauw - ,
Romane Vizier - ,
Michael Claron - ,
Jessica Bridoux - ,
Victor Goncalves - ,
Franck Denat - , and
Sophie Hernot *
This publication is Open Access under the license indicated. Learn More
Complexation of radiometals by chelators allows for convenient radiolabeling of molecules of interest for the preparation of radiopharmaceuticals. In the chelator family, triazacyclononane (TACN)-based macrocycles have been used ubiquitously over the last 40 years, and many bifunctional derivatives have been developed. Despite this diversity, researchers commonly make their chelator selection based on practical factors like (commercial) availability and compatibility with the desired radionuclide, acknowledging that these considerations often outweigh achieving ideal in vivo pharmacokinetics. In this study, we generated and preclinically evaluated four gallium-68-labeled anti-CEA Nanobody-based tracers carrying different TACN-derivatives: p-NCS-Bn-NOTA, p-NCS-Bn-NODAGA, NODAGA-Sq, and NODAGA-NHS. Since the macrocyclic chelator is highly similar in these derivatives─they all present a NOTA ((1,4,7-triazacyclononane-1,4,7-triacetic acid) scaffold─the effect of the bioconjugation handle on the pharmacokinetic properties could be examined in a side-by-side comparison. The four PET tracers were prepared and could easily be labeled with gallium-68. Then, their stability, target affinity, and hydrophilic character were determined in vitro. Next, their in vivo biodistribution was evaluated using PET/CT imaging in a subcutaneous tumor mouse model. Despite their high structural similarity, notable differences in pharmacokinetics were observed in vivo, more specifically in the tumor and liver signal. Tracer [68Ga]Ga-NODAGA-Sq-NbCEA was found to be the best performer in our study, with a tumor signal 1.6-fold higher than [68Ga]Ga-NODAGA-NbCEA and a tumor-to-liver ratio 1.5-fold and 1.7-fold higher than that of [68Ga]Ga-NOTA-Bn-NCS-NbCEA and [68Ga]Ga-NODAGA-Bn-NCS-NbCEA, respectively. By comparing this tracer to the negative control [68Ga]Ga-NODAGA-Sq-R3b23, specific tumor targeting was demonstrated.

Discovery of AKT1 Inhibitors for Obesity and Metabolic Dysfunction-Associated Steatotic Liver Disease Using QSAR-Guided Virtual Screening and Gaussian Accelerated Molecular Dynamics
Kun Cao *- ,
Ruonan Wang - ,
Dong Ou - ,
Siyu Wu - ,
Yiyao Chen - ,
Lianhai Li *- , and
Xinguang Liu *
This publication is Open Access under the license indicated. Learn More
The serine/threonine kinase AKT1 (RAC-α protein kinase) functions as a central node of the PI3K/AKT/mTOR signaling pathway, regulating key biological processes such as glucose uptake, lipid metabolism, cell growth, and survival. Persistent activation of this pathway has been strongly implicated in the pathogenesis of metabolic disorders, particularly obesity and metabolic dysfunction-associated steatotic liver disease (MASLD), where it contributes to insulin resistance, hepatic steatosis, and progression toward steatohepatitis. Despite its recognized importance, the development of selective AKT1 inhibitors for metabolic disease applications remains limited. In this study, we implemented an integrated computational pipeline that combines quantitative structure–activity relationship (QSAR) modeling, structure-based virtual screening, molecular docking, Gaussian accelerated molecular dynamics (GaMD) simulations, and MM-GBSA binding free energy analysis to identify novel AKT1 inhibitors. A total of 9361 raw bioactivity records were retrieved from the ChEMBL database and systematically curated to yield a high-quality data set of 2711 compounds with validated IC50 values. QSAR models constructed from this data set demonstrated robust predictive power and were employed to prioritize potential active scaffolds. Subsequent virtual screening and docking identified several promising candidates, with NPC134413, NPC277306, and NPC469442 exhibiting superior binding affinities (−9.42, −9.36, and −9.07 kcal/mol, respectively) compared to the cocrystallized reference ligand (−7.09 kcal/mol). Molecular dynamics simulations confirmed the stability of these complexes, revealing persistent hydrogen bonds and ionic contacts with critical catalytic residues, including Met281, Glu234, Asp292, and Lys277. Structural stability was further supported by RMSD, RMSF, RoG, and PCA analyses, which demonstrated restricted conformational fluctuations in the ligand-bound states. MM-GBSA free energy calculations reinforced these findings, with NPC469442 (−48.54 kcal/mol) displaying the most favorable binding energetics, surpassing the reference complex. Overall, this integrative framework highlights structurally diverse and energetically favorable AKT1 inhibitors with strong therapeutic promise for obesity and MASLD. The results provide a rational basis for advancing these hits toward experimental validation and underscore the utility of combining QSAR-guided screening with GaMD simulations for drug discovery in metabolic diseases.

Studies on the Properties of Modified Sulfonated Acetone Formaldehyde Polycondensate as a Dispersant for Coal–Water Slurry
Anqi Shi - ,
Renfu Xu - ,
Jing Wu - ,
Fan Chen - ,
Qihui He - ,
Yahui Feng *- ,
Yueqing Zhang *- , and
Baixing Hu *
This publication is Open Access under the license indicated. Learn More
As a dispersant for coal–water slurry (CWS), sulfonated acetone formaldehyde condensate dispersant (SAF) has advantages in synthesis process, cost, and performance, but its application in the industrial production of CWS is constrained due to its weak adsorption affinity with the coal surface, especially as the desorption phenomenon becomes more pronounced with increasing temperature. In this paper, the modification of SAF was conducted to achieve effective adsorption on the coal surface and a wider temperature adaptation range. The molecular structure of the modified SAF (MSAF) was characterized using Fourier transform infrared (FT-IR) spectroscopy, and the interface characteristics of coal/water were studied through measurements of contact angle, adsorption of dispersants, and ζ-potential. Additionally, the effect of temperature changes on the properties of CWS prepared with different dispersants was investigated. The results indicated that compared with the CWSs prepared from dispersants SAF and NSF (napthalenesulfonate formaldehyde condensate), the CWS prepared from dispersant MSAF had pseudoplasticity, higher concentration, better fluidity, and superior stability and could be suitable for a wide temperature range. Correspondingly, the action mechanisms of MSAF as a high-performance dispersant for CWS were elucidated. The studies expand the application of SAF-based dispersants in the field of CWS, providing a demonstration of the modification of CWS dispersants.

Mechanical Reliability and Biocompatibility of Graphene-Modified Photocurable Resins for Additive Manufacturing: Implications for Potential Biomedical Use
Sara Lopez de Armentia *- ,
Victor Manuel Villapún - ,
Yolanda Ballesteros - ,
Juan Carlos del Real - ,
Lucy Arkinstall - ,
Sophie Constance Cox - ,
Nicholas Dunne - , and
Eva Paz
This publication is Open Access under the license indicated. Learn More
Additive manufacturing using stereolithography enables the fabrication of intricate small-scale parts, making it ideal for biomedical applications such as prostheses and scaffolds. This study evaluates the mechanical reliability and biocompatibility of photocurable acrylic resins modified with graphene-based nanomaterials, graphene (G) and graphene oxide (GO), to address limitations in their use for biomedical products, where high reliability and predictable performance under mechanical stress are critical to ensuring safety and functionality. Through mechanical testing and Weibull distribution modeling, it was found that GO significantly enhances the characteristic strength (σθ) of the resin, improving its performance under mechanical stress; however, the reliability of this strength decreased as evidenced by a reduction in the Weibull modulus (m). Postprinting washing, aimed at reducing cytotoxic leaching, improved biocompatibility with cell viability exceeding 90%, though it slightly decreased the compression strength and increased the variability. GO-modified resins exhibited enhanced mechanical and biocompatibility profiles compared to G-modified resins, which showed limited interaction with the resin matrix. These findings offer important insights for optimizing mechanical reliability and biocompatibility, advancing the development of materials suitable for safe and reliable human-body contact in regenerative medicine.

Effect of Phosphate Addition to Electrolytes on Corrosion Behavior of Stainless Steels in Seawater Electrolysis
Tomoya Hashimoto *- ,
Mariko Kadowaki - ,
Yoshiharu Murase - ,
Masaya Shimabukuro - ,
Kazuhiro Takanabe - ,
Masakazu Kawashita - ,
Hideki Katayama - , and
Yusuke Tsutsumi
This publication is Open Access under the license indicated. Learn More
Water electrolysis is an effective method for producing hydrogen, which is a valuable alternative to fossil fuels. However, the presence of chloride ions can cause significant structural degradation, and electrolysis systems compatible with seawater must be developed. In this study, phosphate was added to an electrolyte simulating seawater electrolysis, and the effects on the corrosion resistance of ferritic (Type 430) and austenitic (Type 304 and 316) stainless steels were investigated using electrochemical techniques. The phosphate-induced changes in the passive films on the steels were examined using X-ray photoelectron spectroscopy (XPS). The phosphate in the electrolyte enhanced the pitting corrosion resistance of all the stainless steels. However, excessive phosphate concentrations promoted the partial dissolution of the passive film, particularly for the 430 steel. XPS analysis showed that phosphorus was incorporated into the passive film as phosphate for every type of steel in this study, which likely enhanced the pitting corrosion resistance. Cyclic polarization measurements of the 430 steel indicated that the pH-buffering action of the phosphate in the electrolyte suppressed pitting propagation. These findings provide fundamental insights into the role of phosphate additives in stabilizing stainless steels, which may contribute to the improved safety of seawater electrolysis systems.

Chemically Engineered Sulfates of Lasiodiplodan: Antioxidant, Antimicrobial, and Antirespiratory Syncytial Virus (RSV) Activities
Alaor Martins da Silva - ,
André Luiz Dyna - ,
Tamires Pereira Rosa - ,
Gabrielle Cristina Calegari - ,
Alexandre Orsato - ,
Aneli M. Barbosa-Dekker - ,
Robert F. H. Dekker - ,
Ligia Carla Faccin-Galhardi - , and
Mário Antônio Alves da Cunha *
This publication is Open Access under the license indicated. Learn More
β-Glucans are carbohydrate macromolecules with significant clinical and biotechnological applications, whose biological properties are enhanced through chemical modifications, such as sulfation. This study aimed to chemically engineer sulfated derivatives of the (1→6)-β-d-glucan lasiodiplodan and to evaluate how different degrees of sulfation influence its antioxidant, antimicrobial, and antiviral activities. The chemically engineered sulfated derivatives LAS-S1 (DS 0.11) and LAS-S2 (DS 0.51) were synthesized using the sulfating agent chlorosulfonic acid, with different solvents: N,N-dimethylformamide (solvent/stabilizer) and pyridine (proton-neutralizing agent). Sulfation improved the solubility and enhanced the biological activities of both derivatives. LAS-S2 demonstrated better antimicrobial and antiviral activity than LAS-S1. Sulfation was shown to contribute to ·OH and H2O2 scavenging activity, with a dose-dependent effect related to both the concentration of the sulfated compound and its degree of sulfation. The fungistatic and bacteriostatic effects were demonstrated against Escherichia coli, Listeria monocytogenes, Salmonella enterica Typhimurium, Candida albicans, and Candida tropicalis. LAS-S2 exhibited potent inhibition of respiratory syncytial virus (RSV) in vitro, with a high selectivity index (>724.63), and interfered with multiple stages of viral replication. These findings highlight sulfation as an effective strategy to enhance the biological functions of lasiodiplodan. LAS-S2 emerges as a safe (noncytotoxic) and promising candidate for biotechnological and pharmaceutical applications, including novel antimicrobial and antiviral treatments. Future studies should focus on elucidating structure–activity relationships, optimizing sulfation patterns, and evaluating the in vivo efficacy and pharmacological properties of sulfated lasiodiplodan derivatives.

Microwave Liquefaction of Crystallized Jordanian Honeys and Its Impact on Quality Parameters
Abd Almajeed Al-Ghzawi - ,
Shahera Zaitoun - ,
Taha Rababah *- ,
Nezar Samarah - ,
Akram Bin Zaidan - ,
Sevil Yücel - , and
Huda Fish *
This publication is Open Access under the license indicated. Learn More
Crystallization (granulation) is a common and commercially undesirable phenomenon in honey, as consumers generally prefer liquid products. Conventional thermal treatments can liquefy crystallized honey, but are often associated with deterioration of quality sensitive attributes. In this study, microwave liquefaction was evaluated as an alternative to conventional water bath heating (65 °C for 25 min), and its effects on the quality of three Jordanian unifloral honeys (Centaurea, Ballota, and Echinops) were assessed. Crystallized honeys were subjected to microwave treatment at three nominal power levels (30, 60, and 90%) using systematically optimized power and time combinations specific to each botanical origin, and the outcomes were compared with conventional heating. Microwave processing achieved complete crystal dissolution in all honey types, with liquefaction time decreasing as microwave power increased and varying according to botanical origin, whereas conventional heating resulted in incomplete crystal removal under the applied conditions. Both processing methods caused moderate reductions in moisture content, pH, total phenolic content, and enzymatic activities (diastase and invertase). However, these changes were consistently less pronounced following microwave treatment. Total soluble solids, electrical conductivity, and sugar composition were largely unaffected by either method. Although hydroxymethylfurfural content increased after thermal processing, all values remained within Codex specified limits. Overall, the results demonstrate that botanical origin dependent optimization of microwave liquefaction enables rapid and effective decrystallization while better preserving key quality attributes compared with prolonged conventional heating. These findings support microwave processing as a controllable alternative for honey liquefaction within regulatory limits, while emphasizing the need for honey specific optimization to ensure consistent quality preservation across different botanical origins.

Development and Validation of an Isocratic HPLC Method for the Simultaneous Determination of Avobenzone and Tris-Biphenyl Triazine
Júlio A. Miranda - ,
Yasmin F. da Cruz - ,
Éverton N. Alencar - ,
Wógenes N. Oliveira - ,
Daniel Cristian F. Soares - ,
Maureen D. Donovan - , and
E. Sócrates T. Egito *
This publication is Open Access under the license indicated. Learn More
Avonenzone (AVO) and tris-biphenyl triazine (TBPT) are ultraviolet (UV) filters commonly used in sunscreen formulations. Their combination enables broad-spectrum photoprotection and improved photostability. Despite their widespread and emerging use, the simultaneous quantitative analysis of these highly hydrophobic compounds remains analytically challenging, particularly in complex formulation matrices. In this study, an isocratic HPLC method was developed and validated for the simultaneous determination of AVO and TBPT. Chromatographic separation was achieved using a reversed-phase RP-18 column (125 Å, 3.9 mm × 300 mm, 10 μm) with a mobile phase composed of acetonitrile, isopropyl alcohol, and 2% aqueous phosphoric acid (42:42:16, v/v/v). The flow rate was set to 1.0 mL/min, with an injection volume of 20 μL and a column temperature of 30 °C. Detection was performed at 358 nm for AVO and 310 nm for TBPT. Method validation was conducted in accordance with ICH Q2(R1), including evaluation of specificity, linearity, limits of detection and quantification, accuracy, precision, and robustness. Method robustness was systematically assessed using a Box–Behnken Design (BBD) as a Quality-by-Design tool to identify critical chromatographic parameters and define a reliable analytical domain. The method demonstrated excellent linearity over the 0.5–32 μg mL–1 range, high accuracy, acceptable precision, and adequate sensitivity for both analytes. Specificity was confirmed using a representative laboratory-prepared sunscreen formulation, demonstrating the method’s ability to handle complex matrices without interference from formulation excipients. The BBD analysis confirmed the robustness and reproducibility of the method under small deliberate variations of critical parameters. Overall, the proposed method provides a simple, reliable, and reproducible isocratic analytical approach for the simultaneous quantification of AVO and TBPT. Its applicability to complex sunscreen matrices and its emphasis on robustness rather than ultrafast separation make it particularly suitable for routine quality control, formulation development, and stability studies, supporting current and future sunscreen research in an evolving regulatory landscape.

Search for Inhibitors against Inflammatory Responses of Microglia in a Meroterpenoid Library Constructed by Synthetic–Biological Manipulation of Biosynthetic Pathways
Kanako Takahashi - ,
Zhiyang Quan - ,
Yukari Shigemoto-Mogami - ,
Bei-bei Zhang - ,
Tomohiko Ohwada *- ,
Ikuro Abe *- ,
Takayoshi Awakawa *- , and
Kaoru Sato *
This publication is Open Access under the license indicated. Learn More
Microglia are the resident immune cells of the central nervous system. Activation-induced proinflammatory responses of microglia are associated with various neurodegenerative diseases, and therefore, inhibitors against microglial inflammatory responses are promising candidates for the treatment of those diseases as well as efficient tools to investigate the involvement of microglia in the pathologies. Here, we focused on meroterpenoids (MPs), which are hybrid compounds of a terpenoid and a nonterpenoid moiety such as a polyketide, phenol, alkaloid, or amino acid. We constructed a structurally diverse library of MPs by expressing combinations of enzymes catalyzing various biosynthetic steps, including polyketide synthesis, prenyl transfer, prenyl chain epoxidation, terpene cyclization, and postcyclization tailoring reactions, in Aspergillus oryzae as a heterologous host. The compounds obtained were purified, and the resulting library was screened for inhibitory activity toward activated microglia. Initial screening with immortalized mouse-derived BV2 microglial cells identified three hits with potential anti-inflammatory activity, namely, andrastin-type MPs 4c, 8c, and 9c. Follow-up study with primary cultures of rat microglia enabled us to calculate the half-maximal inhibitory concentrations (IC50) and the difference between the concentrations exhibiting efficacy and cytotoxicity. The IC50 values of 4c, 8c, and 9c for the release of interleukin-1β (IL1β) and interleukin-6 (IL6) were smaller than those of minocycline, but the safety margins of 4c, 8c, and 9c were narrower due to the cytotoxicity. However, their effects were more reproducible than that of minocycline at the concentrations tested. Compounds 4c, 8c, and 9c appear to be potential lead compounds for the development of inhibitors against proinflammatory responses of microglia, which warrant further optimization and in vivo pharmacology studies.

Influence of Pressure and Coal-Forming Environment on the Pyrolysis of Tar-Rich Block Coal from the Santanghu Basin in Xinjiang
Xinyue Zhang - ,
Xiaomei Zhang *- ,
Xin Li *- ,
Shuo Feng *- ,
Changcheng Han - ,
Xiangquan Gao - ,
Xinggang Wang - , and
Zhen Dong
This publication is Open Access under the license indicated. Learn More
Pyrolysis is a potential way to realize clean and efficient utilization of tar-rich coal. Pyrolytic efficiency is controlled by both the intrinsic properties of coal and the external pyrolysis conditions. The intrinsic properties of coal are primarily determined by its formation environment. This study revealed the pyrolysis mechanism under varied coal-forming environments (intrinsic factor) and pyrolysis conditions (external factor). The BS coal formed in a deep-water reducing environment has excellent tar yield potential due to its high vitrinite content. The ST coal from a shallow-water reducing environment is more inclined to generate gas and semicoke. The study further reveals that the pressure mainly promoted the secondary reaction by prolonging the retention time of volatiles, thereby inhibiting the tar yield. This mechanism is resulted in decreased tar yields from 9.53% to 8.81% and from 4.91% to 1.91% for the two coal groups. Combining the characteristic of low viscosity at 300 °C for tar with the patterns of porosity and permeability changes in pyrolyzed coal samples under varying temperatures. Basing on these findings, this paper proposes a collaborative optimization strategy: optimizing vitrinite-rich coal sources and utilizing medium-temperature (300–400 °C) process conditions.

An AviTag/BirA Platform for IL7: Minimized Activity Loss over Random Biotinylation
Jingjing Kuang - ,
Yu An - ,
Jianguo Zhu - ,
Kehua Jiang - ,
Fa Sun *- , and
Kun Chen *
This publication is Open Access under the license indicated. Learn More
Interleukin-7 (IL7) plays a pivotal role in T cell biology; however, its therapeutic potential is constrained by its short half-life. Conventional chemical biotinylation frequently results in random modifications that compromise its bioactivity. This study endeavors to establish a prokaryotic system for the site-specific biotinylation of IL7 utilizing AviTag and underscores its advantages over random biotinylation in retaining functionality. A recombinant plasmid (pET-Dual-His-IL7-avi-birA) was constructed to coexpress AviTag-fused IL7 and BirA ligase, which was subsequently transformed into Escherichia coli BL21(DE3). Optimal expression conditions were determined as follows: cultivation at 37 °C with shaking at 200 rpm for 12 h following induction with 0.5 mM IPTG in the presence of 80 μM biotin. The expressed protein, predominantly localized in inclusion bodies, was purified using Ni-NTA resin supplemented with 250 mM imidazole. Biotinylation efficiency was confirmed through Western blot analysis and native polyacrylamide gel electrophoresis (PAGE). Functional characterization encompassed T cell proliferation and apoptosis assays employing CCK-8 methodology and flow cytometry, respectively, alongside comparative analyses against chemically randomized biotinylated IL7. Site-specifically biotinylated IL7 (biotin-IL7) was successfully generated and purified. It specifically bound streptavidin and retained T cell proliferative activity comparable to native IL7. Compared with randomly biotinylated IL7, site-specific exhibited stronger induction of T cell proliferation, less interference with antibody binding, and more effective downregulation of T cell apoptosis. The AviTag/BirA-based biotinylation system provides an efficient, economical, and scalable method for producing functional biotin-IL7 with enhanced stability and targeting potential. The key advantages of site-specific over random biotinylation were confirmed: preservation of IL7’s bioactivity, reduction of functional interference, and enhancement of therapeutic efficacy. This approach offers a paradigm for optimizing small therapeutic proteins, particularly in cancer immunotherapy, while highlighting the need to improve soluble expression and biotinylation efficiency.

A Dual-Function Indole-Benzimidazole Hybrid: Lipid Droplet Imaging and Anticancer Potential
Eda Acikgoz - ,
Mustafa Cakir - ,
Burak Kuzu - , and
Meltem Tan-Uygun *
This publication is Open Access under the license indicated. Learn More
A novel indole-fused benzimidazole fluorescent probe, I-BZ, was designed, synthesized, and characterized for selective imaging of intracellular lipid droplets (LDs) in human breast cancer cells (MDA-MB-231). The probe was prepared via condensation of 3-methyl-1H-indole-2-carbaldehyde with 4-methylbenzene-1,2-diamine and confirmed by 1H/13C NMR and LC-MS/MS. Photophysical studies indicated that I-BZ exhibits ESIPT-based fluorescence, enabling sensitive detection of lipid-rich compartments. Cytotoxicity assays showed that low concentrations (0.5 μM) were biocompatible for live-cell imaging, whereas higher doses exhibited anticancer activity, with IC50 values of 35 μM at 24 h and 15 μM at 48 h. Fluorescence microscopy in fixed and live cells demonstrated selective accumulation of I-BZ in LDs, validated by ethanol disruption and colocalization with Nile Red. Nuclear costaining with DAPI provided spatial context for precise visualization of cytoplasmic LDs. I-BZ shows great potential as a fluorescent probe for lipid droplet imaging, offering a robust tool for investigating lipid-associated processes in cancer biology.

Integrated Plasma Exfoliation and Dye Degradation for Sustainable Upcycling of Spent Zinc–Carbon Battery into Supercapacitor Electrodes
Van Nhat Nguyen - ,
An-Giang Nguyen - ,
Ngoc Kien Bui - ,
Ngan Nguyen Le *- , and
Phi Long Nguyen *
This publication is Open Access under the license indicated. Learn More
Graphite rods from spent zinc–carbon batteries were upcycled into graphite oxide (GO) via a cathodic surface–plasma exfoliation process, enabling the simultaneous degradation of methyl orange (MO) dye and structural transformation of the graphite electrode. The MO degradation process followed a first-order kinetic model, achieving a 98.4% removal after 30 min of plasma treatment. Under the high-energy plasma environment, the graphite layers underwent exfoliation, partial reduction, and defect generation, producing GO enriched with oxygen-containing functional groups. This upcycled GO was subsequently employed as the active electrode material for symmetric solid-state supercapacitors by using PVA-based gel electrolytes. The GO/MO device, obtained from plasma treatment in the MO-containing electrolyte, exhibited significantly improved electrochemical performance, delivering a specific capacitance of 310.05 F g–1 at 0.5 A g–1 and an energy density of 15.5 Wh kg–1. It also maintained 92.71% of its initial capacitance after 10,000 charge–discharge cycles.

Phase Behavior and Percolation of a Primitive Model of Laponite Suspension: Wertheim’s Thermodynamic Perturbation Theory with Anisotropic Reference Particles
Yurij V. Kalyuzhnyi *
This publication is Open Access under the license indicated. Learn More
The computation of the properties of associative fluids within Wertheim’s multidensity thermodynamic perturbation theory becomes particularly challenging when the reference system is composed of strongly anisotropic, nonspherical particles. We develop a simple and efficient framework that combines thermodynamic perturbation theory with the interaction site model formalism of Chandler and Andersen. The method enables an accurate treatment of associating fluids with anisotropic reference particles and is illustrated through calculations of the phase behavior and percolation properties of the primitive model of Laponite suspensions.

Structural Conservation of the A1 Binding Site in Photosystem I across Cyanobacteria and Green Algae
Gary Hastings *- ,
Hiroki Makita - ,
Neva Agarwala - ,
Michael R. Nelson - ,
Julia S. Kirpich - ,
Komalpreet Singh - ,
Sreeja Parameswaran - ,
Fedaa Ali - ,
Barry D. Bruce - ,
Haijun Liu - ,
Lujun Luo - ,
Wu Xu - ,
Kevin Redding - ,
Claudia Schade - ,
Sarah M. Mäusle - , and
Dennis J. Nürnberg
This publication is Open Access under the license indicated. Learn More
Time-resolved step-scan Fourier transform infrared (FTIR) difference spectroscopy was used to obtain (A1– – A1) FTIR difference spectra from photosystem I (PSI) samples isolated from eight phylogenetically diverse cyanobacterial strains and one green alga, totaling 13 PSI preparations. These included samples from cells grown under far-red light and PSI in monomeric, dimeric, trimeric, and tetrameric states. Spectral profiles were shown to be independent of oligomeric state. Remarkably, all (A1– – A1) FTIR difference spectra exhibited high similarity, underscoring the robustness of the technique and indicating minimal experimental variability. This congruence reveals a highly conserved environment for the phylloquinone cofactor at the A1 binding site across diverse taxa. Conserved bands associated with the A0 pigment further suggest structural continuity from A0 to A1. To leverage this consistency, we constructed a composite (A1– – A1) FTIR difference spectrum by averaging all 13 spectra. This composite spectrum provides enhanced resolution, enabling unambiguous identification of previously unresolved bands. The fact that a highly resolved composite spectrum can be obtained by averaging demonstrates the similarity in the spectra from the different types of samples. Band assignments were refined using prior studies, yielding an improved spectral framework for future investigations of PSI electron transfer cofactors.

Density-Functional Theory Shows 2H-Tetraphenylporphyrin Prefers Physisorption over Chemical Bonding on Ag(111)
Shabnam Naseri *- ,
Gustav Johansson - ,
Ghulam Abbas - ,
Muhammad Sajjad - , and
J. Andreas Larsson
This publication is Open Access under the license indicated. Learn More
Conformational changes upon adsorption can significantly influence a molecule’s behavior at surfaces. In this study, we employ density functional theory (DFT) with the r2SCAN+rVV10 functional to investigate the adsorption characteristics of 2H-tetraphenylporphyrin (2H-TPP) on a Ag(111) surface. We find that 2H-TPP physisorbes readily on all adsorption sites, but chemisorption is rare and involves large molecular distortion. The most stable configuration is physisorbed and occurs above the bridge site with an adsorption energy of −6.35 eV, which is 0.95 eV lower in energy than the most stable chemisorbed configuration. Thus, on Ag(111) physisorption is more stable than chemisorption. These findings, supported by electron localization function (ELF) analysis, are contrary to what has been found for the Cu(111) surface, for which chemisorption is the most stable binding. This is further corroborated by potential energy surface calculations using the climate image-nudged elastic band (CI-NEB) method along two reaction pathways, which reveal a 1.2 eV reaction barrier from the physisorbed to the chemisorbed configuration. We have found a barrier of only 0.024 eV between adjacent physisorbed sites, which is large enough to render it immobilized at room temperature. The results provide compelling evidence that 2H-TPP physisorbs on Ag(111) and will not chemically bond under normal circumstances.

Efficient Method for High-Throughput Screening of Compound Libraries Targeting Human PD-L1
Mohammad Reza Zamani - ,
Kateřina Čermáková - ,
Martin Hadzima - ,
Pavel Šácha *- , and
Jan Konvalinka *
This publication is Open Access under the license indicated. Learn More
The PD-1/PD-L1 immune checkpoint is a pivotal target for cancer immunotherapy. Monoclonal antibodies (mAbs) targeting the PD-1/PD-L1 interaction have achieved clinical success but face limitations, including high production costs, suboptimal tumor penetration, and potential immunogenicity. To address these challenges, we present the DNA-linked Inhibitor Antibody Assay (DIANA)─a robust, high-throughput screening platform optimized for identifying and characterizing low-molecular-weight inhibitors of human PD-L1. DIANA integrates competitive binding with qPCR detection, enabling single-well determination of dissociation constants (Kd) and rapid screening of thousands of compounds. The assay was validated using three FDA-approved mAbs (atezolizumab, avelumab, and durvalumab), the PD-L1-binding macrocyclic peptide WL12, and the native PD-1 receptor, yielding Kd values consistent with the literature. DIANA demonstrated a broad dynamic range spanning more than 4 orders of magnitude, excellent robustness (Z′-factor = 0.94), and high tolerance to DMSO (up to 10%). We applied DIANA to screen two libraries: a 5,280-compound in-house library (pooled format) and a 1,298-compound commercial peptidomimetic library (individual format). While very weak initial hits were detected, none were confirmed in follow-up manual (non-HTS) experiments or in an orthogonal cell-based assay. Nonetheless, DIANA’s sensitivity, scalability, and minimal sample requirements establish it as a powerful tool for accelerating the discovery of next-generation PD-1/PD-L1 inhibitors and overcoming key limitations of conventional screening methods.

Impact of Lignin Type on Yield and Fiber Morphology in Biobased Carbon Fiber Precursors
Jenny Bengtsson *- ,
Leandro Cid Gomes - ,
Feryal Guerroudj - ,
Hanna Ulmefors - ,
Annika I. Altskär - ,
Michael Hummel - , and
Diana Bernin
This publication is Open Access under the license indicated. Learn More
The quest for sustainable materials has stimulated extensive research into biobased carbon fibers, with lignin–cellulose composite fibers emerging as promising candidates. However, challenges persist, for example, the leaching of lignin during fiber spinning, which limits the process efficiency and carbon fiber yield. Thus, this work aims to understand the causes and the impact of lignin leaching. The lignin was varied in terms of source, extraction technique, and molecular weight, and the lignin yield, fiber morphology, and mechanical performance of cellulose–lignin composite fibers were elucidated. The results demonstrated that the lignin’s functional groups significantly influence lignin yield in spun fibers, and a high molecular weight is beneficial. An expressive decrease in lignin yield was observed for lignin with a higher content of polar functional groups such as carboxylic acid groups and a lower content of condensed lignin moieties. Furthermore, leaching of lignin was also associated with the observed defects and deteriorated mechanical properties of the precursor fiber. Addressing these challenges is thus critical for maximizing the potential of biobased carbon fibers, emphasizing the need to mitigate lignin leaching and optimize fiber processing parameters for enhanced fiber quality and performance.

A Facile and Biocompatible Hydrogel Based on Oxidized Brachybotrys paridiformis Polysaccharide for Enhanced Wound Healing
Na Zou - ,
Jie Zhou - ,
Xifan Mei *- ,
Qing Chen *- , and
Sitong Wu *
This publication is Open Access under the license indicated. Learn More
Brachybotrys paridiformis polysaccharide (BPP) was extracted from the edible plant B. paridiformis, and its extraction conditions were systematically optimized using single-factor experiments combined with response surface methodology. Building upon the extracted BPP, an innovative hydrogel wound dressing was fabricated via a Schiff base reaction between oxidized BPP (OBPP) and O-carboxymethyl chitosan (CMCS). The resulting OBPP/CMCS hydrogel displayed a highly interconnected porous architecture and desirable swelling characteristics, along with excellent biocompatibility and the ability to promote human umbilical vein endothelial cells (HUVECs) migration in vitro. In vivo studies demonstrated the hydrogel’s outstanding wound-healing performance, characterized by accelerated wound closure and scar-suppressed tissue regeneration. By day 9, the hydrogel-treated group showed a significantly smaller wound area (7.59 ± 1.83%) compared with the control group (44.14 ± 18.22%). By day 15, the hydrogel group achieved nearly complete healing, featuring smooth, scab-free skin, in contrast to the incomplete recovery observed in other groups. These findings underscore the hydrogel’s strong potential as an effective and multifunctional wound dressing.

Copper-Loaded Chitosan Hydrogel for Efficient Removal of Organophosphate Pesticides from the Water Matrix: Preparation, Characterization, and Mechanistic Insights
Vaibhavi Lahane - ,
Sakshi Singh - ,
Shraddha Shukla - ,
Sachin Mishra - ,
Roshni Bano - , and
Akhilesh K. Yadav *
This publication is Open Access under the license indicated. Learn More
Pesticides, along with their well-recognized beneficial effects on crop productivity, are also known for their various harmful effects on human health. As a consequence of their extensive use, increasing concentrations of pesticides have been detected in the aquatic environment. To mitigate the health consequences related to environmental pesticide exposure, their removal from the water matrix becomes important. The removal of organophosphate pesticides (OPs) from water requires adsorbents that combine rapid kinetics, selectivity, and sustainable synthesis. In this study, a Cu-incorporated chitosan (Cu–CS) hydrogel was developed by using a simple aqueous route and evaluated for the adsorption of multiple OPs. A batch adsorption experiment with varying temperatures, pH, adsorbent dose, contact time, and adsorbate concentration was used to achieve efficient adsorption conditions for all the analytes. The hydrogel exhibited fast adsorption kinetics, reaching near-equilibrium within 5 min, and showed competitive adsorption capacities in the range of 17–24 mg g–1 for most OPs. Adsorption behavior followed a pseudo-second-order kinetic model, along with the Langmuir isotherm, confirming chemisorption as the preferred mechanism for removal of OPs, along with additional support by physisorption as suggested by in-line R2 values of the Freundlich isotherm model. The incorporation of Cu introduced coordination-driven selectivity among OPs, while the anomalously low adsorption of quinalphos was attributed to steric hindrance and limited accessibility of coordination sites. Unlike conventional chitosan-based and carbonaceous adsorbents that typically require longer contact times, Cu–CS hydrogel offers a favorable balance between adsorption capacity, kinetics, and biobased process simplicity. The significant removal efficiency (≥88%), except quinalphos, of the hydrogel in the groundwater sample demonstrates the potential of Cu-functionalized chitosan hydrogel as practical and rapid adsorbents for OPs remediation.

Particle-Size-Sieved Fractions of Caesalpinia pulcherrima Seed Flour: Physicochemical, Nutritional, and Functional Properties
Poliana Brito de Sousa - ,
Elenilson Godoy Alves Filho - ,
Lorena Mara A. Silva - ,
Neilane Gomes da Rocha - ,
Camila de Carvalho Chaves - ,
Ana Karoline Nogueira Freitas - ,
Heldeney Rodrigues de Sousa - ,
Luis José Duarte Franco - , and
Rafael Audino Zambelli *
This publication is Open Access under the license indicated. Learn More
Flamboyant-mirim seed flour (FSF) emerges as a promising natural ingredient obtained from grains rich in proteins, carbohydrates, minerals, and bioactive compounds. This study aimed to characterize FSF and evaluate the effect of particle size on its chemical, physicochemical, technological, mineral, and functional properties. The seeds were milled using a knife grinder, and the flour fractions were separated through sieves of 0.710, 0.500, 0.355, and 0.250 mm. Analyses included proximate composition, technological, and functional parameters, and 1H NMR spectroscopy was performed only for the selected 0.250 mm fraction (chosen due to its superior proximate composition) to assess solvent-dependent compositional variability. Data were acquired through triplicate sampling and statistically treated using ANOVA, Tukey’s test, and supervised multivariate analysis (PLS-DA). All analyses were performed in triplicate (n = 3), and PLS-DA was validated by Venetian Blinds cross-validation. The 0.250 mm fraction showed higher ash, lipid, protein, fiber, and mineral contents as well as elevated water solubility index and superior oil absorption, foaming, and emulsifying capacities. The 0.500 mm fraction exhibited the highest total phenolic content and antioxidant activity. PLS-DA analysis indicated that pH, soluble solids, color parameters, phenolics, and antioxidant capacity were the main discriminant variables among the samples. Overall, the results demonstrate the potential of FSF as a functional ingredient for innovative formulations in the food industry.

Wild-Type Scandinavian Planarian-Derived Extracellular Vesicles Accelerate Skin Wound Healing in Burn and Mechanical Injuries
Rakel Bjurling - ,
Hanna Végh - ,
Crispin Hetherington - ,
JinSuck Yang - ,
Roger Olsson - , and
Martin Hjort *
This publication is Open Access under the license indicated. Learn More
Skin wounds remain a clinical challenge, especially for burns and chronic wounds, and existing therapies seldom re-engage the rapid, scar-sparing repair programs observed in nature. Planarians are super-regenerators capable of rebuilding the entire organism from small fragments, and their extracellular vesicles might encode potent prorepair cues. But whether planarian-derived extracellular vesicles (EVs) can enhance mammalian skin healing is unknown. Therefore, we isolated EVs from a wild-type planarian flatworm collected in Sweden and evaluated their therapeutic activity in complementary wound models: a chicken chorioallantoic membrane assay and a human 3D skin model. In our models, planarian EVs significantly accelerated tissue regeneration and wound closure, and improved re-epithelialization and barrier integrity compared to controls. These data indicate that cross-species (xenogeneic) EVs from planarians carry bioactive factors capable of expediting cutaneous repair. Together, the results position planarian-derived EVs as a potential cell-free therapeutic strategy for burns and chronic wounds, motivating additional mechanistic and translational studies for clinical use.

Novel Palmitoyl Pentapeptides: Self-Assembly, Collagen Stimulation, Antioxidant Activity, and Influence of Skin Microbiota Health
Juliane N. B. D. Pelin - ,
Lucas R. de Mello - ,
Raquel Allen Garcia Barbeto Siqueira - ,
Matheus de Souza Alves - ,
Valeria Castelletto - ,
João Francisco Almeida - ,
Jani Seitsonen - ,
Patricia Santos Lopes - ,
Vânia Leite-Silva - ,
Newton Andreo-Filho - , and
Ian W. Hamley *
This publication is Open Access under the license indicated. Learn More
New lipopeptide analogues of C16–KTTKS, containing tyrosine (C16–KTTKY) and glutamic acid (C16–KTTKE) residues, were characterized by physicochemical and biological assays to understand their collagen stimulation and ability to control skin commensal microorganism growth. The presence of nanotapes based on stacked lipopeptide lamellae was confirmed by cryogenic transmission electron microscopy and small-angle X-ray scattering. Variations in zeta potential as a function of lipopeptide concentration indicated the electrostatic stability of C16–KTTKE, while C16–KTTKY was stable at a lower concentration, with a similar aggregation state. Circular dichroism spectra revealed a transition from random coil to β-sheet for both peptides with increasing temperature (up to 50 °C). Significant statistical reductions in cell viability below 70% were observed at concentrations above 0.00625 wt % for C16–KTTKE and 0.00156 wt % for C16–KTTKY, respectively. At higher lipopeptide concentrations, C16–KTTKE promotes a decrease in total collagen production by human dermal fibroblasts; however, it has antioxidant properties. In contrast, C16–KTTKY stimulates a considerable increase in the level of total collagen production. The lipopeptides were found to stimulate S. epidermidis growth, a microorganism very important for skin microbiota health. Therefore, both lipopeptides have interesting characteristics as active ingredients in antiaging cosmetic products.

Oil-Source Correlation in the Ordovician and Carboniferous Strata from the Southwestern Ordos Basin (China): Implications for a Multivariate Statistical Approach
Jinfei Shangguan - ,
Kaiming Su *- ,
Junping Huang - ,
Yanze Sun - ,
Yaohui Xu - , and
Jingyi Li
This publication is Open Access under the license indicated. Learn More
Recently, oil and gas shows have been identified in both the Carboniferous Yanghugou Formation and the Ordovician Wulalike Formation in the southwestern Ordos Basin. However, oil-source correlation in this area is challenging because conventional biomarker parameters are inherently limited, and the two source rock systems exhibit pronounced maturity differences. As a result, traditional biomarker-based approaches often suffer from ambiguity and low reliability. To address these limitations, this study introduces multivariate statistical methods, including hierarchical cluster analysis (HCA) and Q- and R-mode factor analysis (FA). A total of 31 biomarker parameters from 47 source rocks and crude oil samples collected from Wells YT1, YT2, and YT3 were systematically integrated. On this basis, four composite indices were established: the Maturity Index (MI), Organic Matter Origin Index (OMOI), Water Salinity Index (WSI), and Organic Matter Source Index (OMSI). These indices were applied to construct oil-source correlation diagrams, thereby reducing the influence of single-parameter limitations and maturity differences on oil-source identification. The results indicate that the Yanghugou Formation source rocks are characterized by high organic matter abundance (average total organic carbon (TOC) of 4.29%), low maturity, and Type II2 kerogen deposited in a paralic facies, whereas the Wulalike Formation exhibits lower TOC values (average 0.31%) and represents highly mature Type I marine source rocks. Multivariate statistical analysis shows that the biomarker characteristics of the Yanghugou oil sands are intermediate between those of the two source rock systems. The MI-OMOI diagram further demonstrates that the Yanghugou oil sands have a mixed origin, with contributions from both the Yanghugou and Wulalike Formations, while the Wulalike oils are predominantly self-sourced and self-reservoired. Overall, the composite indices method established in this study effectively improves oil-source identification accuracy under conditions of strong maturity contrast and provides new insights for hydrocarbon exploration in structurally complex areas.

Indole Peptidomimetics Show Potent and Selective Activity against Drug-Resistant Plasmodium falciparum
Marcelo Augusto Pereira Januário - ,
Talita Alvarenga Valdes - ,
Sarah El Chamy Maluf - ,
Giovana Rossi Mendes - ,
Vinicius Bonatto - ,
Igor M. R. Moura - ,
Penina S. Mourão - ,
Arlene G. Corrêa *- , and
Rafael Victorio Carvalho Guido *
This publication is Open Access under the license indicated. Learn More
Malaria remains a global health challenge exacerbated by emerging drug-resistant Plasmodium falciparum strains. Here, we report the design, synthesis, and biological evaluation of indole-based peptidomimetics against P. falciparum sensitive and multidrug-resistant strains. Structure–activity relationship analysis indicated that aromatic and halogen substituents, as well as modifications at the indole nitrogen and amide linkage, strongly influence potency and selectivity. LSPN954 (4i) and LSPN959 (4k) emerged as front-runner compounds, displaying low micromolar potency against the sensitive strain (IC503D7 = 1.7 and 1.0 μM, respectively), low cytotoxic effects on HepG2 and HEK293 human cells (CC50 ≥ 100 μM), and high selectivity indices (SI = 59 and 95, respectively). In addition, these compounds demonstrated a slow-acting profile, additive effects with artesunate, and retained efficacy against multiple resistant strains (Dd2, K1, Dd2R_DSM265, and 3D7R_MMV848), exhibiting no cross-resistance. These findings highlight indole peptidomimetics as promising scaffolds for antimalarial drug development, providing a foundation for further optimization toward potent, selective agents capable of overcoming current resistance mechanisms.

Synergistic Effects of Ceria Morphology in Magnetically-Assisted Chemical Mechanical Polishing: A Dual-Component Approach for Ultraprecision Surface Planarization
Hongdong Wang - ,
Yue Shi - ,
Kunpeng Wang *- ,
Hong Lei - ,
Hui Zhang - ,
Yanfei Wang - , and
Jianhua Zhang
This publication is Open Access under the license indicated. Learn More
In ultraprecision manufacturing, achieving atomic-level planarization is essential for producing high-end optical components and semiconductor devices. Magnetorheological polishing (MRP) utilizes an external magnetic field to enable high-precision, low-damage, and efficient machining, offering a promising solution. However, the composition of the magnetorheological fluid can still be optimized to balance the material removal rate (MRR) and the surface quality. This study investigates the impact of different ceria morphologies, namely spherical, cubic, and octahedral, on magnetically-assisted chemical mechanical polishing (MCMP) of K9 optical glass, providing a comprehensive analysis of how abrasive morphology influences the MRR, surface roughness, and defect control. The results show that spherical ceria achieved the best surface precision, reducing the surface roughness (Ra) to 0.33 nm without any visible scratches. In contrast, octahedral ceria demonstrated exceptional stability and a high removal rate. These findings provide valuable theoretical insights into the selection and optimization of abrasive morphology in magnetorheological fluids and offer new directions for developing and optimizing technologies aimed at ultraprecision polishing.

Excitonic, Optical, and Photovoltaic Properties of the 1T-NiO2 Monolayer
Israel da Silva Oliveira *- ,
Bill D. Aparicio-Huacarpuma - ,
Carlos M. de Oliveira Bastos - ,
Mariana Lumi Ichihara Sado - ,
Alysson M. Almeida Silva - ,
Luiz Antônio Ribeiro Júnior - , and
Alexandre Cavalheiro Dias *
This publication is Open Access under the license indicated. Learn More
Developing new two-dimensional materials for photovoltaics is a central strategy to address the world’s growing energy demands. Herein, we made a multilevel, first-principles computational investigation focused on the characterization of the 1T NiO2 monolayer, evaluating its structural stability, vibrational modes and Raman spectrum, electronic, mechanical, and optical properties. Our investigation was done through first-principle calculations based on density functional theory for structural and ground state properties, complemented by many-body perturbation theory to accurately capture quasiparticle (G0W0) and excitonic effects, the latter being calculated with a maximally localized Wannier function-based tight-binding framework to describe the single particle states to solve the Bethe–Salpeter equation. Our calculations confirm that the 1T-NiO2 monolayer is energetically, dynamically, thermally (at 300 K), and mechanically stable. We found an indirect electronic band gap of 2.20 eV at the G0W0 level. Furthermore, the optical properties are dominated by strong electron–hole interactions, resulting in a direct excitonic state at 1.34 eV and an exceptionally high exciton binding energy of 880 meV. Although this optical gap is ideally positioned for solar absorption, leading to a theoretical power conversion efficiency (PCESQ) limit of 32.66%, the high exciton binding energy makes exciton dissociation into free charge carriers unfavorable. Despite the strong light absorption, the highly excitonic nature of the 1T-NiO2 monolayer makes it unsuitable for conventional photovoltaic applications but potentially promising for exciton-based optoelectronics or photocatalytic devices.

Solution Combustion Synthesis and Characterization of (CoCrFeMnNi)3O4 High-Entropy Oxide Using Different Fuels
Umay Cinarli Yavas *- and
Ahmet Turan
This publication is Open Access under the license indicated. Learn More
High-entropy oxides (HEOs) have recently attracted significant interest due to their tunable crystal structures, compositional versatility, and promising functional properties in energy storage, catalysis, and magnetic applications. Among various synthesis routes, solution combustion synthesis (SCS) offers a rapid and energy-efficient pathway for producing phase-pure HEO powders with controlled morphology. In this study, (CoCrFeMnNi)3O4 high-entropy oxide was synthesized via SCS using three different fuels, followed by postcombustion heat treatments at 800, 900, and 1000 °C for 1 h. The calcination temperatures were selected based on thermogravimetric analysis (TGA) and literature data. Phase formation, microstructural evolution, and elemental distribution were investigated by X-ray diffraction (XRD) and scanning electron microscopy coupled with energy-dispersive spectroscopy (SEM-EDS), while specific surface area and porosity characteristics of selected samples were evaluated by Brunauer–Emmett–Teller (BET) analysis and its corresponding Barrett–Joyner–Halenda (BJH) method. The results revealed that the choice of fuel significantly influenced the combustion characteristics, phase purity, and particle morphology, while the calcination temperature played a key role in grain growth and densification. Glycine at a stoichiometric ratio (Φe = 1) and calcination at 900 °C yielded the most favorable results, producing sharp spinel peaks consistent with the Fd3−m space group and elemental distributions closest to equimolar. TGA confirmed high thermal stability with <3% weight loss up to 1000 °C, while the citric acid route exhibited ∼25% mass loss due to residual organics. Postcalcination SEM analyses showed homogeneous microstructures with well-defined grains, particularly in glycine-derived samples, whereas excess fuel or unsuitable stoichiometry led to porous or amorphous products. BET/BJH analyses of glycine-derived samples prepared at the 1.0× fuel stoichiometry further confirmed the temperature-dependent textural evolution, showing a progressive reduction in specific surface area and porosity with increasing calcination temperature, in agreement with SEM-observed densification. This work provides a systematic comparison of fuel-dependent SCS synthesis for (CoCrFeMnNi)3O4 and establishes a synthesis parameter space for obtaining single-phase spinel oxides with controlled microstructures at relatively low processing temperatures.

Thermal Behavior of 2,2,3,3,5,5,6,6,8,8,9,9,11,11,12,12-Hexadecamethyl-2,3,5,6,8,9,11,12-octasila-1,4,7,10(2,5)-tetrathiophenacyclododecaphane in the Crystalline State
Toyotaka Nakae - and
Yoshinori Yamanoi *
This publication is Open Access under the license indicated. Learn More
Disilanylene-bonded thiophenophanes constitute a new class of σ–π-conjugated macrocycles with potential for unique solid-state behaviors. Herein, we report the synthesis of 2,2,3,3,5,5,6,6,8,8,9,9,11,11,12,12-hexadecamethyl-2,3,5,6,8,9,11,12-octasila-1,4,7,10(2,5)-tetrathiophenacyclododecaphane, c-Th4, via Pd-catalyzed cyclization. Single-crystal X-ray diffraction revealed a chair-like square geometry in which all thiophene sulfur atoms are oriented outward, and CH−π interactions assemble the molecules into columns along the crystallographic a-axis. Unlike the previously reported 1,4-phenylene analogue c-Ph4, which exhibits a thermosalient phase transition, c-Th4 undergoes no structural phase transition up to its melting point. Variable-temperature X-ray diffraction and differential scanning calorimetry confirmed little structural deformation and few thermal events or phase transitions with an increase in temperature, respectively. Comparative analysis indicates that the narrower bond angle of the 2,5-thienylene spacer restricts intramolecular motion and suppresses thermal responsiveness. These findings highlight the critical role of intramolecular free volume in the design of stimuli-responsive organosilicon macrocycles. In addition, we have added a brief clarification on how the narrower 2,5-thienylene bond angle reduces conformational freedom in c-Th4.

Niobium-Based Conditioning Layer to Reduce Bacterial Adhesion and Biofilm Formation on Titanium Surface
Viviane C. Oliveira - ,
Nilza L. Magalhães - ,
Carla R. O. Maciel - ,
André F. A. S. Silva - ,
Lucas L. Bim - ,
Carolina Chaves - ,
Cássio do Nascimento - ,
Francisco W. Paula-Silva - ,
Cláudia H. Silva-Lovato - ,
Ana P. Ramos - ,
Adriano M. Ferreira - , and
Evandro Watanabe *
This publication is Open Access under the license indicated. Learn More
Niobium metal has a wide range of applications; however, the development of Nb-coated surfaces with antimicrobial activity remains unexplored. This study investigates the antimicrobial and antibiofilm activities of ammoniacal niobium oxalate (ANO) and develops a methodology to deposit it on titanium-functionalized surfaces to prevent bacterial colonization and biofilm formation. ANO is dispersed in water and characterized for particle size, Fourier transform infrared spectroscopy, X-ray diffraction, ζ-potential, and in vitro cytotoxicity. Its antimicrobial activity is assessed by microdilution and inhibition halo assays against Enterococcus faecalis, Escherichia coli, Pseudomonas aeruginosa, methicillin-resistant Staphylococcus aureus, Staphylococcus epidermidis, Streptococcus mutans, Candida albicans, and Candida glabrata. Antibiofilm activity is evaluated through biomass quantification, respiratory activity, and morphological analysis. Titanium surfaces functionalized with polyacrylic-acid–ANO films are tested under dynamic flow conditions for their antifouling properties in a multispecies biofilm model. ANO particles (∼450 nm) exhibit a negative charge, high crystallinity, and low cytotoxicity. The compound inhibits both Gram-negative and Gram-positive bacteria, even at low concentrations, and reduces the metabolic activity of mature biofilms. However, it does not remove aggregates or prevent adhesion and biofilm growth on titanium surfaces, indicating the need for further optimization of the functionalization conditions.

Implications of Solvent Vapor Annealing on Crystallinity and Orientation of Covalent Organic Framework Thin Films
Dayanni D. Bhagwandin - ,
Kaushik Chivukula - ,
Evan Wilson - ,
Kirt A. Page - ,
Ly D. Tran - ,
Arthur R. Woll - ,
Hilmar Koerner - ,
Luke A. Baldwin - ,
Tobin J. Marks - ,
Antonio Facchetti - ,
Yu Zhong - , and
Nicholas R. Glavin *
This publication is Open Access under the license indicated. Learn More
Covalent organic frameworks (COFs) are a promising class of crystalline organic polymers that can be processed into many different forms, with a majority existing as insoluble powders and thin films. Still, the optimization of crystallinity and orientation of COF thin films, a precondition for many applications, remains particularly challenging. To address this gap, this study employs grazing-incidence wide-angle X-ray scattering (GIWAXS) to examine solvent vapor annealing (SVA) as a postsynthetic method to enhance the structural ordering of imine-linked COF thin films. The SVA process was first systematically optimized for 1,3,5-tris(4-aminophenyl)benzene-p-phthalaldehyde (TAPB-PDA) COF thin films through kinetic and thermal studies, with an annealing temperature of 90 °C for 60 min being identified as the optimal treatment condition, which yielded a maximum increase in crystallinity. These optimized conditions were subsequently applied to TAPB-PDA thin films of varying thicknesses and those grown on a diverse range of substrates to evaluate the versatility of the SVA process. These conditions were then utilized for a series of six different COFs with varying chemical compositions and pore sizes. GIWAXS analysis was used to verify the crystalline structure of each COF as well as to obtain a comparative measurement of crystalline volume and orientational order before and after SVA. The SVA process significantly enhances crystallinity in four of the six COFs examined, particularly for those with larger pore sizes (>2.2 nm) and already exhibiting preferential alignment. In particular, 1,3,5-tris(4-aminophenyl)benzene-2,5-dihydroxyterephthalaldehyde (TAPB-DHPDA) and TAPB-PDA, both with a pore size of 3.6 nm, demonstrate significant increases in crystalline ordering, with up to a 9-fold increase in intensity and a 61% decrease in full width at half-maximum (FWHM) of the crystalline (100) diffraction peak. The solvent mixture (1,4-dioxane, mesitylene, and 11 M acetic acid) is hypothesized to facilitate this enhancement by enabling imine bond reversibility and creating an environment that promotes crystallite rearrangement. This work demonstrates SVA as an effective method to improve COF thin film quality.

Lupane Triterpenes with Antileukemia Activity from Maytenus quadrangulata
Sandy V. M. Quintão - ,
Mariana G. de Aguilar - ,
Lucas C. Souza - ,
Túlio R. Freitas - ,
Maria E. C. dos S. Jardim - ,
Lohanne B. E. de Souza - ,
Adriano de P. Sabino - ,
Lucienir P. Duarte - , and
Grasiely F. de Sousa *
This publication is Open Access under the license indicated. Learn More
Maytenus quadrangulata occurs naturally in the Brazilian biomes Caatinga and Atlantic Forest, and previous studies have demonstrated its potential as a source of bioactive molecules. In light of this, a phytochemical study of the chloroform extract of Maytenus quadrangulata branches was carried out, yielding the new triterpene 30-oxo-2,3-seco-lup-20(29)-ene-2,3-dioic acid (1) and a mixture containing the new semisynthetic triterpene 25-hydroxy-7-oxofriedelan-3α-yl acetate (2). In addition, seven known compounds were also obtained: friedelan-3-one (3), friedelan-3β-ol (4), friedelan-3α-ol (5), a mixture of long-chain fatty acids of β-sitosterol and lupeol-β-sitosterol alkanoate (6) and lupeol alkanoate (7), friedelane-3,7-dione (8) and 2,3-seco-lup-20(29)-ene-2,3-dioic acid (9). Structural elucidation of the isolated metabolites was performed using 1H and 13C nuclear magnetic resonance (NMR). The chemical structures of the new compounds, 1 and 2, were confirmed by the analysis of two-dimensional NMR spectra (HSQC, HMBC, COSY, and NOESY). An in vitro cytotoxicity assay against the THP-1 and K-562 leukemia cell lines and an in silico analysis using ADMETLab 3.0 were performed for compounds 1 and 9. The novel triterpene (1) exhibited the highest cytotoxicity and the most favorable drug-like profile, underscoring its potential as an anticancer therapeutic.

Photoacoustic Spectroscopy as a Method for Detecting Phycocyanin in Complex Biopolymeric Matrices
Edgar Cano-Europa - ,
Alejandro Londoño-Moreno - ,
Brenda Hildeliza Camacho-Díaz - ,
Vanessa Blas-Valdivia - ,
Alfredo Cruz-Orea - , and
Plácido Rojas-Franco *
This publication is Open Access under the license indicated. Learn More
Phycocyanin (PC), a bioactive phycobiliprotein from Arthrospira maxima, exhibits strong antioxidant and therapeutic potential; however, its spectroscopic characterization becomes challenging when PC is incorporated into complex biopolymeric matrices due to matrix-induced signal interference. In this study, photoacoustic spectroscopy (PAS) was evaluated as an alternative, matrix-tolerant technique for detecting PC encapsulated within polysaccharide-based polymeric matrices, including alginate, agavins, κ-carrageenan, and carboxymethyl cellulose. PC-loaded matrices were characterized by using PAS, UV–vis spectrophotometry, FTIR spectroscopy, and optical microscopy to assess optical absorption, structural features, and potential matrix–analyte interactions. PAS successfully reproduced the characteristic PC absorption band near 620 nm across all matrices and PC concentrations, even in optically dense or highly scattering samples, where UV–Vis transmission measurements are unreliable. FTIR spectra enabled differentiation among polymer matrices and revealed formulation-dependent variations attributable to physicochemical interactions with PC. Morphometric analysis showed substantial differences in encapsulate size and surface characteristics among formulations, although these differences did not affect PAS detection. Overall, the results demonstrate that PAS is a reliable, nondestructive method for identifying PC regardless of matrix composition, morphology, or optical heterogeneity, highlighting its potential as an analytical tool for nutraceutical characterization in biopolymeric delivery systems.

Efficient Fluoride Removal by Ce-MOFs and Ce/Mg MOFs: A Mechanistic Investigation
Yang Lu - ,
Wei Wei *- ,
Shaogen Liu - ,
Xinyu Zhang - ,
Yueyue Tu - ,
Yuhao Li - ,
Junyi Peng - ,
Ruicheng Huang - , and
Xianhuai Huang
This publication is Open Access under the license indicated. Learn More
Adsorption is a highly effective method for eliminating excess fluoride from water. However, conventional adsorbents are constrained by limited adsorption capacities, subpar interference resistances, and low regeneration efficiencies. To overcome these limitations, this study adopts a one-pot synthesis method for the rapid preparation of Ce-based (Ce-MOFs) and Ce/Mg-based (Ce/Mg MOFs) metal–organic frameworks, yielding fluoride adsorbents with high adsorption capacities, remarkable interference resistances, and high regeneration performances. Optimal synthesis conditions comprised a Ce to terephthalic acid molar ratio of 1:5 and a Ce, Mg, and terephthalic acid molar ratio of 0.5:0.5:5 for Ce-MOFs and Ce/Mg MOFs, respectively. Both materials had removal efficiencies that exceeded 74% within a pH range of 2–10, indicating broad pH adaptability. Their outstanding F– adsorption capacities were unaltered by most anions, demonstrating their strong affinity for fluoride ions. The adsorption processes exhibited a good fit with quasi-second-order kinetic and Langmuir models, validating the occurrence of single-layer chemical adsorption. The maximum adsorption capacities of the Ce-MOFs and Ce/Mg MOFs at 313.15 K reached 249.38 and 187.27 mg g–1, respectively. Their negative Gibbs free energy, positive enthalpy, and entropy variations suggest that adsorption was spontaneous, endothermic, and increased the entropy of the system. Therefore, these materials have significant potential for use in fluoride removal owing to their superior fluoride capture capacities, resistance to anion interference, and rapid adsorption rates.

Drinking Water Treatment Using PES/ZnO Mixed Matrix Membranes: Enhanced Antifouling Performance and Rejection at Low Nanoparticle Loadings
Viviane Bezerra Silva - ,
José Carlos Mierzwa - ,
Giovana Boaventura de Oliveira - ,
Daiana Kotra Deda - ,
Karine Cappuccio de Castro - , and
Eduardo Lucas Subtil *
This publication is Open Access under the license indicated. Learn More
Poly(ether sulfone) (PES) ultrafiltration mixed matrix membranes containing zinc oxide (ZnO) nanoparticles were fabricated and evaluated for drinking water treatment, with emphasis on fouling control and pollutant rejection. Unlike most studies that use model foulants, membranes were tested with organic-rich surface water from the Guarapiranga Reservoir, enabling a realistic assessment under drinking water conditions. Membranes (0–1.0 wt % ZnO) were prepared by nonsolvent-induced phase separation and characterized (SEM, AFM, porosity, hydrophilicity, zeta potential, permeability). Crossflow experiments with raw water included resistance partitioning, Hermia model analysis, and foulant extraction. Low ZnO loadings (0.25–0.50 wt %) delivered the best performance, reducing total fouling resistance by about 84% relative to pristine PES and achieving flux recovery above 96%. Improvements were linked to a more negative surface charge (−26 to −31 mV) and favorable pore structure that promoted electrostatic repulsion and reversible deposit formation. Membranes in this range also showed higher rejection of natural organic matter, with greater removal of color, TOC, and UV254 than both pristine PES and higher ZnO loadings. By contrast, the 0.75% ZnO membrane, despite its highest pure water permeability, exhibited greater irreversible fouling and lower rejection, while the 1.0% ZnO membrane behaved similarly to unmodified PES. Combining physicochemical characterization with real water tests, the study addresses practical and scale-up barriers to applying mixed matrix membranes. Findings indicate that PES-ZnO membranes with minimal nanoparticle loadings (0.25–0.50 wt %) offer a cost-effective and scalable strategy to improve flux stability, fouling control, and pollutant rejection in drinking water production.

Temperature-Controlled Synthesis of Na A Zeolite from High-Alumina Coal Gangue: Mechanism and Optimization
Zhijie Yang *- ,
Zhiming Zhao - ,
Chenyang Fang - ,
Xing Han - ,
Jun Wang - ,
Xueming Xin - ,
Yang Li - ,
Kaiyue Wang - , and
Wenhao Tang
This publication is Open Access under the license indicated. Learn More
To realize high-value utilization of high-alumina coal gangue, this work investigates a temperature-regulated alkali fusion-hydrothermal route for synthesizing Na A (LTA) zeolite. Calcination temperature strongly governs the phase evolution, dissolution behavior, and subsequent crystallization of Na A. Below 800 °C, alkali fusion is incomplete: layered/irregular fused products persist, reactive aluminosilicate species are insufficiently generated, and the melt shows limited solubility in alkaline leaching, resulting in weak Na A diffraction features and suboptimal crystal development. At 800 °C, the gangue-NaOH reaction becomes the most effective, producing abundant soluble sodium silicate and sodium aluminate/aluminosilicate species. This temperature window enhances Si–O bond depolymerization (NMR evidence) and maximizes the availability of Si and Al in the filtrate, thereby providing an optimal chemical environment for LTA nucleation and growth. Consequently, the synthesized Na A exhibits high crystallinity with a well-defined cubic morphology and achieves the highest calcium ion adsorption capacity (296 mg/g). When calcination exceeds 800 °C, reactive phases tend to recondense into less soluble, more stable crystalline products, decreasing dissolution and diminishing Na A crystallinity and adsorption performance. Overall, 800 °C is identified as the optimal calcination temperature for producing highly reactive fusion products and high-quality Na A zeolite.

The Stability of Chlorite Ion in Electrospun Poly(Vinyl Alcohol) Fibers: pH-Responsive Chlorine Dioxide Release
Eszter Kiss - ,
Gergő Vecsei - ,
Csaba Cserháti - ,
István Fábián - , and
Mária Szabó *
This publication is Open Access under the license indicated. Learn More
Poly(vinyl alcohol) (PVA)-based electrospun fiber mats containing sodium chlorite were prepared and characterized to explore their structural properties and chemical behavior relevant to potential self-disinfecting wound dressing applications. Scanning electron microscopy (SEM) revealed that the diameter and uniformity of the fibers are influenced by both the chlorite ion concentration and the pH of the spinning solution. Elemental mapping and ion chromatography confirmed the homogeneous distribution of chlorite ions within the mats. The decomposition of the chlorite ion was found to be pH-dependent, with enhanced stability at alkaline pH and lower chlorite concentrations. At acidic pH, chlorite rapidly decomposes, primarily forming chlorine dioxide, which is a desirable disinfectant. Higher chlorite ion concentrations favor the formation of an unwanted chlorate ion. Gas chromatography confirmed the evolution of ClO2 over extended time, and 1H NMR analysis verified that side reactions with the PVA matrix contribute to chlorite ion depletion. The system’s response to skin-like pH conditions demonstrated relatively fast ClO2 release, underlining the importance of local environmental factors. Overall, low chlorite ion concentrations and a slightly basic pH are required to produce stable mats. The functional electrospun PVA mats presented here are promising candidates for controlled antimicrobial release of ClO2 in biomedical applications.

Machine Learning Prediction of BCS Superconductors without BCS Theory
Trevor David Rhone *- ,
Dylan Sheils - , and
Yoshiharu Krockenberger
This publication is Open Access under the license indicated. Learn More
We show that machine learning (ML) approaches can expedite the future discoveries of BCS superconductors, providing a faster computationally inexpensive alternative to density functional theory for estimating whether a material is a BCS superconductor. The key to the technological applications of superconductors is the superconducting critical temperature. Although the electron pairing mechanism for unconventional superconductors is not known, the pairing mechanism for BCS superconductors is well understood by the Eliashberg function and the McMillan equation. Nevertheless, the first-principles calculations needed are exceedingly expensive. For this reason, a rapid screening of candidate BCS superconductors and their Tc using first-principles calculations is prohibitive. We leverage machine learning to eliminate the need for first-principles calculations when predicting whether or not a material is a BCS superconductor. A database of experimentally relevant crystal structure data is carefully curated and materials descriptors suitable for describing the experimental data are chosen. Machine learning models are trained to classify if a material is a BCS superconductor. This framework provides a roadmap for accelerating the discovery of novel BCS superconductors without BCS theory.

Systematic Expansion of an Ugi-Based Multicomponent Synthesis of Tetrasubstituted Imidazoles
Robin van der Straat - ,
Justyna Kalinowska-Tluscik - ,
Katarzyna Kurpiewska - , and
Alexander Dömling *
This publication is Open Access under the license indicated. Learn More
Highly substituted imidazoles are privileged scaffolds in medicinal and synthetic chemistry; however, general and modular access to densely substituted variants remains limited. Although Ugi-derived imidazole formation has been reported in isolated cases, its broader applicability has not been systematically explored. Herein, we present a comprehensive expansion and optimization of an Ugi-based one-pot synthesis enabling the preparation of tetrasubstituted imidazoles from readily accessible glyoxal derivatives. In contrast to earlier studies largely restricted to aryl glyoxals, this protocol demonstrates broad compatibility with aliphatic and aromatic glyoxals, as well as diverse amines, carboxylic acids, and isocyanides, providing full substitution control over all four positions of the imidazole ring. Key parameters governing chemoselectivity and ammonium-induced cyclization were identified, affording the target imidazoles in moderate to excellent yields. This study establishes the Ugi–imidazole transformation as a robust and diversity-oriented synthetic platform suitable for the rapid generation of medicinally relevant imidazole scaffolds.

Chlortetracycline Disrupts Nutrient Homeostasis and Hormonal Balance in Rice Seedlings in a Dose-Dependent Manner
Hyeonji Choe - ,
Vimalraj Kantharaj - ,
Hadjer Chohra - ,
Ju Young Cho - ,
Hyunwoo Kwon - ,
Gwanyong Heo - ,
Keum-Ah Lee - ,
Young-Nam Kim - , and
Yong Bok Lee *
This publication is Open Access under the license indicated. Learn More
The widespread use of veterinary antibiotics in poultry and cattle production has resulted in their continuous release into agricultural environments, raising concerns about unintended effects on terrestrial ecosystems. Chlortetracycline (CTC), one of the most commonly applied veterinary antibiotics, is frequently detected in agricultural soils and water; however, its impact on nutrient and hormonal balance in crop plants remains poorly understood. In this study, rice (Oryza sativa L.) seedlings were exposed to increasing concentrations of CTC (0, 0.1, 1, and 5 mg L–1) under controlled hydroponic conditions to evaluate phytotoxic responses, with particular emphasis on mineral nutrient status, phytohormone levels, and stress-related parameters. CTC exposure caused a clear, dose-dependent inhibition of seedling growth, reflected in significant reductions in root and shoot length and in biomass accumulation. Photosynthetic pigment contents (chlorophyll a and b) and maximum quantum efficiency of photosystem II (Fv/Fm) were markedly reduced, accompanied by altered expression of genes associated with chloroplast function. CTC predominantly accumulated in roots, with limited translocation to shoots, while trace amounts of tetracycline (TC) were detected, suggesting partial transformation within plant tissues. Oxidative stress was evidenced by elevated malondialdehyde (MDA) and hydrogen peroxide (H2O2) levels and reduced relative water content, leading to enhanced activities of superoxide dismutase (SOD) and catalase (CAT), whereas ascorbate peroxidase (APX) and peroxidase (POD) activities were suppressed. In parallel, concentrations of essential mineral nutrients, including calcium (Ca), magnesium (Mg), manganese (Mn), zinc (Zn), and molybdenum (Mo), were significantly decreased in shoots. Phytohormone profiling revealed declines in gibberellins (GA3) and indole-3-acetic acid (IAA), alongside increased levels of abscisic acid (ABA), salicylic acid (SA), and jasmonic acid (JA). Overall, these findings demonstrate that CTC disrupts nutrient and hormonal balance in rice seedlings and induces pronounced stress responses, underscoring potential risks of antibiotic contamination for crop growth in agricultural systems.

Ultrasound-Induced Cavitation of Immunoliposomes for Rapid Drug Release, Deep Thrombus Penetration, and Enhanced Thrombolysis
Lingyi Zhang - ,
Sijia Wang *- ,
Jingya Zhang - ,
Pengwei Li - ,
Xianyu Song *- , and
Shouhong Xu *
This publication is Open Access under the license indicated. Learn More
Thrombotic diseases such as ischemic stroke, myocardial infarction, and pulmonary thromboembolism pose significant health risks worldwide. Thrombolytic agents such as urokinase are commonly used to dissolve clots, but their systemic administration can cause bleeding complications due to rapid clearance and a lack of target specificity. We developed a novel drug delivery system using ultrasound-responsive liposomes decorated with PEGylated cyclic RGD peptides. This system was designed to enhance the targeted delivery of urokinase to thrombi to improve the thrombolytic efficacy while minimizing side effects. Ammonium bicarbonate, encapsulated in the liposomes, generated microbubbles under ultrasound exposure that enabled controlled drug release and improved clot disruption through cavitation. The release mechanism of ammonium bicarbonate–induced drug release was investigated using multiple kinetic fitting models. The targeting capability of the liposomes, mediated by the cRGD unit, was demonstrated by flow cytometry and fluorescence microscopy, and supported by molecular docking simulations. Hemolytic and cytotoxicity profiles were evaluated using mouse red blood cells and Human Umbilical Vein Endothelial Cells. Studies using an in vivo ferric chloride-induced carotid artery thrombosis model demonstrated that the ultrasound-responsive immunoliposomes significantly enhanced thrombolysis and reduced the bleeding risk compared to free urokinase. This study highlights the potential of ultrasound-responsive immunoliposomes as an effective means of improving the therapeutic outcomes of thrombolytic therapy, offering a promising approach to thrombosis treatment.

Molecular Mimicry Inference, Therapeutic Target Identification, and Natural Product Inhibition Study in Cardiobacterium valvarum through Bioinformatics Approach
Calvin R. Wei - ,
Zarrin Basharat - , and
Godwin C. Lang’at *
This publication is Open Access under the license indicated. Learn More
Cardiobacterium valvarum is a known cause of infective endocarditis (IE). Autoimmune responses have been implicated in contributing to the inflammatory processes observed in IE. Molecular mimicry significantly influences the interaction between pathogens and host immune systems, frequently resulting in autoimmune responses. This study employs a bioinformatics approach to identify candidate proteins exhibiting molecular mimicry in C. valvarum that might elicit immune reactions and contribute to inflammation. A total of 18 proteins depicted potential for autoimmunity based on homology and antigenicity. Further, subtractive proteomics was then applied to identify potential drug targets in the pathogen, and purK gene product (5-(carboxyamino)imidazole ribonucleotide synthase) was utilized for downstream analysis. Molecular docking was used to assess the inhibitory potential of natural products derived from Ocimum tenuiflorum, Leonurus cardiaca, and Panax ginseng, which have previously been associated with protective effects against endocarditis. Five compounds were prioritized based on their AutoDock Vina binding scores: (1) a complex triterpenoid from P. ginseng, (2) a flavonoid derivative from L. cardiaca, and (3) a steroid and flavonoid from O. tenuiflorum. Among these, LTS0201798 and LTS0158828 appear to be more suitable for oral administration, while using a nanocarrier or complexing with cyclodextrin could enhance the suitability of the other compounds as well. LTS0201798 and LTS0158828 also showed good binding affinity and stable complexation over 100 ns of molecular dynamics simulation. Hence, we propose that future research should focus on validating our findings through experimental assays to confirm the efficacy of these compounds in clinical settings.

Investigation of Chloride Binding Abilities of Symmetric Squaramides
Serap Mert *- ,
Sude Minel Özger - ,
Ayşenur Vardar - , and
Özden Erdebil
This publication is Open Access under the license indicated. Learn More
In this work, three symmetric squaramide derivatives were synthesized, and their anion-binding properties were systematically investigated. The binding properties of squaramides I–III with anions were determined by spectroscopic titration in DMSO-d6 using tetrabutyl ammonium salts. During titration with ammonium salts, the shift values of the protons of NH groups in the squaramide structure were recorded in 1H NMR. The variations in the chemical shifts of NH protons in the squaramides were analyzed with the DynaFit and BindFit programs to obtain the corresponding association constants. The greatest chemical shift was obtained from TBA-Cl with squaramide I titration, and it has the highest binding capacity with squaramide I and Cl– anion. Therefore, it was found that both the number of CF3 groups on the aromatic ring and the number of CH2 groups between the aromatic ring and the amide moiety in the structure of squaramide influence the strength of the anion binding ability. The stoichiometry of complexation between squaramides I–III and Cl– was also investigated using Job’s plots.

Dynamic Failure Behavior of Conglomerate under Impact Loading: Experimental and Numerical Insights for CO2 Storage Applications
Wei Cheng - ,
Yishan Lou - , and
Liang Zhu *
This publication is Open Access under the license indicated. Learn More
The dynamic failure behavior of conglomerate is governed by multiscale mechanisms and fractal characteristics that are crucial for assessing the integrity of underground CO2 storage reservoirs. This study presents an integrated experimental–numerical investigation into the strain rate-dependent mechanical response and fractal fragmentation patterns of conglomerate under high strain-rate loading. Dynamic compression tests were performed using a Φ50 mm split Hopkinson pressure bar (SHPB) system over strain rates ranging from approximately 96 s–1 to 202 s–1, alongside finite element simulations. The results show a near-linear increase in dynamic compressive strength with increasing strain rate, as the dynamic increase factor (DIF) rises from 1.3 to nearly 2.0. Energy analysis reveals significant increases in incident, reflected, and dissipated energies at higher strain rates, promoting rapid crack initiation and propagation. Fragmentation analysis based on fractal theory indicates that fragment size distributions follow power-law scaling, with the fractal dimension increasing systematically with strain rate─signaling more intense fragmentation. Failure modes transition from dominant axial shear cracking at lower strain rates to combined axial shear and lateral tensile cracking at higher rates, accompanied by greater crack density and finer fragment sizes. Numerical simulations replicate these phenomena and highlight the influence of gravel inclusions in altering local stress fields, leading to crack deflection, branching, or arrest─key indicators of fractal fracture development. These findings elucidate the intrinsic fractal nature of dynamic damage evolution in conglomerate and provide a quantitative framework for multiscale modeling of impact-induced failure. The insights contribute to fractal-based constitutive modeling approaches and support geomechanical risk assessment for geological CO2 sequestration applications.

Sustainable Imidazolines Derived from Waste Cooking Oil for Corrosion and Paraffin Wax Inhibition in Petroleum Industry
Vaibhav A. Edlabadkar *- ,
Hamid Rashidi Nodeh *- ,
Prasant Khadka - ,
Hamed Sadatfaraji - ,
Ifeanyi Nwobodo - ,
Samantha Reyes - ,
Crystal Rivera - ,
Jaquelin Lopez - ,
Erin Dugat - ,
VN. Ramachander Turaga - , and
Justin Disney
This publication is Open Access under the license indicated. Learn More
Corrosion and paraffin deposition are the two major problems in the oil and gas industry. While corrosion impacts the integrity, safety, and longevity of structures, the formation of paraffin crystals can cause unwanted production challenges that often lead to reduced production volumes or production downtime. However, most common corrosion and paraffin inhibitors have high environmental footprints in oilfields. This study addresses this challenge by introducing waste cooking oil (WCO)-based imidazolines as corrosion and paraffin inhibitor. Imidazoline was synthesized using WCO and aminoethylethanolamine (AEEA) under atmospheric conditions. The formed imidazoline was characterized by FTIR and GC-FID with a >95% conversion rate. Their corrosion and paraffin inhibition performance was analyzed at different concentrations by rotating cylinder electrode (RCE) and coldfinger apparatus, respectively. WCO-imidazoline showed corrosion inhibition of up to 98% and paraffin inhibition of up to 51% in the oilfield samples. The results showed that the use of WCO is a good alternative for the synthesis of environmentally friendly corrosion and paraffin inhibitors with high inhibition efficiencies.

Geothermal-Induced Spontaneous Combustion of Deep-Mined Coals A Systematic Investigation of Functional Group Reaction Networks and Stage-Resolved Kinetics Across Metamorphic Grades
Haitao Wang *- ,
Wenbin Zhang - , and
Lu Li
This publication is Open Access under the license indicated. Learn More
Deep coal mining operations are subject to elevated geothermal gradients that fundamentally alter coal oxidation behavior, yet the coupling mechanisms between the ground temperature and coal metamorphic grade remain poorly understood. In this study, we establish a comprehensive framework integrating multiscale structural characterization, functional group reaction network analysis, and stage-resolved kinetics to elucidate geothermal-induced spontaneous combustion mechanisms. Four coals spanning a wide range of metamorphic grades (Ro,max = 0.58%–1.12%) were subjected to simulated geothermal conditions (30, 40, and 50 °C) and characterized by using TG–DTG and in situ FTIR techniques. We propose a novel “Geothermal Activation–Oxidation Acceleration” (GAOA) mechanism wherein ground temperature pretreatment activates oxygen-containing functional groups, creating reactive sites that substantially lower oxidation barriers. A functional group reaction network model was developed, revealing a hierarchical reactivity sequence: –OH > C═O > C–O–C > aliphatic C–H > aromatic C═C. Multimethod kinetic analysis (Coats–Redfern, FWO, KAS, and Starink) demonstrated that activation energy decreased by 15.3%–28.7% under 50 °C pretreatment, with lower-rank coals exhibiting greater sensitivity (ΔEa = 28.7 kJ/mol for long-flame coal vs 18.2 kJ/mol for coking coal). Based on these findings, we developed a Spontaneous Combustion Risk Index incorporating metamorphic grade, geothermal gradient, and functional group reactivity, providing a quantitative tool for fire hazard assessment in deep mining operations. This work advances the mechanistic understanding of geothermal effects on Coal Spontaneous Combustion and offers practical guidance for risk management in China’s increasingly deeper mines.

Hybrid Triboelectric–Electromagnetic Human Energy Harvester Based on an Eccentric Rotor
Fangyan Zheng - ,
Junbo Wang - ,
Yahan Chai - ,
Haowen Liao - ,
Xinxue Pan - ,
Tian Tang - ,
Zhi Cao - , and
Zhiyi Wu *
This publication is Open Access under the license indicated. Learn More
With increasing multifunctional requirements for wearable electronic devices, higher requirements have been placed on the battery life of such devices. Humans generate a large amount of mechanical energy in daily life; efficiently converting this mechanical energy into electrical power to drive sensors is an important approach to addressing the issue of limited battery life. In this study, a hybrid energy harvester combining a triboelectric nanogenerator (TENG) and an electromagnetic generator (EMG) was developed to collect human limb motion energy and provide continuous power for wearable devices and sensors. The WH-HG (triboelectric-electromagnetic hybrid generator) consists of a central eccentric rotor, copper coils at the top and bottom, and a TENG section at the top. When driven by human limb movement, the eccentric rotor rotates. In the EMG unit, the rotation of the magnets inside the rotor changes the magnetic flux through the surrounding coils, generating electric energy via electromagnetic induction. In the TENG unit, rotation of the eccentric rotor drives periodic contact and separation between polycarbonate (PC) villi and a fluorinated ethylene propylene (FEP) film, producing electrical energy through triboelectrification and electrostatic induction effects. When the energy harvester was worn on a tester’s wrist and tested at a running speed of 160 steps per minute, the WH-HG generated 10.61 mW, which was sufficient to light up over 100 LEDs and, after energy storage in capacitors, power a temperature–humidity sensor and a calculator. This research promotes the advancement of human-motion energy harvesting and provides an important reference for further efficient harvesting of human motion energy.

Mechanistic Insights into CO2 Miscible Front Migration and Efficiency Optimization in Offshore Complex Reservoirs
Yanchun Su - ,
Engao Tang - ,
Baozhen Li - ,
Wensheng Zhou - ,
Mingcheng Ni - , and
Hao Chen *
This publication is Open Access under the license indicated. Learn More
CO2 miscible flooding is currently a key technology for enhancing oil and gas recovery, while also facilitating carbon storage. However, in offshore complex reservoirs, variations in reservoir thickness, strong formation heterogeneity, and differences in injection-production processes result in substantial discrepancies in the formation characteristics of miscible zones and displacement efficiency across various development stages. Therefore, based on geological and experimental data from the offshore X oil reservoir, this study integrates slim-tube experiments with compositional numerical simulations to quantitatively delineate the phase front, compositional front, and miscibility-pressure front. From a mechanistic perspective, it elucidates the migration behavior and controlling factors of the CO2 miscible front. The results indicate that gravity segregation and reservoir heterogeneity are the fundamental causes of the nonuniform expansion of the miscible zone. The miscible volume efficiency decreases by approximately 0.6% for every 10 m increase in reservoir thickness, and by about 1.6% for each unit increase in permeability ratio. Dynamic injection-production parameters regulate miscibility efficiency by affecting oil-gas contact time and pressure maintenance, among which the gas injection rate is the key factor controlling miscible-zone stability. Orthogonal multifactor analysis shows that production rate and reservoir heterogeneity dominate miscible-zone stability after breakthrough, whereas injection rate and well spacing determine the front advancement behavior before breakthrough. Considering the coupling between injection-production balance and reservoir conditions, an optimized CO2 miscible flooding strategy for offshore reservoirs is proposed. Specifically, maintaining a gas injection rate of 10–14 × 104 m3/d, a production rate of 50–90 m3/d, and a well spacing of 300–350 m can effectively suppress gravity segregation and gas channelling, preserve the continuity of the miscible zone, and achieve the dual objectives of enhancing oil recovery and improving carbon storage efficiency.

A “Salt–Paleowater Depth–Productivity” Triad Controlling Storage: An Integrated Framework of Organic-Matter Enrichment in Qingshankou Shales, Qian’an, Songliao Basin
Tingting Li - ,
Qi Yao - ,
Jialin Mo - ,
Shiguo Shao - ,
Chengwu Xu *- ,
Yunheng Zheng - , and
Xiaoxuan Liu
This publication is Open Access under the license indicated. Learn More
This study aims to elucidate the depositional characteristics of the Qingshankou Formation shales in the Qian’an area of the Songliao Basin and establish a new paradigm for organic-matter enrichment governed by the coupled effects of salinity, water depth, and primary productivity. A total of 54 core samples from Well QY2 were analyzed for total organic carbon (TOC), pyrolysis parameters (S1, OSI, Tmax), and trace-element proxies [Sr/Cu, Sr/Ba, Ba/Al, V/(V+Ni), δU], enabling a comparative assessment of oil content, organic-matter type, thermal maturity, and depositional environmental indicators between the first and second members of the formation. The results demonstrate that Member 1 exhibits systematically higher TOC, stronger hydrocarbon-generation potential (reflected by elevated S1 and OSI values), more favorable kerogen compositions (predominantly Type I), and higher thermal maturity. Trace-element signatures reveal that the Qingshankou shales were deposited in a semideep-to-deep lacustrine setting under semihumid-to-semiarid paleoclimatic conditions, characterized by mildly brackish-to-moderately brackish water, relatively great paleowater depth, high lake productivity, and overall weakly oxic-to-reducing conditions. Specifically, Member 1 is marked by higher salinity (Sr/Ba > 1.0–1.5), greater paleowater depth (Ba/Al > 30–35), enhanced primary productivity (EFMo > 3), and slightly stronger reducing conditions, all of which correspond well with its elevated TOC values. In addition, volcanic eruptions and episodic marine incursions strengthened nutrient influxes and promoted water-column stratification, thereby further enhancing the organic-matter preservation. Collectively, the findings indicate that organic-matter enrichment in the Qingshankou shales was jointly controlled by the coupled interplay among salinity, water depth, and productivity superimposed by extrinsic events such as volcanism and marine incursions. This integrated “salinity–water depth–productivity” framework provides a new conceptual basis for evaluating shale-oil sweet spots and predicting favorable target intervals in the region.

PhyDCT-UIUNet: A Dual-Branch Interference Network with Physical Constraints for Super-Resolution Imaging in Sparse Data Tunable Semiconductor Laser Absorption Tomography
Hongkai Wei - ,
Rui Jia - ,
Biming Mo - ,
Junjie Ma - ,
Shenxiang Feng - ,
Pan Pei - ,
Yuqian Dong - ,
Yongxin Hou - , and
Xiaojian Hao *
This publication is Open Access under the license indicated. Learn More
Resolution is a critical metric for evaluating the reconstruction performance of carbon emission gas concentrations and temperature distributions. Tunable Diode Laser Absorption Tomography (TDLAT) is an effective emission monitoring technique but suffers from limited reconstruction resolution due to sparse detection data. This limitation hinders the acquisition of measurement data in gas flow fields with a high dynamic variability. To address the inherent rank deficiency in sparse tomographic reconstruction, this paper proposes a physics-constraint-guided dual-branch cross-talk UIUNet (PhyDCT-UIUNet). This network enables rapid, high-precision super-resolution reconstruction of CO2 concentration and temperature fields from limited beam data. The network incorporates a cross-attention module to enhance the fusion of shallow-layer details and deep-layer features. It constructs a dual-branch crosstalk module to explicitly model the coupling relationship between the temperature and concentration fields. For the first time, the network integrates the Beer–Lambert law into the loss function to ensure that the reconstruction results comply with physical principles. To evaluate the performance of the proposed PhyDCT-UIUNet, we experimentally validated its reconstruction capabilities across different super-resolution magnifications. Experimental results demonstrate that PhyDCT-UIUNet accurately reconstructs CO2 concentration (temperature) distributions at 4×, 6×, and 8× super-resolution. It achieves average reconstruction errors of 2.65% (2.27%), 4.17% (4.04%), and 5.40% (5.48%), respectively. Compared with previous methods, it exhibits a higher reconstruction accuracy and robust noise resistance. Furthermore, PhyDCT-UIUNet realizes end-to-end mapping from sparse path absorptance data to high-resolution CO2 concentration and temperature fields. This provides a novel solution for highly sensitive, high-precision continuous dynamic monitoring and the imaging of carbon emissions.

Chemical Composition, Physicochemical Properties, and Antimicrobial Activity of Stingless Bee Geopropolis from the Baturité Massif, Northeastern Brazil
João V. L. Teixeira - ,
Francisco I. S. Martins - ,
Franciany C. Carmo - ,
Isnara S. Holanda - ,
Marcelo C. Cavalcante - ,
José D. B. Costa Filho - ,
Lourena M. Veríssimo - ,
Dayanne L. Porto - ,
Cícero F. S. Aragão - ,
Wilma R. V. Rocha - ,
Jamerson F. Oliveira - ,
Luanne E. Nunes - , and
Marcelo V. P. Amorim *
This publication is Open Access under the license indicated. Learn More
Propolis is a resinous material collected by bees and is rich in phenolic and terpenoid compounds with antimicrobial and antioxidant properties. In Brazil, propolis produced by stingless bees incorporates soil-derived materials, forming geopropolis with distinct physicochemical characteristics. This study investigated the chemical profile, physicochemical properties, and antimicrobial potential of geopropolis produced by Scaptotrigona aff. depilis and Frieseomelitta varia from Ceará, Brazil, using integrated in vitro and in silico approaches. Marked interspecific differences were observed, with higher wax and mechanical impurity contents in S. depilis, whereas F. varia presented a higher resin fraction. Both samples contained phenolics and flavonoids, and phytochemical screening revealed tannins, coumarins, alkaloids, and steroids. GC–MS identified triterpenes and sterols as major constituents in S. depilis, while diterpenes predominated in F. varia. Antimicrobial assays demonstrated inhibitory activity against tested microorganisms, with minimum inhibitory concentration (MIC) values ranging from 32 to 4096 μg/mL, with the strongest activity observed for geopropolis produced by F. varia. Molecular docking showed strong binding affinities toward β-lactamase KPC-2 and dihydropteroate synthase. These results highlight geopropolis from stingless bees as a promising natural source of bioactive compounds with potential activity against antibiotic-resistant pathogens.

Integrative Machine Learning and Structural Modeling Identify Multitarget Therapeutic Candidates for Idiopathic Pulmonary Fibrosis
Ran Ding - and
Yuan Zhang *
This publication is Open Access under the license indicated. Learn More
Idiopathic pulmonary fibrosis (IPF) is a progressive and fatal lung disease characterized by marked cellular heterogeneity and dysregulated signaling networks, which pose substantial challenges for therapeutic development. To address these complexities, we developed an integrative computational framework that combines machine learning-based ligand prediction, single-cell transcriptomic analysis, genetic causal inference, and structure-based molecular modeling to prioritize multitarget therapeutic candidates for IPF. Using curated molecular activity data sets, target-specific machine learning models were constructed to predict compounds with potential activity against 13 IPF-associated receptor tyrosine kinases implicated in fibrotic remodeling. Several clinically used kinase inhibitors were identified among the top-ranked candidates, suggesting potential multitarget activity profiles. Single-cell RNA sequencing analysis further revealed that these targets are enriched in stromal and immune cell populations involved in fibrotic progression, supporting their biological relevance in the IPF microenvironment. Mendelian randomization and colocalization analyses highlighted PDGFRB as a gene with strong statistical evidence of causal association with IPF susceptibility. Molecular docking and molecular dynamics simulations revealed stable predicted interactions between selected ligands and PDGFRB, providing structural support for the plausibility of these compound–target relationships. Collectively, this integrative framework links computational prediction with transcriptomic and genetic evidence, offering a systematic strategy for prioritizing candidate therapeutics capable of modulating multiple disease-associated pathways in IPF.

Scale-Up Isolation of High-Purity Shatavarins from Asparagus racemosus via Flash Chromatography with Bioavailability and Pharmacological Insights
Devendra D C - ,
Aboli Girme *- ,
Kavya Salvankar - ,
Ashish Chinchansure - ,
Rakshit Ranjan - ,
Yashavanth Kumar N L - ,
Edwin Jothie. R - , and
Deepak Mundkinajeddu
This publication is Open Access under the license indicated. Learn More
Asparagus racemosus, commonly known as Shatavari, is an established Ayurvedic plant whose bioactivity is credited to its steroidal saponins, generally referred to as shatavarins, exerting adaptogenic and estrogenic effects. However, traditional methods of isolation often produce products with limited purity and poor reproducibility, which seriously limit scalability in pharmacological applications. This study describes an effective, scalable, flash chromatography-based approach toward the isolation and purification of six bioactive steroidal saponins, AR-1 to AR-6, from AR root material. The methanolic extract was subjected to successive liquid–liquid partitioning and multistep chromatographic purification to give high-purity compounds identified as spirostan derivatives (AR-1 to AR-4), shatavarins, and aglycone derivatives (AR-5 and AR-6). The structural identities and chemical homogeneity were clearly supported by various spectroscopic analyses: HPLC-ELSD, FTIR, NMR, and LC-MS. The in silico ADME predictions performed by SwissADME were used as a prioritization strategy to inform compound selection for biological testing, providing relative comparisons of absorption potential rather than validating oral bioavailability. Derivatives of aglycone compounds AR-5 and AR-6 showed greater predicted absorption potential, while highly glycosylated saponins AR-2 and AR-4 showed low permeability, as expected for compounds of their size and polarity. While steroidal saponins are not typical of oral drug chemical space, these models correlate well with permeability and metabolic properties. Molecular docking studies of GPER and estrogen receptors (ERα, ERβ, and ERRγ) showed binding affinities of −7.7 to −12.4 kcal/mol, with AR-1, AR-2, and AR-4 showing a preference for hydrophobic and hydrogen-bonding interactions in GPER and ERα binding pockets typical of estrogen ligands. The developed flash chromatography workflow represents an efficient, scalable route to pharmacologically relevant standards of shatavarins. Combined with chromatographic and in silico results, the findings reveal the translational potential of AR saponins as multitarget phytoestrogens for hormone-modulatory and adaptogenic therapeutic applications.

Synthesis, Characterization, and Application of Pd(II)-NNN Pincer Complexes in Direct C–H Arylation of Heteroarenes with Aryl Bromides
Prakash N. Swami - ,
Nikita Khichar - ,
Aarzoo - ,
Ram Kinkar Roy - ,
Krishnan Rangan - , and
Anil Kumar *
This publication is Open Access under the license indicated. Learn More
We report the synthesis, characterization, and catalytic activity of two new palladium(II) complexes featuring benzo[d]oxazol-2-yl-based pincer ligands, namely, [Pd(NNNmor)Cl] (C1) [Pd(NNNpic)Cl] (C2), and (where NNNmor = N-(2-(benzo[d]oxazol-2-yl)phenyl)-2-morpholinoacetamide) NNNpic = N-(2-(benzo[d]oxazol-2-yl)phenyl) picolinamide. Structures of the ligands and the complexes were confirmed by FTIR, NMR and high-resolution mass spectrometry (HRMS). Further, the molecular structure of C2 in the solid state was confirmed by single-crystal X-ray diffraction. The complex showed pincer coordination mode with a distorted square planar geometry. The catalytic activity of these Pd(II) complexes in the direct arylation of indazoles and other heteroarenes with aryl bromides has been explored, with complex C2 exhibiting better reactivity compared to complex C1. Mechanistic investigations revealed that the catalytic pathway involves a PdII–PdIV-PdII cycle. The results are supported by DFT calculations.

Synergy of Zirconium-Modified Biopolymer-Microbe for Phosphate Sequestration from Water Augmented with Cyclic Network Modeling
Parvathi Rajendran - ,
K. Krishna Priyanka - ,
Christina Nilavu M - ,
Satyapaul A. Singh *- ,
Vidya Rajesh *- , and
N. Rajesh *
This publication is Open Access under the license indicated. Learn More
The discharge of surplus phosphate in water results in eutrophication, thereby reducing dissolved oxygen and threatening aquatic ecosystems. This study focuses on the synthesis of a novel sustainable microbe-biopolymer composite (BS) through a facile method using zirconium impregnated cellulose (CZ) and Saccharomyces cerevisiae for phosphate adsorption. Both the BS and CZ were characterized through FT-IR, BET, XRF, TGA, SEM-EDX, XRD, and X-ray photoelectron spectroscopy analysis. The adsorption was effective over a wide range of pH (2.0–9.0), and the mesoporous adsorbent (BS) involving the synergistic effect of immobilization significantly enhances the adsorption efficiency from 60 to 95%. The maximum adsorption capacity was also enhanced from 22.11 to 34.23 mg·g–1. The adsorption process is spontaneous and endothermic and follows pseudo-second-order kinetics. Cyclic network modeling provides insight into the interaction of phosphate with zirconium and the functional groups on the microbe surface. The BS material is stable up to four cycles of regeneration, and the phosphate is recovered as its sodium salt.

Stimuli-Responsive MOF Nanocarriers for Precision Pulmonary Delivery of Aloperine in Acute Lung Injury
Jing Yu - ,
Madappa C. Maridevaru - ,
Jun Gao - ,
Sibtain Muhammad - ,
Jieyan Li - ,
Yinghe Zhang - ,
Jing Zhao - ,
Kun Tang - ,
Shaohua Wang *- ,
Bing Guo *- , and
Wensen Pan *
This publication is Open Access under the license indicated. Learn More
Acute lung injury (ALI), known as a severe respiratory disease, often leads to increased inflammation, harm to the alveolar–capillary barrier, and decreased oxygenation, with high morbidity and mortality rates. Herein, we study aloperine (ALO), a hydrophobic anti-inflammatory alkaloid with traditional Chinese medicine origins for ALI treatment. Importantly, effective ALO encapsulation is made possible over a zirconium-based UiO-66-NH2 metal–organic framework nanocarrier, which is renowned for its enormous surface area, structural stability, and adjustable porosity. In vitro release showed pH-responsive ALO due to protonation-induced disruption of Zr ligands. Ex vivo imaging showed rapid lung deposition, peaking at 12 h and persisting for up to 24 h with minimal off-target distribution. In an LPS-induced ALI mouse model, nebulized ALO@F127-MOF significantly improved oxygenation, reduced inflammatory cell infiltration, pulmonary edema, and pro-inflammatory cytokines (TNF-α, IL-6) in bronchoalveolar lavage fluid. Notably, effective outcomes were achieved using a very low quantity compared to the standard drug dose, underscoring its targeted therapeutic potential as an effective pulmonary delivery system for drugs for inflammatory lung disease. This study establishes a rational MOF-based nanoplatform for precision pulmonary delivery of anti-inflammatory agents, offering a promising avenue for ALI and related inflammatory lung diseases.

Exploiting Activated Carbon Felt as a Selective Adsorbent for Removal of CO2 from Methane in a Pressurized Fixed-Bed Column
Jimmy D. L. Moreno *- ,
Syed S. Shah - ,
Ernesto A. Urquieta-González - , and
Luís A. M. Ruotolo *
This publication is Open Access under the license indicated. Learn More
This work investigates commercial activated carbon felt (ACF) as a selective adsorbent for CO2 separation from methane in pressurized fixed-bed columns, for potential use in off-shore natural gas purification. Pristine ACF was chemically modified, aiming to improve its adsorption capacity, followed by comprehensive characterization using TGA, XRD, FT-IR, N2 physisorption, SEM, and XPS to evaluate the textural properties and surface chemistry of the material. Breakthrough curves for CO2 uptake were obtained at 35 °C, up to 10 bar, for both the individual gases and binary CO2 and CH4 mixtures. The pristine ACF presented a high specific surface area (1946 m2 g–1), a microporous structure, and limited surface oxygen groups, resulting in an exceptional experimental CO2 adsorption capacity of 12.2 mmol g–1 at 10 bar and a CO2/CH4 selectivity ratio of 6.7, comparable to that of commercial zeolite 13X. Surface oxidation with nitric acid increased the quantity of oxygen groups, but severely degraded the textural properties, reducing adsorption performance. The results showed that the adsorption on ACF was primarily governed by the textural properties, with the pristine ACF outperforming several benchmark materials, including amino-MOFs and functionalized carbons. The findings highlighted commercial ACF as a promising low-cost and scalable adsorbent for natural gas decarbonization in pressure swing adsorption (PSA) systems.

Boosting Stabilized Pickering Emulsion via Janus Materials for Efficient Interfacial Photoreforming Hydrogen Evolution
Xinyang Zhang - ,
Yanning Qu *- ,
Beibei Lou - ,
Ru Yan - ,
Dongfeng Sun - , and
Yuan Yu
This publication is Open Access under the license indicated. Learn More
Interfacial photocatalysis has been developed; however, in liquid–liquid heterogeneous systems, photocatalytic efficiency remains limited by stability and mass transfer constraints. To address the challenges, we constructed a Pickering emulsion (PE) system stabilized by Janus-structured amphiphilic TiO2 nanoparticles (J-TiO2) at oil–water interfaces. The hydrophilic and hydrophobic groups on J-TiO2 were, respectively, extended into the water phase and oil phase (n-octanol) to stabilize the heterogeneous system for effective interfacial catalysis. The resulting J-TiO2-stabilized PEs exhibited a long-term stability (>35 days) and an enhanced hydrogen (H2) evolution rate of 185.6 μmol/g/h, with a total H2 production yield of 535 μmol/g, representing a 2.98-fold increase over the single aqueous phase and an 11.9-fold enhancement relative to the pure oil phase. Combining experimental analysis and molecular dynamics (MD) simulations, we demonstrated that the amphiphilic J-TiO2 effectively assembled at the oil–water interface, significantly reducing the interfacial tension and facilitating charge separation for the redox reaction. This work provides a new strategy for designing liquid–liquid heterogeneous photocatalytic PEs systems and modifying their interfacial structures for potential industrial applications.

Development of an Innovative Strontium Gel for Enhanced Antisensitivity, Long-Lasting Film Formation, and Sustained Release of Active Ingredients on Oral Tissues
Yanan Wu - ,
Liu Hong - ,
Kechen Zhu - ,
Chenglin Yang - ,
Cheng Yang - ,
Wenxuan Zhao - ,
Xin Sun *- , and
Ruiyan Wang
This publication is Open Access under the license indicated. Learn More
This study introduces a novel strontium acetate–sodium hyaluronate–sodium alginate hydrogel (Sr-hydrogel) designed to address dental hypersensitivity (DH) through enhanced antisensitivity, robust film formation, and sustained bioactive retention on dental tissues. By integrating high-molecular-weight hyaluronic acid (HMW HA, ∼1450 kDa) with alginate, the hydrogel employs strontium ions (Sr2+) as both a cross-linker and a remineralizing agent. Sr2+-mediated ionic cross-linking forms a cohesive, shear-thinning network with strong adhesion to hydroxyapatite, resisting salivary washout while enabling precise application. Optimization highlighted the critical roles of strontium, alginate, and HMW HA in ensuring viscoelasticity and mechanical stability of Sr-hydrogel. The Sr-hydrogel exhibited sustained Sr2+ release/retention over hours. In vitro tests demonstrated 88% tubule occlusion, significantly outperforming controls due to prolonged Sr2+ retention. Coupled with excellent biocompatibility, the Sr-hydrogel offers a promising platform for DH treatment and regenerative dental applications, meriting further clinical evaluation for long-term efficacy and pain relief.

Photoswitchable Silver(I) Complex with Anticancer and Antimicrobial Potential
Aleksandra Kręcigłowa - ,
Marta Stolarek-Sipior - ,
Patrycja Jagielska - ,
Kamil Kamiński - ,
Magdalena Skóra - ,
Marlena Gryl - ,
Artur Sikorski - ,
Janusz Rak - ,
Maria Nowakowska - , and
Krzysztof Szczubiałka *
This publication is Open Access under the license indicated. Learn More
A photoswitchable silver(I) complex incorporating two arylazopyrazole ligands was synthesized and characterized. The system undergoes efficient and reversible trans–cis and cis–trans photoisomerization upon irradiation at 365 and 530 nm, respectively, with the metastable cis form exhibiting a thermal half-life of 13 days at 37 °C, indicating potential suitability for photopharmacological applications. The complex showed significant dose-dependent toxicity in both cancer (4T1) and normal (NMuMG) murine mammary gland cells. However, the concentration window around 18 μM was identified in which the cis photoisomer is not toxic in both normal and cancer mammary gland cells, while the trans photoisomer is toxic in cancer cells and nontoxic in normal cells. Favorably, in cancer 4T1 cells, the trans photoisomer was more toxic than cisplatin, which in turn was more toxic than the cis photoisomer. Both photoisomers were nontoxic in human prostate cancer (PC3) and nonsmall cell lung cancer (A549) cells. The complex showed higher fungistatic than bacteriostatic activity, with no differences in toxicity between photoisomers. In human keratinocytes (HaCaT), the cis photoisomer was nontoxic, while the LC50 of the trans one in these cells was 10 times higher than its MIC against Aspergillus fumigatus, revealing the potential of the complex as an antifungal agent.

Using Nanopolymeric Microspheres for Enhanced Oil Recovery in a High-Salt Oil Reservoir in B-3 Block, Erdos Basin, China
Xinyi Sun - ,
Hongda Hao *- ,
Yu Jiang - ,
Song Deng - ,
Mingguo Peng - ,
Qiu Li - ,
Chengguo Liu - ,
Xiaopeng Yan - , and
Ming Qu
This publication is Open Access under the license indicated. Learn More
To address the challenges of inefficient water flooding and low oil recovery in high-salinity, low-permeability reservoirs of the B-3 Block, Erdos Basin, this study developed a novel temperature-resistant and salt-tolerant nanosphere system based on an acrylamide (AM)/2-acrylamido-2-methylpropanesulfonic acid (AMPS) copolymer. Systematic physical simulation experiments were conducted to evaluate the performance and enhanced oil recovery (EOR) potential of these nanospheres under high-temperature and high-salinity conditions. Results demonstrate that the nanosphere system retains excellent swelling stability and plugging capacity at a salinity of 23,800 mg/L and 50 °C while achieving effective injectivity and in situ migration within cores possessing pore-throat sizes of 10–300 × 10–3 μm2. Oil displacement experiments confirmed that, compared to conventional water flooding (with a recovery factor of ∼45%), the nanosphere-assisted process significantly reduced water cut by 5–10% and increased the ultimate oil recovery by 15–17%. The underlying EOR mechanism is primarily attributed to effective blockage of high-permeability channels and diversion of subsequent injection fluid, thereby improving sweep efficiency. The study also identified the optimal injection parameters: a concentration of 1250 mg/L, a rate of 0.3 mL/min, and a volume of 1.0 PV, which, under conditions of a permeability of 60.61 × 10–3 μm2 and a permeability contrast of 2.29, yielded the most pronounced profile control and displacement effect. This work demonstrates that the developed nanosphere system offers a robust and effective technical solution for the efficient development of challenging high-salinity, low-permeability reservoirs.

Temporal Metabolomics Reveals Additional Diterpene Resin Acid Metabolites in Pseudomonas abietaniphila
Kristina Kshatriya - ,
Christian Paetz - ,
Jonathan Gershenzon - , and
Axel Schmidt *
This publication is Open Access under the license indicated. Learn More
Diterpene resin acids are abundant oleoresin compounds in conifer trees and persistent pollutants in pulp mill effluents. The bacterium Pseudomonas abietaniphila BKME-9 has previously been reported to metabolize abietane-type diterpene resin acids, but the complete catabolic pathway and the identities of downstream metabolites are not yet fully elucidated. In this study, time-resolved metabolomics was used to characterize the metabolism of dehydroabietic acid (1) by P. abietaniphila. In addition to the known intermediates 7β-hydroxy-dehydroabietic acid (2), 7-oxo-dehydroabietic acid (3), and 11,12-dihydroxy-7-oxoabieta-8,13-dien-18-oic acid (4), four previously undescribed diterpenoid acids were detected at later incubation times. These new metabolites were identified as 5-hydroxy-dehydroabietic acid (5), 5,7β-dihydroxyabietan-18-oic acid (6), 5-hydroxy-pimara-8-en-18-oic acid (7), and 5-hydroxy-7-oxo-pimara-8-en-18-oic acid (8) by spectroscopic analysis. Time-course data revealed sequential formation and accumulation of these compounds through new oxidations and rearrangements of dehydroabietic acid. These findings expand the known diversity of microbial diterpene metabolites and provide insights into the metabolic network of P. abietaniphila involved in transforming plant-derived diterpenoids.

Amino Acid-Coated Nanoparticles for Preservation of Cut Roses: Formulation and Performance
Konstantinos T. Kotoulas - ,
Midhun D. Nair - ,
Thomas Hinton - ,
Samia Samad - ,
Subbareddy Mekapothula - ,
Yunhong Jiang - ,
Andrew D. Burrows - ,
Gareth W.V. Cave *- , and
Ming Xie *
This publication is Open Access under the license indicated. Learn More
Cut flowers undergo rapid physiological decline following harvest, driven by membrane degradation, oxidative stress, pigment loss, and reduced metabolic activity. Nanoparticle-based treatments offer a promising strategy to extend vase life, yet their effects in ornamental species remain poorly defined. The amino acid coatings were employed to enhance nanoparticle solubility, thereby facilitating the delivery of the micronutrients to the floral tissues. Here, we evaluate a suite of amino acid-coated nanoparticle formulations based on seven key micronutrients (Fe, Cu, Zn, Mn, Mg, Si, and Se) alongside synergistic multielement blends to determine their impact on postharvest performance in Avalanche Roses. Flowers were assessed for physiological, biochemical, and optical parameters, including water uptake, membrane stability index (MSI), malondialdehyde content, antioxidant enzyme activity, soluble sugars, and pigment profiles, alongside nanoparticle uptake quantification via X-ray fluorescence spectrometry and inductively coupled plasma-mass spectrometry. Nanoparticles based on Mn, Cu, and Fe significantly improved MSI, enhanced superoxide dismutase activity, and reduced lipid peroxidation compared with controls, indicating reduced oxidative stress. These treatments also promoted favorable pigment dynamics and increased fructose levels, with the lower-dose iron (10 mg/L) and the iron–manganese blend showing particularly strong combined benefits. In contrast, several higher-concentration treatments (copper, silicon, selenium, and magnesium) induced anthocyanin degradation, elevated phenolics, and lipid peroxidation, revealing clear toxicity thresholds.

Pore Evolution Mechanisms in the Longmaxi Formation Shale Reservoir of the Anchang Syncline under Basin-Mountain Tectonic Evolution
Yiming Zhao - ,
Yang Wang *- ,
Hanyu Zhang *- ,
Shangbin Chen - ,
Haoran Chen - ,
Haoxiong Wang - , and
Jinlong Zhang
This publication is Open Access under the license indicated. Learn More
The pore structure of shale defines the space available for gas generation and storage, with the evolution of these pores being closely linked to shale gas accumulation and migration. Investigating the evolution of shale pores under basin-orogenic tectonic settings is crucial for under-standing the variations in resource potential across different blocks of the Anchang Syncline. This study focuses on the Longmaxi Formation shale within the Anchang Syncline, systematically examining the differences in the lateral pore structure evolution across three distinct blocks during basin-mountain tectonic development. By integrating reservoir property characterization with burial-hydrocarbon generation modeling, and employing experimental techniques including X-ray diffraction (XRD), low-pressure nitrogen adsorption (LN2GA), and low-pressure carbon dioxide adsorption (CO2GA), this research reveals the pore evolution mechanisms in contemporaneous shale strata during tectonic uplift from the perspectives of multifractal theory and controlling factor correlation analysis. The results indicate that (1) Pore characteristics differ significantly among the three blocks. Samples from block A (e.g., MAY2) are predominantly microporous, while samples from block C (e.g., MAD4) exhibit a higher proportion of mesopores (2–50 nm). Samples from block B (e.g., MAD3) show an intermediate pore structure. (2) Despite similar thermal maturity evolution levels and TOC contents across the blocks, as well as comparable burial and hydrocarbon generation histories, the primary factors controlling the pore differences are the magnitude of latestage tectonic uplift, the duration of thermal maturity evolution, and preservation conditions. (3) Analysis of fractal dimensions suggests that mineral composition promotes the complexity of microporous structures while inhibiting the complexity of mesoporous structures. (4) Based on the interblock variations, two distinct evolutionary models are established: model 1 (“rapid evolution─sustained overpressure─weak uplift modification”) features a shorter maturity evolution duration, longer overpressure preservation, and minor late-stage uplift; model 2 (“slow evolution─transient overpressure─strong uplift modification”) is characterized by a longer maturity evolution duration, shorter overpressure preservation, and significant latestage uplift.

Predicting Compressive Strength of Foamed Concrete Based on Anisotropy of the Pore Structure with the Influence of Pore Size and Shape Using X-ray Computed Tomography
Yanru Chen - ,
Changyi Tang - ,
Mingkai Cui - ,
Long Sun - ,
Ming Liu *- , and
Guoxing Sun *
This publication is Open Access under the license indicated. Learn More
In order to reveal the anisotropy of the pore structure and predict the compressive strength of foamed concrete based on its pore characteristics, X-ray computed tomography was used to characterize the pore structure. Empirical models were modified to correlate pore structure with compressive strength considering the anisotropy of the pore structure, pore size, and shape, based on the pore structure in the compression direction rather than the overall pore structure. For the first time, the compressive strength of foamed concrete was related to cross-sectional porosity, average pore diameter, and circularity in the compression direction. The pore size and shape were considered in modified models through a newly proposed pore size factor and pore shape factor, respectively. The modified Balshin model was found to be the most suitable for predicting the compressive strength of foamed concrete based on the anisotropy of the pore structure, along with the influence of the pore size and shape.

PEGylated Flower-Like ZnO Microspheres: Reducing Nonspecific Adsorption and Promoting a High Capacity for Separation of Bovine Hemoglobin
Cunchao Wang - ,
Linlin Hu - ,
Ping Song - ,
Tong Li - ,
Hongcai Shang - ,
Pengfei Guo *- , and
Weifen Zhang *
This publication is Open Access under the license indicated. Learn More
High adsorption capacity and excellent selectivity are two crucial criteria for solid-phase extraction adsorbents to be effectively applied in the separation and purification of proteins. Herein, a novel flower-like microsphere structure grafted with poly(ethylene glycol) diamine (NH2–PEG–NH2) were proposed for the high selective isolation and superior adsorption capacity of bovine hemoglobin. This flower-like microsphere adsorbent, abbreviated as ZnO@PDA@PEG, was formed via self-polymerization of dopamine on the ZnO microspheres surface and substantially modified with poly(ethylene glycol) diamine through the Michael reaction, which provides numerous binding sites for promoting a superior adsorption capacity of 50,745.9 mg g–1 toward bovine hemoglobin. Moreover, this adsorbent exhibited favorable adsorption selectivity toward bovine hemoglobin by reducing the nonspecific adsorption by virtue of the unique steric hindrance effect of poly(ethylene glycol) diamine. The adsorbed bovine hemoglobin was easily collected by using 0.5% sodium dodecyl sulfate with a recovery rate of 87.9%. Circular dichroism spectra indicated no conformational change for bovine hemoglobin during the adsorption–elution process. Finally, ZnO@PDA@PEG demonstrated outstanding separation performance toward bovine hemoglobin from the complex bovine whole blood sample, successfully addressing the critical challenge of nonspecific adsorption during the selective isolation of target proteins from real-world biological matrices.

Turning the Near-Infrared Shielding Performance of Erbium/Antimony-Codoped Tin Oxide Nanomaterials Derived via a Sonochemically Assisted Method
Thanaphon Kansaard *- ,
Tanisara Noinonmueng - ,
Chalicheemalapalli Kulala Jayasankar - ,
Wanichaya Mekprasart - ,
Kanokthip Boonyarattanakalin - , and
Wisanu Pecharapa
This publication is Open Access under the license indicated. Learn More
Energy consumption is one of the most important concerning issues of environmental problems especially the global warming phenomenon, with energy usage being the main cause. To reduce the energy used for cooling systems, development of material for smart buildings for near-infrared (NIR) protection is a challenge of material society. Metal oxides including tin oxide (SnO2) with an antimony (Sb) dopant are a candidate owing to their NIR shielding property. However, the upgrading of NIR absorption performance with rare-earth doping due to the specific property of rare-earth elements especially erbium (Er) shows strong absorption of the near-infrared region. This article synthesized Er/Sb-codoped SnO2 nanoparticles by sonochemical and thermal treatment processes at various Er dopant concentrations with a Sb dopant concentration stabilized at 5%. Crystallinity and morphology exhibited the tetragonal phase of SnO2 with a sphere-like nanostructure with an approximately average size of 10 nm. X-ray photoelectron spectroscopy was used to evaluate the chemical oxidation state of all elements, which verified the Er3+ and Sb5+ oxidation states of dopant ions, and oxygen vacancy observation led to the NIR absorption improvement.

Impact of the Chronic Ischemic Stroke Microenvironment on Silk Fibroin Hydrogel Biodegradation and De Novo Tissue Formation
Suttinee Phuagkhaopong - ,
Natalia Gorenkova - ,
Panicha Aruvornlop - ,
Hilary V. O. Carswell *- , and
F. Philipp Seib *
This publication is Open Access under the license indicated. Learn More
The brain has limited spontaneous tissue regeneration capacity after stroke, partly due to the absence of an extracellular matrix in the stroke microenvironment. Self-assembling silk fibroin hydrogels can serve as a tissue-mimetic extracellular matrix; however, more information is needed on their behavior in the chronic stroke setting. We hypothesized that in the chronic stroke setting, self-assembling silk fibroin hydrogels serve as a reliable support matrix for regeneration in the stroke cavity. In this study, male Sprague–Dawley rats (240–290 g, 8–9 weeks old (n = 8) underwent transient middle cerebral artery occlusion 2 weeks before stereotactic injection of 4% w/v self-assembling silk fibroin hydrogels into the stroke cavity. Animals were randomly assigned to be terminated at 6– and 12–months postimplantation (n = 4/group) for blinded immunohistological analysis of the in situ distribution of the silk hydrogels and cellular infiltration and characterization. Results showed that robust in situ gelation with a good hydrogel–host tissue interface was observed with hydrogel remnants still evident at 1-year postgrafting. At 6 months postgrafting, most cells─primarily astrocytes and microglia/macrophages─were localized at the tissue–hydrogel interface and were CD206+ expressing, whereas the cells that substantially infiltrated the center of the hydrogels at 12 months showed a hybrid of CD86+ and CD206+ phenotypes. The hydrogel areas surrounded by macrophages showed evidence of degradation, potentially providing a niche for endogenous neuronal progenitor cell proliferation and migration (DCX+/Ki67+) that was evident in the hydrogels. These findings showed that self-assembling silk fibroin hydrogels effectively induce phenotypic changes in microglia and macrophages chronically after stroke that might favor tissue neurogenesis. These are important features for the development of next-generation stroke therapies.

Development and In Silico/In Vivo Evaluation of a Pogostemon cablin Essential Oil Cream as a Repellent against Aedes aegypti
Lizandra Lima Santos *- ,
Lethicia Barreto Brandão - ,
Alex Bruno Lobato Rodrigues - ,
Rosany Lopes Martins - ,
Anderson Luiz Pena da Costa - ,
Cleidjane Gomes Faustino - ,
Fernando Antônio de Medeiros - , and
Sheylla Susan Moreira da Silva de Almeida
This publication is Open Access under the license indicated. Learn More
Mosquito-borne diseases remain a major global public health concern, and the development of safer botanical repellents represents an important complementary strategy to synthetic products. In this study, the essential oil of Pogostemon cablin (PCEO) was chemically characterized and incorporated into a topical cream formulation to evaluate its repellent potential against Aedes aegypti. Phytochemical analysis by GC-MS revealed patchouli alcohol as the major constituent, consistent with the classical patchouli chemotype. The cream formulation was assessed for physicochemical properties and subjected to in vivo repellency testing using an arm-in-cage bioassay, with protection expressed as complete protection time. Molecular docking assays confirmed binding of PCEO constituents to the AaegOBP1 and AgamOBP1 binding sites with α-guaiene and β-elemene showing binding affinities comparable to DEET, supporting their potential contribution to olfactory disruption in mosquitoes. The PCEO cream demonstrated significant repellency, with complete protection time of 180 min. These findings suggest that PCEO-based formulations may represent a promising natural alternative for topical mosquito repellents, integrating phytochemical characterization, formulation design, and mechanistic insights.

Instrument-Free, Low-Cost and Dual-System Detection for Norovirus Based on Self-Assembling DNA Circuitry
Ai Chen - ,
Shuo Ma - ,
Jiwei Wang - ,
Yuming Yao - ,
Gulinaizhaer Abudushalamu - ,
Meiling Zhou - ,
Dawen Chen - ,
Yue Zheng - ,
Chenyan Yuan - ,
Chuankun Yang - ,
Xun Gao - ,
Chen Zhang - , and
Guoqiu Wu *
This publication is Open Access under the license indicated. Learn More
Norovirus is a major cause of acute gastroenteritis, yet rapid diagnostics that combine scalability, high analytical sensitivity, and minimal instrumentation remain limited. Here, we report an enzyme-free nucleic acid detection platform that integrates catalytic hairpin assembly (CHA) with lateral flow readout in two formats: a visual colloidal-gold strip (CHA-GICA) and a fluorescence strip (CHA-FICA). A conserved 23-nt sequence shared across norovirus GI and GII triggers CHA at 35 °C to generate biotin- and digoxin-labeled duplex products, which are captured on the test line via antidigoxin binding, while excess reporters are retained at the control line. The workflow requires 30 min total (15 min reaction and 15 min strip development). Under optimized conditions, CHA-GICA achieved a limit of detection of 10 pM, and CHA-FICA reached 100 fM, with strong discrimination against single-base substitutions and small insertion/deletion variants. Hairpin probes remained stable for at least 4 weeks at −20 °C and were suitable for short-term storage at 4 °C. In 55 clinical fecal specimens benchmarked against RT-qPCR (15 positive, 40 negative), CHA-GICA showed 73.3% sensitivity and 100% specificity (AUC = 0.853), while CHA-FICA improved sensitivity to 86.7% with 100% specificity (AUC = 0.988). This dual-format, enzyme-free CHA lateral flow platform enables rapid norovirus screening with flexible deployment, supporting instrument-free field testing by CHA-GICA and higher-sensitivity detection by CHA-FICA.

Self-Powered Ultrastretchable Microstructured Intelligent Sensing Technology Based on Tactile Perception of Limb Movement
Danyu Zhao *- ,
Xincheng Jiang - ,
Haoran Xu - ,
Jing Wu - ,
Zhangdi Lin - , and
Qiaohang Guo *
This publication is Open Access under the license indicated. Learn More
By leveraging the complementary advantages of a highly elastic functional film and conductive fillers, a surface microstructured Ecoflex/CNTs/MXene composite film TENG was fabricated through microstructure engineering and synergistic modification involving carbon nanotubes (CNTs) and two-dimensional transition metal carbides (MXene). Under the combined enhancement of optimized material selection, physical blending modification, and structured surface design, the device achieved an open-circuit voltage output of 223.5 V under a load of 35 N, a frequency of 1 Hz, and 100% tensile strain. Meanwhile, it exhibited an ultrahigh tensile strain of 594.07%. Additionally, a self-powered energy supply system was developed based on this surface microstructured composite film TENG, laying a technical foundation for the advancement of highly stretchable self-powered electronic devices and intelligent motion interactive systems.

Research on Optimization of Construction Parameters of Vertical Cross-Layer Fracturing in Thin Interbedded Coalbed Methane Reservoirs
Jie Chen *- ,
Yanming Zhu *- ,
Linjie Shao - ,
Longjun Liang - , and
Haiyang Hu
This publication is Open Access under the license indicated. Learn More
Thin interbedded coal seams exhibit characteristics of numerous layers, minimal thickness, and a clustered distribution. Horizontal well cross-seam fracturing technology represents an effective approach for coalbed methane exploration and development. However, the adaptability of construction parameters for longitudinal cross-seam fracturing in thin interbedded coal seams remains a critical factor constraining the seamless integration of horizontal wells with coal seam clusters and hindering efficient gas production. This study experimentally analyzed the mechanical characteristics and mineral content of coal and rock based on mechanical properties, mineral composition, and pore structure. A fully three-dimensional, structured grid geological model of the longitudinal multithin interbedded formation was constructed using the GOHFER platform. Crack propagation simulations were conducted, and the parameters for longitudinal cross-bedding fracturing operations were optimized through a five-factor, four-level orthogonal experimental design. Research findings indicate that the compressive strength of the roof and floor strata in coal seams 10# and 12# exceeds that of the coal mixture, exhibiting higher brittleness. The crack pressure for coal seams 10# and 12# ranges between 13.22 and 13.35 MPa. The roof and floor strata contain a high proportion of clay minerals, reaching 62.4–67.7%. When perforation points are located within the roof strata of the lower coal seam, vertical cracks can effectively communicate between the two coal seams. However, when perforation points are situated within the lower coal seam itself, cracks encounter significant difficulty penetrating upward through the intercalated layer, thereby limiting their ability to communicate with the overlying coal seam. Taking into account both the longitudinal layer-penetrating capability of cracks and the convenience of construction organization, the recommended combination of construction parameters is flow rate 14 m3/min + single-stage sand volume 60 m3 + single-stage fluid volume 1700 m3 + perforation count 25 + crack spacing 50 m + two clusters per stage. The research findings provide theoretical reference for optimizing construction parameters in horizontal fracturing operations targeting thin, interbedded, multilayer coalbed methane reservoirs.

Structural and Dynamic Perturbations in the RyR1 Selectivity Filter Induced by Ala4893 Mutations: Implications for Malignant Hyperthermia and Myopathy
Panyakorn Taweechat - ,
Panisak Boonamnaj - ,
Pisit Lerttanakij - , and
Pornthep Sompornpisut *
This publication is Open Access under the license indicated. Learn More
Mutations at Ala4893 within the selectivity filter (SF) of ryanodine receptor 1 (RyR1) are associated with distinct clinical phenotypes, including malignant hyperthermia (MH) and congenital myopathy. Here, we employed atomistic molecular dynamics simulations to examine how four Ala4893 variants (A4893T, A4893S, A4893P, and A4893G) influence the structure, dynamics, and energetic features of the RyR1 pore domain. The A4893T mutation is associated with an expanded SF geometry, increased local flexibility, enhanced intra-subunit hydrogen bonding, and reduced inter-subunit coupling, features that are consistent with a destabilized pore architecture. In contrast, A4893P favors pore compaction and backbone rigidification, accompanied by strengthened inter-subunit salt bridges, indicative of a more constrained pore ensemble. The A4893S and A4893G variants display intermediate behavior, characterized by variant-specific shifts in backbone dihedral distributions and hydrogen-bonding networks. Dynamic cross-correlation analyses further reveal mutation-dependent changes in coordinated motions across the S5 helix, selectivity filter, and S6 segment. Together, these results provide atomistic insight into how substitutions at Ala4893 reshape the structural and dynamic landscape of the RyR1 selectivity filter and offer a mechanistic framework for interpreting mutation-dependent functional outcomes reported experimentally.

Dual-Stage Annealing for Enhanced Thulium Oxynitride Passivation on a 4H-SiC MOS Capacitor
Junchen Deng - ,
Jianhong Chen - , and
Hock Jin Quah *
This publication is Open Access under the license indicated. Learn More
Enhancement of the metal-oxide-semiconductor (MOS) characteristics for a thulium oxynitride (TmxOyNz) passivation layer (PL) on 4H-silicon carbide (SiC) was achieved through the development of a dual-stage process. This methodology comprised rapid thermal annealing in a nitrogen (N2) ambient, followed by normal annealing (NA) in a forming gas-oxygen-forming gas (FOF) mixture. Analysis by grazing incidence X-ray diffraction (GIXRD) and X-ray photoelectron spectroscopy (XPS) confirmed the successful formation of the TmxOyNz PL. The additional RTA step enhanced nitrogen incorporation at the TmxOyNz/4H-SiC interface, effectively reducing oxygen vacancies (Vo). Data from X-ray reflectivity (XRR) and cross-sectional FESEM corroborated these findings, indicating that the accumulation of nitrogen ions facilitated the development of a thinner interfacial SiO2 layer with a thickness of 2.422 nm. Consequently, the electrical properties of the dual-stage annealed TmxOyNz PL were enhanced with a higher dielectric constant (k = 13.1), lower slow trap density (STD = 4.24 × 1011 cm–2), lower interface trap density (Dit), and lower leakage current density (J).

Effects of Sulfate Metabolites of Chrysin, Quercetin, Luteolin, and Myricetin on the Albumin Binding of Warfarin (Site I) and Biliverdin (Heme Site): from Theoretical to Practical Considerations
Miklós Poór *- ,
Lorenzo Pedroni - ,
Dávid Csabai - ,
Dávid Hesszenberger - ,
Anikó Lajtai - ,
Patrik Gömbös - ,
Tamás Huber - ,
Szilvia Barkó - ,
András Lukács - ,
Paul A. Kroon - ,
Kateřina Valentová - ,
Luca Dellafiora - , and
Péter Horváth
This publication is Open Access under the license indicated. Learn More
Serum albumin carries several ligands in the circulation. Previous studies demonstrated that certain flavonoid aglycones and their sulfate metabolites can influence the albumin binding of Site I ligand drugs. To get a deeper insight, the effects of chrysin, quercetin, luteolin, myricetin, and their sulfate derivatives on the albumin binding of warfarin (Site I) and biliverdin (heme site) were examined. Ultracentrifugation experiments were carried out using human serum albumin (HSA), bovine serum albumin (BSA), human serum, and fetal bovine serum (FBS). In addition, fluorescence spectroscopic and modeling studies (warfarin–HSA) as well as circular dichroism-based measurements (biliverdin–HSA) were also performed. Chrysin-7-O-sulfate and quercetin-3′-O-sulfate considerably displaced warfarin from HSA, while warfarin–BSA interaction was strongly disturbed by luteolin-3′-O-sulfate and quercetin-3′-O-sulfate. Quercetin-3′-O-sulfate, luteolin-3′-O-sulfate, and chrysin-7-O-sulfate caused the marked displacement of biliverdin from HSA. In contrast, quercetin-3′-O-sulfate and luteolin-3′-O-sulfate significantly increased the stability of biliverdin–BSA complex. Flavonoid sulfates did not affect the free fraction of warfarin and biliverdin in spiked human serum samples. However, in the presence of 10% FBS (as in cell culture media), high flavonoid levels elevated the free fraction of warfarin, while certain flavonoids considerably decreased the free fraction of biliverdin. Our results demonstrate the complex modulation of warfarin–albumin and biliverdin–albumin interactions by flavonoids. It likely does not influence the albumin binding of Site I and heme site ligands in the human circulation, but flavonoids can strongly affect ligand–BSA interactions in cell culture media.

Electrochemically Controlled Raman Response in Electropolymerized Polymethylene Blue–Gold Nanoparticle Films on Screen-Printed Carbon Electrodes
Azeneth Borja - ,
Fernando A. Basso - ,
Henry S. Kavazoi - ,
Christopher M. A. Brett - ,
Priscila Aléssio - , and
Cibely S. Martin *
This publication is Open Access under the license indicated. Learn More
Hybrid electropolymerized films combining polymethylene blue (PMB) and gold nanoparticles (AuNPs) were prepared on screen-printed carbon electrodes (SPCEs) to investigate the electrochemical control of Raman response in redox-active hybrid interfaces. The resulting PMB@AuNP films provide a conductive and electroactive matrix that enables the coupling of electrochemical modulation with Raman spectroscopic readout. The electrochemical behavior of PMB@AuNP/SPCE was dependent on the applied potential, with negative potentials promoting changes in the optical response of methylene blue, evidenced by modulation of the background fluorescence associated with the reduction process. Film composition was systematically evaluated using oppositely charged redox probes, revealing that a PMB:AuNP ratio of 2:1 offers enhanced charge transport and balanced electrochemical response. Under these optimized conditions, the platform was applied to the electrochemical detection of paraquat in aqueous solution, achieving a limit of detection of 4.8 × 10–7 mol L–1. Spectroelectrochemical measurements further demonstrated that the Raman response is sensitive to the excitation wavelength, with enhanced signals observed under resonance conditions. Overall, these results demonstrate that electropolymerized PMB@AuNP films on SPCEs enable electrochemically controlled Raman response, highlighting their potential as integrated spectroelectrochemical interfaces for sensing applications.

Application of the OBIMAP (One-Bead Interchain Multipeptide Assembly Platform) to Long Peptide Synthesis: Liraglutide as a Case Study
Danah AlShaer - ,
Othman Al Musaimi *- , and
Daryl R. Williams *
This publication is Open Access under the license indicated. Learn More
This paper reports the application of the recently described OBIMAP (one-bead interchain multipeptide assembly platform) to the synthesis of liraglutide, a representative long peptide (>30 residues), achieving improved yield and purity compared with conventional sequential synthesis. Two synthesis strategies were tested: resin-stapled elongation (RSE) and parallel chain ligation (PCL). RSE, in which two peptide fragments are covalently “stitched” on-resin via orthogonal protection, delivered superior results, up to ∼50% crude purity and 76% recovery versus ∼25% crude purity and 37% recovery for conventional SPPS, while maintained same solvent use as in sequential SPPS. The improved overall purity suggested a reduction in aggregation behavior resulting from the midchain “stitching” step. A current limitation of the process is the extended synthesis time, approximately three times longer than conventional sequential methods, with fragment stitching (linking) representing the most time-consuming step (9–16 h at room temperature). Integration of microwave-assisted fragment linking and automation of three out of nine steps has reduced overall synthesis time to half, while automation of the remaining steps is currently under validation and investigation. The primary challenge for full automation lies in ensuring the compatibility of automated synthesizers with the remaining synthesis steps. Subsequent studies are focused on extending the results obtained at the 0.1 mmol scale to larger production scales (1, 10, and 50 mmol). If successfully implemented at larger scales this strategy, OBIMAP-RSE, could reduce manufacturing costs, enhance accessibility, and accelerate the development of next-generation peptide therapeutics.

A Single Dimer of the SARS-CoV-2 N Protein Can Associate with Multiple Fragments of Single-Stranded and Stem-Loop RNA: A Single-Molecule FRET and FCS Investigation
Naoya Kaneda - ,
Leo Suzuki - ,
Shun Endo - ,
Syamil Muharror Ahsanul Husna - ,
Shion Ishikawa - ,
Hiroto Takahashi - ,
Hiroyuki Oikawa - ,
Yuji Itoh - , and
Satoshi Takahashi *
This publication is Open Access under the license indicated. Learn More
The nucleocapsid (N) protein of SARS-CoV-2 binds to the viral genomic RNA (gRNA), forming ribonucleoprotein (RNP) granules. However, the detailed molecular structures of the RNP and how they form are largely unknown. To understand the interaction between the N protein and different structural units of RNA, we used circular dichroism (CD) spectroscopy, fluorescence correlation spectroscopy (FCS), and single-molecule Förster resonance energy transfer (sm-FRET) spectroscopy. We selected polyadenylate chains of 40, 30, and 20 bases with a single-stranded structure and three stem loops of 50, 41, and 29 bases; the latter three were taken from the gRNA. We labeled their 5′ and 3′ ends by Alexa488 and Alexa647, respectively, for the FCS and sm-FRET measurements. We found that the N protein began binding to the single-stranded RNA at concentrations between 10 and 100 nM. Binding of the N protein to one of the stem loops occurred at concentrations below 10 nM without melting the stem loop. For all samples, the binding of multiple molecules of the RNA fragments to a single dimer of the N protein was observed. These results demonstrate that the N protein acts as a nonspecific binder to both single-stranded and stem-loop RNA structures and that it might be able to contract a long RNA chain by bridging its multiple segments. We propose that RNP granules may fold due to the association of the numerous stem loops of gRNA triggered by the N protein assembly.

Characterization and Prediction of Coal Particle Size Distribution before and after Cleaning: An Integrated Experimental and Machine Learning Approach
Hong Ding *- ,
Guangcai Wen - ,
Qingming Long *- , and
Yuan Lin
This publication is Open Access under the license indicated. Learn More
The particle size distribution (PSD) of coal during postmining activities, such as transportation and cleaning processes, exhibits a crucial correlation with methane emission characteristics. However, systematic investigations addressing the combined effects of diverse geological conditions and processing techniques remain insufficient. This study conducted comprehensive experimental analyses on coal samples from 16 representative mines in 9 China’s major coal bases, integrating mechanical sieving, dynamic image analysis, and morphological characterization to quantify full-scale PSD and shape parameter variations before and after cleaning. And machine learning models were developed to establish predictive relationships between coal properties, process parameters, and resulting granularity characteristics. The results show that fine coal particles (<1 mm) constitute a low proportion in raw coal, while medium-sized particles (1–30 mm) dominate cleaned products due to their optimal processing characteristics. The cleaning processes transform initially unimodal left-skewed PSD into distinct bimodal patterns. This shift is characterized by a significant increase in the proportion of fine particles (<1 mm) and the angularity of large particles (>10 mm), primarily due to selective removal and morphological modification mechanisms. Coal particle shape analysis reveals strong size-dependent morphological characteristics, with circularity showing concentrated distribution trends in coarse particles, while the ellipse ratio maintains dispersed patterns across all size ranges. And the cleaning process promotes gradual shape optimization from underground raw coal to clean coal. Low-rank bituminous coal maintains larger average particle sizes across all size fractions compared to higher-rank coals. Lower firmness coefficients (f ≤ 0.3) correlate with a higher proportion of fine particles and smaller average sizes, and combined cleaning techniques enable more precise size distribution control than single-technique processes. For predictive modeling, ensemble methods for Random Forest and Gradient Boosting Decision Tree are particularly suitable for predicting precleaning characteristic particle sizes, achieving a high accuracy of R2 ≥ 0.972. And the XGBoost algorithm demonstrates superior performance for accurately estimating size parameters after cleaning. Feature importance analysis confirms the inherent coal particle size as the most influential factor, contributing over 70% to the model’s output. This research could provide theoretical references for predicting coal PSD under varying conditions to optimize cleaning operations and advance methane emission quantification through precise particle size prediction.

Concomitant Effect of Left-Wing Disaccharide, Chain Length, and Modification of C23-Aldehyde: An Effort to Develop Simple and Effective QS-21 Derivative Vaccine Adjuvants and Exploration of the Structural–Activity Relationship
Muhammad Nasir Siddique - ,
Wei Ma - ,
Yuping Wang - ,
Hong Wang - ,
Yufeng Zhang - ,
Tinghong Lv - ,
Jian Liu - , and
Xiaolei Wang *
This publication is Open Access under the license indicated. Learn More
Adjuvants are the substances added to a vaccine for eliciting and modulating immune response. QS-21 is the most promising candidate that is employed in certain adjuvant formulations, e.g., AS01, but due to its inherent toxicity, there is a need to develop vaccine adjuvant candidates that are less toxic and more potent. The importance of the saccharide motif on the left-wing of the triterpene core and C23-aldehyde in eliciting adjuvant activity of QS-21-derived vaccine adjuvants is a debatable topic. We synthesized novel QS-21 analogues having a disaccharide sugar motif attached to the left side of the triterpene core with varied acyl chain lengths. Our synthesized compounds demonstrate better adjuvant activity as compared to TQL-1055, which indicates that the left-wing sugar motif is important in eliciting adjuvant activity; moreover, our synthesized compounds VA-204 and VA-205 also demonstrate better adjuvant activity as compared to QS-21. We also synthesized QS-21 analogues in which the C23-aldehyde group was replaced with oxime (VA-207), alcohol (VA-208), and carboxylic acid (VA-209) groups; these compounds showed reduced toxicity while retaining the activity, indicating that C23-aldehyde is not imperative and its conversion leads to reduced toxicity. This strategy can be employed to reduce the toxicity associated with QS saponin natural products.

Comparative Growth and Functional Integration of CeO2 Films via Plasma-Enhanced and Thermal ALD Using a Tailored Cerium Precursor for Artificial Synaptic Devices
Yewon Seo - ,
Debananda Mohapatra - ,
Sola Moon - ,
Jong-Seong Bae - ,
Taehoon Cheon - ,
Tae-Sik Yoon *- , and
Soo-Hyun Kim *
This publication is Open Access under the license indicated. Learn More
The development of high-performance switching cerium dioxide (CeO2) thin films is critical for advancing neuromorphic computing technologies, where atomic layer deposition (ALD) offers unparalleled control over the conformality, stoichiometry, and microstructure of oxide thin films. Here, we report the CeO2 deposition using a newly developed heteroleptic amidinate framework liquid precursor, bis(n-propylcyclopentadienyl)(N,N′- diisopropylpropionamidinato)Ce(III)[(n-PrCp)2(iPr2-pamd)Ce(III)], via thermal ALD (Th-ALD) and plasma-enhanced ALD (PE-ALD) processes with O2 and O2 plasma coreactants, respectively. Both methods were optimized at 200 °C, achieving growth per cycle values of 1.7 Å/cycle (Th-ALD) and 1.2 Å/cycle (PE-ALD), which revealed striking contrasts in film properties. PE-ALD produced highly crystalline cubic CeO2 with larger grains (∼7 nm), higher density (∼7.1 g/cm3), and greater surface roughness (∼1.1 nm), while Th-ALD yielded nanocrystalline, smoother, and less dense films. X-ray photoelectron spectroscopy confirmed near-stoichiometric Ce1O2.1 composition without detectable impurities for PE-ALD, whereas Th-ALD films were oxygen-deficient (Ce1O0.8) and carbon-contaminated. Optical analysis revealed a refractive index of 2.5 and a well-defined bandgap (3.2 eV) for PE-ALD films, compared to 1.8 for Th-ALD. Despite reduced step coverage (∼56%) on high-aspect-ratio features compared to Th-ALD (excellent conformality, ∼100%), only PE-ALD-CeO2 enabled analog resistive switching in Pt/CeO2/Pt devices, demonstrating synaptic behavior essential for neuromorphic computing. Notably, the PE-ALD-CeO2 device achieved a high dynamic range (a resistance ratio of 7.6 × 102), underscoring the importance of oxygen-vacancy-mediated analog synaptic weight updates via plasma-activated ALD for reliable artificial synapse functionality. These findings reveal how precursor chemistry and plasma processes govern film quality and synaptic behavior, offering a scalable route to oxide-based artificial synaptic devices.
Additions and Corrections
Correction to “Interfacial Curing Kinetics and Compatibilization Behavior of NR/HNBR/ENR Blends: Morphology, Viscoelasticity, and Network Structure”
Yihao Fan - ,
Qingyun Zhao - ,
Mengyan Li - ,
Xiaoxue Liao - ,
Zhongjun Dai - ,
Yanfang Zhao *- ,
Hongchi Tian *- , and
Rentong Yu *
This publication is Open Access under the license indicated. Learn More
Correction to “Corrosion and Electrolysis Mechanisms of Elemental Cobalt in NaCl Solution”
Shengjiao Yang *- ,
Baochang Liu *- ,
Weiyi Yang - , and
Hongxia Tan *
This publication is Open Access under the license indicated. Learn More
Retractions
Retraction of “Heteroatom (B, N, P, and S)-Doped Cyclodextrin as a Hydroxyurea (HU) Drug Nanocarrier: A Computational Approach”
Lucy E. Afahanam - ,
Hitler Louis - ,
Innocent Benjamin - ,
Terkumbur E. Gber - ,
Immaculata J. Ikot - , and
Amanda-Lee E. Manicum
This publication is Open Access under the license indicated. Learn More
Mastheads
Issue Editorial Masthead
This publication is Open Access under the license indicated. Learn More
Issue Publication Information
This publication is Open Access under the license indicated. Learn More
